
Cross-Validation for Model Selection
Authors: Ludvig
R. Olsen (
r-pkgs@ludvigolsen.dk
), Hugh Benjamin Zachariae
License: MIT
Started: October 2016
R package for model evaluation and comparison.
Currently supports regression ('gaussian'), binary
classification ('binomial'), and (some functions only)
multiclass classification ('multinomial'). Many of the
functions allow parallelization, e.g. through the
doParallel package.
NEW: Our new application
for plotting confusion matrices with
plot_confusion_matrix() without any code is now available
on Huggingface
Spaces.
| Function | Description |
|---|---|
cross_validate() |
Cross-validate linear models with
lm()/lmer()/glm()/glmer() |
cross_validate_fn() |
Cross-validate a custom model function |
validate() |
Validate linear models with
(lm/lmer/glm/glmer) |
validate_fn() |
Validate a custom model function |
evaluate() |
Evaluate predictions with a large set of metrics |
baseline()baseline_gaussian()baseline_binomial()baseline_multinomial() |
Perform baseline evaluations of a dataset |
| Function | Description |
|---|---|
confusion_matrix() |
Create a confusion matrix from predictions and targets |
evaluate_residuals() |
Evaluate residuals from a regression task |
most_challenging() |
Find the observations that were the most challenging to predict |
summarize_metrics() |
Summarize numeric columns with a set of descriptors |
| Function | Description |
|---|---|
combine_predictors() |
Generate model formulas from a list of predictors |
reconstruct_formulas() |
Extract formulas from output tibble |
simplify_formula() |
Remove inline functions with more from a formula object |
| Function | Description |
|---|---|
plot_confusion_matrix() |
Plot a confusion matrix (see also our no-code application) |
plot_metric_density() |
Create a density plot for a metric column |
font() |
Set font settings for plotting functions
(currently only plot_confusion_matrix()) |
sum_tile_settings() |
Set settings for sum tiles in
plot_confusion_matrix() |
| Function | Description |
|---|---|
model_functions() |
Example model functions for
cross_validate_fn() |
predict_functions() |
Example predict functions for
cross_validate_fn() |
preprocess_functions() |
Example preprocess functions for
cross_validate_fn() |
update_hyperparameters() |
Manage hyperparameters in custom model functions |
| Function | Description |
|---|---|
select_metrics() |
Select the metric columns from the output |
select_definitions() |
Select the model-defining columns from the output |
gaussian_metrics()binomial_metrics()multinomial_metrics() |
Create list of metrics for the common
metrics argument |
multiclass_probability_tibble() |
Generate a multiclass probability tibble |
| Name | Description |
|---|---|
participant.scores |
Made-up experiment data with 10 participants and two diagnoses |
wines |
A list of wine varieties in an approximately Zipfian distribution |
musicians |
Made-up data on 60 musicians in 4 groups for multiclass classification |
predicted.musicians |
Predictions by 3 classifiers of the 4
classes in the musicians dataset |
precomputed.formulas |
Fixed effect combinations for model formulas with/without two- and three-way interactions |
compatible.formula.terms |
162,660 pairs of compatible terms for building model formulas with up to 15 fixed effects |
Check
NEWS.mdfor the full list of changes.
1.2.0 contained multiple breaking
changes. Please see NEWS.md. (18th of October
2020)CRAN:
install.packages("cvms")
Development version:
install.packages("devtools")
devtools::install_github("LudvigOlsen/groupdata2")
devtools::install_github("LudvigOlsen/cvms")
cvms contains a number of vignettes with relevant use
cases and descriptions:
vignette(package = "cvms")# for an overview
library(cvms)
library(groupdata2) # fold() partition()
library(knitr) # kable()
library(dplyr) # %>% arrange()The dataset participant.scores comes with
cvms:
data <- participant.scoresCreate a grouping factor for subsetting of folds using
groupdata2::fold(). Order the dataset by the folds:
# Set seed for reproducibility
set.seed(7)
# Fold data
data <- fold(
data = data, k = 4,
cat_col = 'diagnosis',
id_col = 'participant') %>%
arrange(.folds)
# Show first 15 rows of data
data %>% head(15) %>% kable()| participant | age | diagnosis | score | session | .folds |
|---|---|---|---|---|---|
| 9 | 34 | 0 | 33 | 1 | 1 |
| 9 | 34 | 0 | 53 | 2 | 1 |
| 9 | 34 | 0 | 66 | 3 | 1 |
| 8 | 21 | 1 | 16 | 1 | 1 |
| 8 | 21 | 1 | 32 | 2 | 1 |
| 8 | 21 | 1 | 44 | 3 | 1 |
| 2 | 23 | 0 | 24 | 1 | 2 |
| 2 | 23 | 0 | 40 | 2 | 2 |
| 2 | 23 | 0 | 67 | 3 | 2 |
| 1 | 20 | 1 | 10 | 1 | 2 |
| 1 | 20 | 1 | 24 | 2 | 2 |
| 1 | 20 | 1 | 45 | 3 | 2 |
| 6 | 31 | 1 | 14 | 1 | 2 |
| 6 | 31 | 1 | 25 | 2 | 2 |
| 6 | 31 | 1 | 30 | 3 | 2 |
CV1 <- cross_validate(
data = data,
formulas = "score ~ diagnosis",
fold_cols = '.folds',
family = 'gaussian',
REML = FALSE
)
# Show results
CV1
#> # A tibble: 1 × 21
#> Fixed RMSE MAE `NRMSE(IQR)` RRSE RAE RMSLE AIC AICc BIC Predictions
#> <chr> <dbl> <dbl> <dbl> <dbl> <dbl> <dbl> <dbl> <dbl> <dbl> <list>
#> 1 diag… 16.4 13.8 0.937 0.900 0.932 0.474 195. 196. 198. <tibble>
#> # ℹ 10 more variables: Results <list>, Coefficients <list>, Folds <int>,
#> # `Fold Columns` <int>, `Convergence Warnings` <int>,
#> # `Singular Fit Messages` <int>, `Other Warnings` <int>,
#> # `Warnings and Messages` <list>, Process <list>, Dependent <chr>
# Let's take a closer look at the different parts of the output
# Metrics and formulas
CV1 %>% select_metrics() %>% kable()| Fixed | RMSE | MAE | NRMSE(IQR) | RRSE | RAE | RMSLE | AIC | AICc | BIC | Dependent |
|---|---|---|---|---|---|---|---|---|---|---|
| diagnosis | 16.35261 | 13.75772 | 0.9373575 | 0.9004745 | 0.932284 | 0.4736577 | 194.6218 | 195.9276 | 197.9556 | score |
# Just the formulas
CV1 %>% select_definitions() %>% kable()| Dependent | Fixed |
|---|---|
| score | diagnosis |
# Nested predictions
# Note that [[1]] picks predictions for the first row
CV1$Predictions[[1]] %>% head() %>% kable()| Fold Column | Fold | Observation | Target | Prediction |
|---|---|---|---|---|
| .folds | 1 | 1 | 33 | 51.00000 |
| .folds | 1 | 2 | 53 | 51.00000 |
| .folds | 1 | 3 | 66 | 51.00000 |
| .folds | 1 | 4 | 16 | 30.66667 |
| .folds | 1 | 5 | 32 | 30.66667 |
| .folds | 1 | 6 | 44 | 30.66667 |
# Nested results from the different folds
CV1$Results[[1]] %>% kable()| Fold Column | Fold | RMSE | MAE | NRMSE(IQR) | RRSE | RAE | RMSLE | AIC | AICc | BIC |
|---|---|---|---|---|---|---|---|---|---|---|
| .folds | 1 | 12.56760 | 10.72222 | 0.6793295 | 0.7825928 | 0.7845528 | 0.3555080 | 209.9622 | 211.1622 | 213.4963 |
| .folds | 2 | 16.60767 | 14.77778 | 1.0379796 | 1.0090512 | 1.1271186 | 0.5805901 | 182.8739 | 184.2857 | 186.0075 |
| .folds | 3 | 15.97355 | 12.87037 | 1.2528275 | 0.7954799 | 0.8644279 | 0.4767100 | 207.9074 | 209.1074 | 211.4416 |
| .folds | 4 | 20.26162 | 16.66049 | 0.7792933 | 1.0147739 | 0.9530367 | 0.4818228 | 177.7436 | 179.1554 | 180.8772 |
# Nested model coefficients
# Note that you have the full p-values,
# but kable() only shows a certain number of digits
CV1$Coefficients[[1]] %>% kable()| Fold Column | Fold | term | estimate | std.error | conf.level | conf.low | conf.high | statistic | df.error | p.value |
|---|---|---|---|---|---|---|---|---|---|---|
| .folds | 1 | (Intercept) | 51.00000 | 5.901264 | 0.95 | 38.76153 | 63.238472 | 8.642216 | 22 | 0.0000000 |
| .folds | 1 | diagnosis | -20.33333 | 7.464574 | 0.95 | -35.81391 | -4.852754 | -2.723978 | 22 | 0.0123925 |
| .folds | 2 | (Intercept) | 53.33333 | 5.718886 | 0.95 | 41.36357 | 65.303099 | 9.325826 | 19 | 0.0000000 |
| .folds | 2 | diagnosis | -19.66667 | 7.565375 | 0.95 | -35.50118 | -3.832156 | -2.599563 | 19 | 0.0176016 |
| .folds | 3 | (Intercept) | 49.77778 | 5.653977 | 0.95 | 38.05215 | 61.503408 | 8.804030 | 22 | 0.0000000 |
| .folds | 3 | diagnosis | -18.77778 | 7.151778 | 0.95 | -33.60966 | -3.945899 | -2.625610 | 22 | 0.0154426 |
| .folds | 4 | (Intercept) | 49.55556 | 5.061304 | 0.95 | 38.96212 | 60.148986 | 9.791065 | 19 | 0.0000000 |
| .folds | 4 | diagnosis | -22.30556 | 6.695476 | 0.95 | -36.31935 | -8.291764 | -3.331437 | 19 | 0.0035077 |
# Additional information about the model
# and the training process
CV1 %>% select(14:19, 21) %>% kable()| Folds | Fold Columns | Convergence Warnings | Singular Fit Messages | Other Warnings | Warnings and Messages | Dependent |
|---|---|---|---|---|---|---|
| 4 | 1 | 0 | 0 | 0 | score |
CV1$Process[[1]]
#> ---
#> Process Information
#> ---
#> Target column: target
#> Prediction column: prediction
#> Family / type: Gaussian
#> Target summary: mean: 38.767, median: 35, range: [10, 81], SD: 19.294, IQR: 28
#> Prediction summary: mean: 38.717, median: 33.667, range: [27.25, 53.333], SD: 10.386, IQR: 19.111
#> Locale (LC_ALL):
#> en_US.UTF-8/en_US.UTF-8/en_US.UTF-8/C/en_US.UTF-8/en_US.UTF-8
#> ---CV2 <- cross_validate(
data = data,
formulas = "diagnosis~score",
fold_cols = '.folds',
family = 'binomial'
)
# Show results
CV2
#> # A tibble: 1 × 28
#> Fixed `Balanced Accuracy` F1 Sensitivity Specificity `Pos Pred Value`
#> <chr> <dbl> <dbl> <dbl> <dbl> <dbl>
#> 1 score 0.736 0.821 0.889 0.583 0.762
#> # ℹ 22 more variables: `Neg Pred Value` <dbl>, AUC <dbl>, `Lower CI` <dbl>,
#> # `Upper CI` <dbl>, Kappa <dbl>, MCC <dbl>, `Detection Rate` <dbl>,
#> # `Detection Prevalence` <dbl>, Prevalence <dbl>, Predictions <list>,
#> # ROC <list>, `Confusion Matrix` <list>, Results <list>, Coefficients <list>,
#> # Folds <int>, `Fold Columns` <int>, `Convergence Warnings` <int>,
#> # `Singular Fit Messages` <int>, `Other Warnings` <int>,
#> # `Warnings and Messages` <list>, Process <list>, Dependent <chr>
# Let's take a closer look at the different parts of the output
# We won't repeat the parts too similar to those in Gaussian
# Metrics
CV2 %>% select(1:9) %>% kable(digits = 5)| Fixed | Balanced Accuracy | F1 | Sensitivity | Specificity | Pos Pred Value | Neg Pred Value | AUC | Lower CI |
|---|---|---|---|---|---|---|---|---|
| score | 0.73611 | 0.82051 | 0.88889 | 0.58333 | 0.7619 | 0.77778 | 0.76852 | 0.59627 |
CV2 %>% select(10:15) %>% kable()| Upper CI | Kappa | MCC | Detection Rate | Detection Prevalence | Prevalence |
|---|---|---|---|---|---|
| 0.9407669 | 0.4927536 | 0.5048268 | 0.5333333 | 0.7 | 0.6 |
# Confusion matrix
CV2$`Confusion Matrix`[[1]] %>% kable()| Fold Column | Prediction | Target | Pos_0 | Pos_1 | N |
|---|---|---|---|---|---|
| .folds | 0 | 0 | TP | TN | 7 |
| .folds | 1 | 0 | FN | FP | 5 |
| .folds | 0 | 1 | FP | FN | 2 |
| .folds | 1 | 1 | TN | TP | 16 |
# Plot confusion matrix
plot_confusion_matrix(CV2$`Confusion Matrix`[[1]], add_sums = TRUE)
model_formulas <- c("score ~ diagnosis", "score ~ age")
mixed_model_formulas <- c("score ~ diagnosis + (1|session)",
"score ~ age + (1|session)")CV3 <- cross_validate(
data = data,
formulas = model_formulas,
fold_cols = '.folds',
family = 'gaussian',
REML = FALSE
)
# Show results
CV3
#> # A tibble: 2 × 21
#> Fixed RMSE MAE `NRMSE(IQR)` RRSE RAE RMSLE AIC AICc BIC Predictions
#> <chr> <dbl> <dbl> <dbl> <dbl> <dbl> <dbl> <dbl> <dbl> <dbl> <list>
#> 1 diag… 16.4 13.8 0.937 0.900 0.932 0.474 195. 196. 198. <tibble>
#> 2 age 22.4 18.9 1.35 1.23 1.29 0.618 201. 202. 204. <tibble>
#> # ℹ 10 more variables: Results <list>, Coefficients <list>, Folds <int>,
#> # `Fold Columns` <int>, `Convergence Warnings` <int>,
#> # `Singular Fit Messages` <int>, `Other Warnings` <int>,
#> # `Warnings and Messages` <list>, Process <list>, Dependent <chr>CV4 <- cross_validate(
data = data,
formulas = mixed_model_formulas,
fold_cols = '.folds',
family = 'gaussian',
REML = FALSE
)
# Show results
CV4
#> # A tibble: 2 × 22
#> Fixed RMSE MAE `NRMSE(IQR)` RRSE RAE RMSLE AIC AICc BIC Predictions
#> <chr> <dbl> <dbl> <dbl> <dbl> <dbl> <dbl> <dbl> <dbl> <dbl> <list>
#> 1 diag… 7.95 6.41 0.438 0.432 0.428 0.226 176. 178. 180. <tibble>
#> 2 age 17.5 16.2 1.08 0.953 1.11 0.480 194. 196. 198. <tibble>
#> # ℹ 11 more variables: Results <list>, Coefficients <list>, Folds <int>,
#> # `Fold Columns` <int>, `Convergence Warnings` <int>,
#> # `Singular Fit Messages` <int>, `Other Warnings` <int>,
#> # `Warnings and Messages` <list>, Process <list>, Dependent <chr>,
#> # Random <chr>Instead of only dividing our data into folds once, we can do it multiple times and average the results. As the models can be ranked differently with different splits, this is generally preferable.
Let’s first add some extra fold columns. We will use the
num_fold_cols argument to add 3 unique fold
columns. We tell fold() to keep the existing fold
column and simply add three extra columns. We could also choose to
remove the existing fold column, if, for instance, we were changing the
number of folds (k). Note, that the original fold column
will be renamed to ".folds_1".
# Set seed for reproducibility
set.seed(2)
# Ungroup data
# Ootherwise we would create folds within the existing folds
data <- dplyr::ungroup(data)
# Fold data
data <- fold(
data = data,
k = 4,
cat_col = 'diagnosis',
id_col = 'participant',
num_fold_cols = 3,
handle_existing_fold_cols = "keep"
)
# Show first 15 rows of data
data %>% head(10) %>% kable()| participant | age | diagnosis | score | session | .folds_1 | .folds_2 | .folds_3 | .folds_4 |
|---|---|---|---|---|---|---|---|---|
| 10 | 32 | 0 | 29 | 1 | 4 | 4 | 3 | 1 |
| 10 | 32 | 0 | 55 | 2 | 4 | 4 | 3 | 1 |
| 10 | 32 | 0 | 81 | 3 | 4 | 4 | 3 | 1 |
| 2 | 23 | 0 | 24 | 1 | 2 | 3 | 1 | 2 |
| 2 | 23 | 0 | 40 | 2 | 2 | 3 | 1 | 2 |
| 2 | 23 | 0 | 67 | 3 | 2 | 3 | 1 | 2 |
| 4 | 21 | 0 | 35 | 1 | 3 | 2 | 4 | 4 |
| 4 | 21 | 0 | 50 | 2 | 3 | 2 | 4 | 4 |
| 4 | 21 | 0 | 78 | 3 | 3 | 2 | 4 | 4 |
| 9 | 34 | 0 | 33 | 1 | 1 | 1 | 2 | 3 |
Now, let’s cross-validate the four fold columns. We use
paste0() to create the four column names:
CV5 <- cross_validate(
data = data,
formulas = c("diagnosis ~ score",
"diagnosis ~ score + age"),
fold_cols = paste0(".folds_", 1:4),
family = 'binomial'
)
# Show results
CV5
#> # A tibble: 2 × 28
#> Fixed `Balanced Accuracy` F1 Sensitivity Specificity `Pos Pred Value`
#> <chr> <dbl> <dbl> <dbl> <dbl> <dbl>
#> 1 score 0.729 0.813 0.875 0.583 0.759
#> 2 score+age 0.545 0.643 0.653 0.438 0.635
#> # ℹ 22 more variables: `Neg Pred Value` <dbl>, AUC <dbl>, `Lower CI` <dbl>,
#> # `Upper CI` <dbl>, Kappa <dbl>, MCC <dbl>, `Detection Rate` <dbl>,
#> # `Detection Prevalence` <dbl>, Prevalence <dbl>, Predictions <list>,
#> # ROC <list>, `Confusion Matrix` <list>, Results <list>, Coefficients <list>,
#> # Folds <int>, `Fold Columns` <int>, `Convergence Warnings` <int>,
#> # `Singular Fit Messages` <int>, `Other Warnings` <int>,
#> # `Warnings and Messages` <list>, Process <list>, Dependent <chr>
# Subset of the results per fold for the first model
CV5$Results[[1]] %>% select(1:8) %>% kable()| Fold Column | Balanced Accuracy | F1 | Sensitivity | Specificity | Pos Pred Value | Neg Pred Value | AUC |
|---|---|---|---|---|---|---|---|
| .folds_1 | 0.7361111 | 0.8205128 | 0.8888889 | 0.5833333 | 0.7619048 | 0.7777778 | 0.7685185 |
| .folds_2 | 0.7361111 | 0.8205128 | 0.8888889 | 0.5833333 | 0.7619048 | 0.7777778 | 0.7777778 |
| .folds_3 | 0.7083333 | 0.7894737 | 0.8333333 | 0.5833333 | 0.7500000 | 0.7000000 | 0.7476852 |
| .folds_4 | 0.7361111 | 0.8205128 | 0.8888889 | 0.5833333 | 0.7619048 | 0.7777778 | 0.7662037 |
cross_validate_fn() allows us to cross-validate a custom
model function, like a support vector machine or a neural network. It
works with regression (gaussian), binary classification
(binomial), and multiclass classification
(multinomial).
It is required to pass a model function and a predict function.
Further, it is possible to pass a preprocessing function and a list of
hyperparameter values to test with grid search. You can check the
requirements for these functions at ?cross_validate_fn.
Let’s cross-validate a support-vector machine using the
svm() function from the e1071 package. First,
we will create a model function. You can do anything you want inside it,
as long as it takes the arguments train_data,
formula, and hyperparameters and returns a
fitted model object:
# Create model function
#
# train_data : tibble with the training data
# formula : a formula object
# hyperparameters : a named list of hyparameters
svm_model_fn <- function(train_data, formula, hyperparameters){
# Note that `formula` must be passed first
# when calling svm(), otherwise it fails
e1071::svm(
formula = formula,
data = train_data,
kernel = "linear",
type = "C-classification",
probability = TRUE
)
}We also need a predict function. This will usually wrap the
stats::predict() function. The point is to ensure that the
predictions have the correct format. In this case, we want a single
column with the probability of the positive class. Note, that you do not
need to use the formula, hyperparameters, and
train_data arguments within your function. These are there
for the few cases, where they are needed.
# Create predict function
#
# test_data : tibble with the test data
# model : fitted model object
# formula : a formula object
# hyperparameters : a named list of hyparameters
# train_data : tibble with the training data
svm_predict_fn <- function(test_data, model, formula, hyperparameters, train_data){
# Predict the test set with the model
predictions <- stats::predict(
object = model,
newdata = test_data,
allow.new.levels = TRUE,
probability = TRUE
)
# Extract the probabilities
# Usually the predict function will just
# output the probabilities directly
probabilities <- dplyr::as_tibble(
attr(predictions, "probabilities")
)
# Return second column
# with probabilities of positive class
probabilities[[2]]
}With these functions defined, we can cross-validate the support-vector machine:
# Cross-validate svm_model_fn
CV6 <- cross_validate_fn(
data = data,
model_fn = svm_model_fn,
predict_fn = svm_predict_fn,
formulas = c("diagnosis ~ score", "diagnosis ~ age"),
fold_cols = '.folds_1',
type = 'binomial'
)
#> Will cross-validate 2 models. This requires fitting 8 model instances.
CV6
#> # A tibble: 2 × 27
#> Fixed `Balanced Accuracy` F1 Sensitivity Specificity `Pos Pred Value`
#> <chr> <dbl> <dbl> <dbl> <dbl> <dbl>
#> 1 score 0.653 0.780 0.889 0.417 0.696
#> 2 age 0.458 0.615 0.667 0.25 0.571
#> # ℹ 21 more variables: `Neg Pred Value` <dbl>, AUC <dbl>, `Lower CI` <dbl>,
#> # `Upper CI` <dbl>, Kappa <dbl>, MCC <dbl>, `Detection Rate` <dbl>,
#> # `Detection Prevalence` <dbl>, Prevalence <dbl>, Predictions <list>,
#> # ROC <list>, `Confusion Matrix` <list>, Results <list>, Coefficients <list>,
#> # Folds <int>, `Fold Columns` <int>, `Convergence Warnings` <int>,
#> # `Other Warnings` <int>, `Warnings and Messages` <list>, Process <list>,
#> # Dependent <chr>Let’s try with a naïve Bayes classifier as well. First, we will define the model function:
# Create model function
#
# train_data : tibble with the training data
# formula : a formula object
# hyperparameters : a named list of hyparameters
nb_model_fn <- function(train_data, formula, hyperparameters){
e1071::naiveBayes(
formula = formula,
data = train_data
)
}And the predict function:
# Create predict function
#
# test_data : tibble with the test data
# model : fitted model object
# formula : a formula object
# hyperparameters : a named list of hyparameters
# train_data : tibble with the training data
nb_predict_fn <- function(test_data, model, formula, hyperparameters, train_data){
stats::predict(
object = model,
newdata = test_data,
type = "raw",
allow.new.levels = TRUE)[, 2]
}With both functions specified, we are ready to cross-validate our naïve Bayes classifier:
CV7 <- cross_validate_fn(
data = data,
model_fn = nb_model_fn,
predict_fn = nb_predict_fn,
formulas = c("diagnosis ~ score", "diagnosis ~ age"),
type = 'binomial',
fold_cols = '.folds_1'
)
#> Will cross-validate 2 models. This requires fitting 8 model instances.
CV7
#> # A tibble: 2 × 27
#> Fixed `Balanced Accuracy` F1 Sensitivity Specificity `Pos Pred Value`
#> <chr> <dbl> <dbl> <dbl> <dbl> <dbl>
#> 1 score 0.736 0.821 0.889 0.583 0.762
#> 2 age 0.25 0.462 0.5 0 0.429
#> # ℹ 21 more variables: `Neg Pred Value` <dbl>, AUC <dbl>, `Lower CI` <dbl>,
#> # `Upper CI` <dbl>, Kappa <dbl>, MCC <dbl>, `Detection Rate` <dbl>,
#> # `Detection Prevalence` <dbl>, Prevalence <dbl>, Predictions <list>,
#> # ROC <list>, `Confusion Matrix` <list>, Results <list>, Coefficients <list>,
#> # Folds <int>, `Fold Columns` <int>, `Convergence Warnings` <int>,
#> # `Other Warnings` <int>, `Warnings and Messages` <list>, Process <list>,
#> # Dependent <chr>If we wish to investigate why some observations are harder to predict
than others, we should start by identifying the most challenging
observations. This can be done with most_challenging().
Let’s first extract the predictions from some of the cross-validation results:
glm_predictions <- dplyr::bind_rows(CV5$Predictions, .id = "Model")
svm_predictions <- dplyr::bind_rows(CV6$Predictions, .id = "Model")
nb_predictions <- dplyr::bind_rows(CV7$Predictions, .id = "Model")
predictions <- dplyr::bind_rows(
glm_predictions,
svm_predictions,
nb_predictions,
.id = "Architecture"
)
predictions[["Target"]] <- as.character(predictions[["Target"]])
predictions
#> # A tibble: 360 × 8
#> Architecture Model `Fold Column` Fold Observation Target Prediction
#> <chr> <chr> <chr> <int> <int> <chr> <dbl>
#> 1 1 1 .folds_1 1 10 0 0.721
#> 2 1 1 .folds_1 1 11 0 0.422
#> 3 1 1 .folds_1 1 12 0 0.242
#> 4 1 1 .folds_1 1 28 1 0.884
#> 5 1 1 .folds_1 1 29 1 0.734
#> 6 1 1 .folds_1 1 30 1 0.563
#> 7 1 1 .folds_1 2 4 0 0.831
#> 8 1 1 .folds_1 2 5 0 0.620
#> 9 1 1 .folds_1 2 6 0 0.202
#> 10 1 1 .folds_1 2 13 1 0.928
#> # ℹ 350 more rows
#> # ℹ 1 more variable: `Predicted Class` <chr>Now, let’s find the overall most difficult to predict
observations. most_challenging() calculates the
Accuracy, MAE, and Cross-Entropy
for each prediction. We can then extract the observations with the ~20%
highest MAE scores. Note that
most_challenging() works with grouped data frames as
well.
challenging <- most_challenging(
data = predictions,
prediction_cols = "Prediction",
type = "binomial",
threshold = 0.20,
threshold_is = "percentage"
)
challenging
#> # A tibble: 6 × 7
#> Observation Correct Incorrect Accuracy MAE `Cross Entropy` `<=`
#> <int> <int> <int> <dbl> <dbl> <dbl> <dbl>
#> 1 21 1 11 0.0833 0.820 2.10 0.615
#> 2 4 0 12 0 0.783 1.66 0.615
#> 3 10 0 12 0 0.774 1.57 0.615
#> 4 20 1 11 0.0833 0.742 1.50 0.615
#> 5 1 1 11 0.0833 0.733 1.39 0.615
#> 6 7 0 12 0 0.690 1.22 0.615We can then extract the difficult observations from the dataset.
First, we add an index to the dataset. Then, we perform a right-join, to
only get the rows that are in the challenging data
frame.
# Index with values 1:30
data[["Observation"]] <- seq_len(nrow(data))
# Add information to the challenging observations
challenging <- data %>%
# Remove fold columns for clarity
dplyr::select(-c(.folds_1, .folds_2, .folds_3, .folds_4)) %>%
# Add the scores
dplyr::right_join(challenging, by = "Observation")
challenging %>% kable()| participant | age | diagnosis | score | session | Observation | Correct | Incorrect | Accuracy | MAE | Cross Entropy | <= |
|---|---|---|---|---|---|---|---|---|---|---|---|
| 10 | 32 | 0 | 29 | 1 | 1 | 1 | 11 | 0.0833333 | 0.7333863 | 1.390259 | 0.6145233 |
| 2 | 23 | 0 | 24 | 1 | 4 | 0 | 12 | 0.0000000 | 0.7832189 | 1.664472 | 0.6145233 |
| 4 | 21 | 0 | 35 | 1 | 7 | 0 | 12 | 0.0000000 | 0.6896729 | 1.218275 | 0.6145233 |
| 9 | 34 | 0 | 33 | 1 | 10 | 0 | 12 | 0.0000000 | 0.7735253 | 1.568240 | 0.6145233 |
| 5 | 32 | 1 | 54 | 2 | 20 | 1 | 11 | 0.0833333 | 0.7419556 | 1.497591 | 0.6145233 |
| 5 | 32 | 1 | 62 | 3 | 21 | 1 | 11 | 0.0833333 | 0.8199538 | 2.097782 | 0.6145233 |
Note: You may have to scroll to the right in the table.
We can also evaluate predictions from a model trained outside
cvms. This works with regression ('gaussian'),
binary classification ('binomial'), and multiclass
classification ('multinomial').
Extract the targets and predictions from the first cross-validation
we performed and evaluate it with evaluate(). We group the
data frame by the Fold column to evaluate each fold
separately:
# Extract the predictions from the first cross-validation
predictions <- CV1$Predictions[[1]]
predictions %>% head(6) %>% kable()| Fold Column | Fold | Observation | Target | Prediction |
|---|---|---|---|---|
| .folds | 1 | 1 | 33 | 51.00000 |
| .folds | 1 | 2 | 53 | 51.00000 |
| .folds | 1 | 3 | 66 | 51.00000 |
| .folds | 1 | 4 | 16 | 30.66667 |
| .folds | 1 | 5 | 32 | 30.66667 |
| .folds | 1 | 6 | 44 | 30.66667 |
# Evaluate the predictions per fold
predictions %>%
group_by(Fold) %>%
evaluate(
target_col = "Target",
prediction_cols = "Prediction",
type = "gaussian"
)
#> New names:
#> New names:
#> New names:
#> New names:
#> • `Fold` -> `Fold...1`
#> • `Fold` -> `Fold...3`
#> # A tibble: 4 × 9
#> Fold RMSE MAE `NRMSE(IQR)` RRSE RAE RMSLE Predictions Process
#> <int> <dbl> <dbl> <dbl> <dbl> <dbl> <dbl> <list> <list>
#> 1 1 12.6 10.7 0.679 0.783 0.785 0.356 <tibble [6 × 4]> <prcss_n_>
#> 2 2 16.6 14.8 1.04 1.01 1.13 0.581 <tibble [9 × 4]> <prcss_n_>
#> 3 3 16.0 12.9 1.25 0.795 0.864 0.477 <tibble [6 × 4]> <prcss_n_>
#> 4 4 20.3 16.7 0.779 1.01 0.953 0.482 <tibble [9 × 4]> <prcss_n_>We can do the same for the predictions from the second, binomial cross-validation:
# Extract the predictions from the second cross-validation
predictions <- CV2$Predictions[[1]]
predictions %>% head(6) %>% kable()| Fold Column | Fold | Observation | Target | Prediction | Predicted Class |
|---|---|---|---|---|---|
| .folds | 1 | 1 | 0 | 0.7214054 | 1 |
| .folds | 1 | 2 | 0 | 0.4216125 | 0 |
| .folds | 1 | 3 | 0 | 0.2423024 | 0 |
| .folds | 1 | 4 | 1 | 0.8837986 | 1 |
| .folds | 1 | 5 | 1 | 0.7339631 | 1 |
| .folds | 1 | 6 | 1 | 0.5632255 | 1 |
# Evaluate the predictions per fold
predictions %>%
group_by(Fold) %>%
evaluate(
target_col = "Target",
prediction_cols = "Prediction",
type = "binomial"
)
#> New names:
#> New names:
#> New names:
#> New names:
#> • `Fold` -> `Fold...1`
#> • `Fold` -> `Fold...3`
#> # A tibble: 4 × 20
#> Fold `Balanced Accuracy` Accuracy F1 Sensitivity Specificity
#> <int> <dbl> <dbl> <dbl> <dbl> <dbl>
#> 1 1 0.833 0.833 0.857 1 0.667
#> 2 2 0.667 0.778 0.857 1 0.333
#> 3 3 0.833 0.833 0.857 1 0.667
#> 4 4 0.667 0.667 0.727 0.667 0.667
#> # ℹ 14 more variables: `Pos Pred Value` <dbl>, `Neg Pred Value` <dbl>,
#> # AUC <dbl>, `Lower CI` <dbl>, `Upper CI` <dbl>, Kappa <dbl>, MCC <dbl>,
#> # `Detection Rate` <dbl>, `Detection Prevalence` <dbl>, Prevalence <dbl>,
#> # Predictions <list>, ROC <named list>, `Confusion Matrix` <list>,
#> # Process <list>We will use the multiclass_probability_tibble() helper
to generate a data frame with predicted probabilities for three classes,
along with the predicted class and the target class. Then, we will 1)
evaluate the three probability columns against the targets (preferable
format), and 2) evaluate the predicted classes against the targets:
# Create dataset for multinomial evaluation
multiclass_data <- multiclass_probability_tibble(
num_classes = 3, # Here, number of predictors
num_observations = 30,
apply_softmax = TRUE,
add_predicted_classes = TRUE,
add_targets = TRUE)
multiclass_data
#> # A tibble: 30 × 5
#> class_1 class_2 class_3 `Predicted Class` Target
#> <dbl> <dbl> <dbl> <chr> <chr>
#> 1 0.200 0.490 0.309 class_2 class_2
#> 2 0.256 0.255 0.489 class_3 class_2
#> 3 0.255 0.423 0.322 class_2 class_2
#> 4 0.391 0.316 0.293 class_1 class_2
#> 5 0.314 0.364 0.321 class_2 class_1
#> 6 0.258 0.449 0.293 class_2 class_1
#> 7 0.406 0.173 0.421 class_3 class_3
#> 8 0.317 0.273 0.410 class_3 class_1
#> 9 0.351 0.227 0.422 class_3 class_3
#> 10 0.373 0.395 0.233 class_2 class_2
#> # ℹ 20 more rows
# Evaluate probabilities
# One prediction column *per class*
ev <- evaluate(
data = multiclass_data,
target_col = "Target",
prediction_cols = paste0("class_", 1:3),
type = "multinomial"
)
ev
#> # A tibble: 1 × 16
#> `Overall Accuracy` `Balanced Accuracy` F1 Sensitivity Specificity
#> <dbl> <dbl> <dbl> <dbl> <dbl>
#> 1 0.533 0.646 0.516 0.530 0.762
#> # ℹ 11 more variables: `Pos Pred Value` <dbl>, `Neg Pred Value` <dbl>,
#> # Kappa <dbl>, MCC <dbl>, `Detection Rate` <dbl>,
#> # `Detection Prevalence` <dbl>, Prevalence <dbl>, Predictions <list>,
#> # `Confusion Matrix` <list>, `Class Level Results` <list>, Process <list>
# The one-vs-all evaluations
ev$`Class Level Results`[[1]]
#> # A tibble: 3 × 13
#> Class `Balanced Accuracy` F1 Sensitivity Specificity `Pos Pred Value`
#> <chr> <dbl> <dbl> <dbl> <dbl> <dbl>
#> 1 class_1 0.659 0.526 0.556 0.762 0.5
#> 2 class_2 0.633 0.593 0.533 0.733 0.667
#> 3 class_3 0.646 0.429 0.5 0.792 0.375
#> # ℹ 7 more variables: `Neg Pred Value` <dbl>, Kappa <dbl>,
#> # `Detection Rate` <dbl>, `Detection Prevalence` <dbl>, Prevalence <dbl>,
#> # Support <int>, `Confusion Matrix` <named list>
# Evaluate the predicted classes
# One prediction column with the class names
evaluate(
data = multiclass_data,
target_col = "Target",
prediction_cols = "Predicted Class",
type = "multinomial"
)
#> # A tibble: 1 × 16
#> `Overall Accuracy` `Balanced Accuracy` F1 Sensitivity Specificity
#> <dbl> <dbl> <dbl> <dbl> <dbl>
#> 1 0.533 0.646 0.516 0.530 0.762
#> # ℹ 11 more variables: `Pos Pred Value` <dbl>, `Neg Pred Value` <dbl>,
#> # Kappa <dbl>, MCC <dbl>, `Detection Rate` <dbl>,
#> # `Detection Prevalence` <dbl>, Prevalence <dbl>, Predictions <list>,
#> # `Confusion Matrix` <list>, `Class Level Results` <list>, Process <list>While it’s common to find the chance-level baseline analytically (in classification tasks), it’s often possible to get a better evaluation than that by chance. Hence, it is useful to check the range of our metrics when randomly guessing the probabilities.
Usually, we use baseline() on our test set at the start
of our modeling process, so we know what level of performance we should
beat.
Note: Where baseline() works with all three families
(gaussian, binomial and
multinomial), each family also has a wrapper function
(e.g. baseline_gaussian()) that is easier to use. We use
those here.
Start by partitioning the dataset:
# Set seed for reproducibility
set.seed(1)
# Partition the dataset
partitions <- groupdata2::partition(
participant.scores,
p = 0.7,
cat_col = 'diagnosis',
id_col = 'participant',
list_out = TRUE
)
train_set <- partitions[[1]]
test_set <- partitions[[2]]Approach: n random sets of predictions are evaluated
against the dependent variable in the test set. We also evaluate a set
of all 0s and a set of all 1s.
Create the baseline evaluations:
# Perform binomial baseline evaluation
# Note: It's worth enabling parallelization (see ?baseline examples)
binomial_baseline <- baseline_binomial(
test_data = test_set,
dependent_col = "diagnosis",
n = 100
)
binomial_baseline$summarized_metrics
#> # A tibble: 10 × 16
#> Measure `Balanced Accuracy` Accuracy F1 Sensitivity Specificity
#> <chr> <dbl> <dbl> <dbl> <dbl> <dbl>
#> 1 Mean 0.496 0.496 0.481 0.475 0.517
#> 2 Median 0.5 0.5 0.5 0.5 0.5
#> 3 SD 0.130 0.130 0.144 0.178 0.181
#> 4 IQR 0.167 0.167 0.195 0.208 0.333
#> 5 Max 0.833 0.833 0.833 0.833 0.833
#> 6 Min 0.25 0.25 0.182 0 0.167
#> 7 NAs 0 0 1 0 0
#> 8 INFs 0 0 0 0 0
#> 9 All_0 0.5 0.5 NaN 0 1
#> 10 All_1 0.5 0.5 0.667 1 0
#> # ℹ 10 more variables: `Pos Pred Value` <dbl>, `Neg Pred Value` <dbl>,
#> # AUC <dbl>, `Lower CI` <dbl>, `Upper CI` <dbl>, Kappa <dbl>, MCC <dbl>,
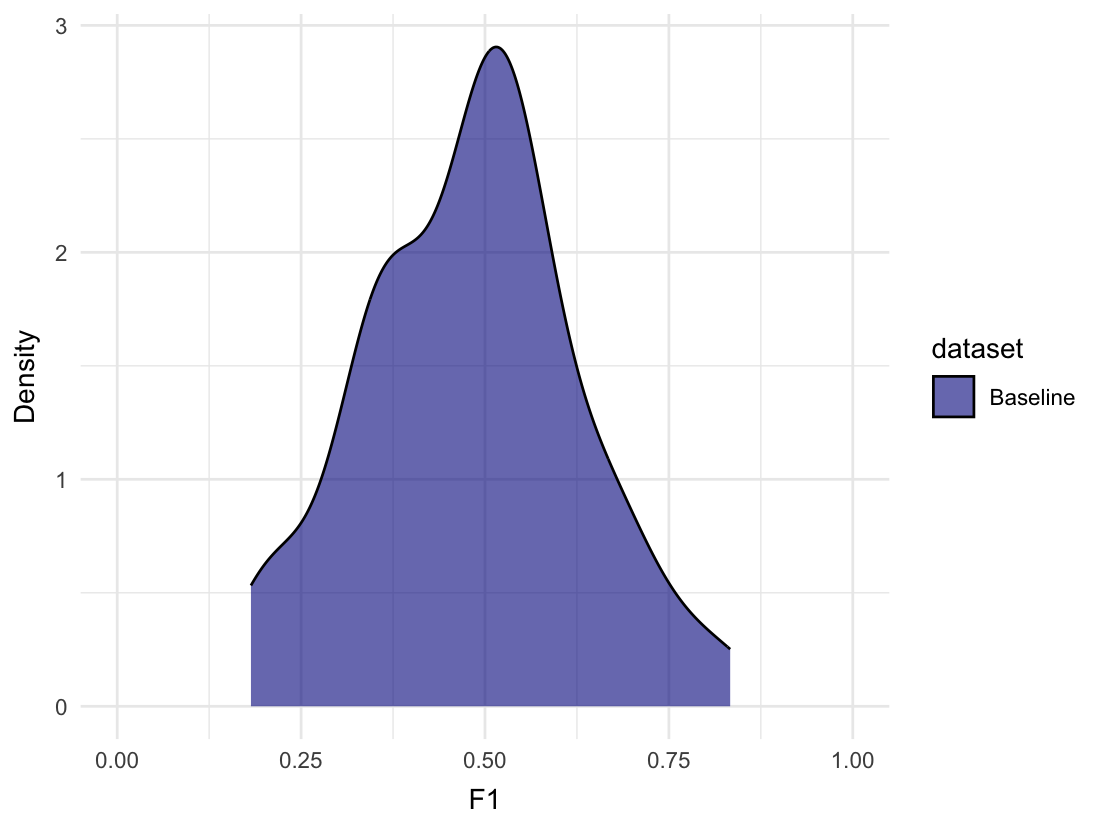
#> # `Detection Rate` <dbl>, `Detection Prevalence` <dbl>, Prevalence <dbl>On average, we can expect an F1 score of approximately
0.481. The maximum F1 score achieved by
randomly guessing was 0.833 though. That’s likely because
of the small size of the test set, but it illustrates how such
information could be useful in a real-life scenario.
The All_1 row shows us that we can achieve an
F1 score of 0.667 by always predicting
1. Some model architectures, like neural networks, have a
tendency to always predict the majority class. Such a model is quite
useless of course, why it is good to be aware of the performance it
could achieve. We could also check the confusion matrix for such a
pattern.
binomial_baseline$random_evaluations
#> # A tibble: 100 × 20
#> `Balanced Accuracy` Accuracy F1 Sensitivity Specificity `Pos Pred Value`
#> <dbl> <dbl> <dbl> <dbl> <dbl> <dbl>
#> 1 0.417 0.417 0.462 0.5 0.333 0.429
#> 2 0.667 0.667 0.6 0.5 0.833 0.75
#> 3 0.5 0.5 0.571 0.667 0.333 0.5
#> 4 0.417 0.417 0.364 0.333 0.5 0.4
#> 5 0.583 0.583 0.545 0.5 0.667 0.6
#> 6 0.583 0.583 0.545 0.5 0.667 0.6
#> 7 0.667 0.667 0.667 0.667 0.667 0.667
#> 8 0.417 0.417 0.364 0.333 0.5 0.4
#> 9 0.333 0.333 0.333 0.333 0.333 0.333
#> 10 0.583 0.583 0.545 0.5 0.667 0.6
#> # ℹ 90 more rows
#> # ℹ 14 more variables: `Neg Pred Value` <dbl>, AUC <dbl>, `Lower CI` <dbl>,
#> # `Upper CI` <dbl>, Kappa <dbl>, MCC <dbl>, `Detection Rate` <dbl>,
#> # `Detection Prevalence` <dbl>, Prevalence <dbl>,
#> # Predictions <list<tibble[,4]>>, ROC <list>,
#> # `Confusion Matrix` <list<tibble[,6]>>, Process <list>, Dependent <chr>We can plot the distribution of F1 scores from the
random evaluations:
# First, remove the NAs from the F1 column
random_evaluations <- binomial_baseline$random_evaluations
random_evaluations <- random_evaluations[!is.na(random_evaluations$F1),]
# Create density plot for F1
plot_metric_density(baseline = random_evaluations,
metric = "F1", xlim = c(0, 1))
Approach: Creates one-vs-all (binomial) baseline evaluations for
n sets of random predictions against the dependent
variable, along with sets of all class x,y,z,...
predictions.
Create the baseline evaluations:
multiclass_baseline <- baseline_multinomial(
test_data = multiclass_data,
dependent_col = "Target",
n = 100
)
# Summarized metrics
multiclass_baseline$summarized_metrics
#> # A tibble: 15 × 13
#> Measure `Overall Accuracy` `Balanced Accuracy` F1 Sensitivity
#> <chr> <dbl> <dbl> <dbl> <dbl>
#> 1 Mean 0.330 0.497 0.324 0.329
#> 2 Median 0.333 0.496 0.325 0.330
#> 3 SD 0.0823 0.0662 0.0760 0.0904
#> 4 IQR 0.108 0.0897 0.0987 0.123
#> 5 Max 0.5 0.664 0.499 0.556
#> 6 Min 0.133 0.352 0.131 0.137
#> 7 NAs 0 0 10 0
#> 8 INFs 0 0 0 0
#> 9 CL_Max NA 0.770 0.688 0.833
#> 10 CL_Min NA 0.286 0.0870 0
#> 11 CL_NAs NA 0 10 0
#> 12 CL_INFs NA 0 0 0
#> 13 All_class_1 0.3 0.5 NaN 0.333
#> 14 All_class_2 0.5 0.5 NaN 0.333
#> 15 All_class_3 0.2 0.5 NaN 0.333
#> # ℹ 8 more variables: Specificity <dbl>, `Pos Pred Value` <dbl>,
#> # `Neg Pred Value` <dbl>, Kappa <dbl>, MCC <dbl>, `Detection Rate` <dbl>,
#> # `Detection Prevalence` <dbl>, Prevalence <dbl>The CL_ measures describe the
Class Level Results (aka. one-vs-all evaluations). One of
the classes have a maximum Balanced Accuracy score of
0.770, while the maximum Balanced Accuracy in
the random evaluations is 0.664.
# Summarized class level results for class 1
multiclass_baseline$summarized_class_level_results %>%
dplyr::filter(Class == "class_1") %>%
tidyr::unnest(Results)
#> # A tibble: 10 × 13
#> Class Measure `Balanced Accuracy` F1 Sensitivity Specificity
#> <chr> <chr> <dbl> <dbl> <dbl> <dbl>
#> 1 class_1 Mean 0.493 0.314 0.339 0.648
#> 2 class_1 Median 0.472 0.3 0.333 0.667
#> 3 class_1 SD 0.0933 0.119 0.148 0.103
#> 4 class_1 IQR 0.127 0.159 0.222 0.143
#> 5 class_1 Max 0.770 0.667 0.778 0.905
#> 6 class_1 Min 0.286 0.105 0 0.286
#> 7 class_1 NAs 0 1 0 0
#> 8 class_1 INFs 0 0 0 0
#> 9 class_1 All_0 0.5 NaN 0 1
#> 10 class_1 All_1 0.5 0.462 1 0
#> # ℹ 7 more variables: `Pos Pred Value` <dbl>, `Neg Pred Value` <dbl>,
#> # Kappa <dbl>, `Detection Rate` <dbl>, `Detection Prevalence` <dbl>,
#> # Prevalence <dbl>, Accuracy <dbl>
# Random evaluations
# Note, that the class level results for each repetition
# are available as well
multiclass_baseline$random_evaluations
#> # A tibble: 100 × 18
#> Repetition `Overall Accuracy` `Balanced Accuracy` F1 Sensitivity
#> <int> <dbl> <dbl> <dbl> <dbl>
#> 1 1 0.2 0.401 NaN 0.207
#> 2 2 0.233 0.427 0.239 0.252
#> 3 3 0.433 0.564 0.410 0.415
#> 4 4 0.367 0.529 0.352 0.356
#> 5 5 0.167 0.394 0.161 0.189
#> 6 6 0.333 0.496 0.314 0.319
#> 7 7 0.4 0.534 0.359 0.363
#> 8 8 0.467 0.608 0.462 0.485
#> 9 9 0.3 0.476 0.286 0.296
#> 10 10 0.267 0.430 0.261 0.259
#> # ℹ 90 more rows
#> # ℹ 13 more variables: Specificity <dbl>, `Pos Pred Value` <dbl>,
#> # `Neg Pred Value` <dbl>, Kappa <dbl>, MCC <dbl>, `Detection Rate` <dbl>,
#> # `Detection Prevalence` <dbl>, Prevalence <dbl>,
#> # Predictions <list<tibble[,4]>>, `Confusion Matrix` <list<tibble[,4]>>,
#> # `Class Level Results` <list<tibble[,16]>>, Process <list>, Dependent <chr>Approach: The baseline model (y ~ 1), where
1 is simply the intercept (i.e. mean of y), is
fitted on n random subsets of the training set and
evaluated on the test set. We also perform an evaluation of the model
fitted on the entire training set.
We usually wish to establish whether our predictors add anything useful to our model. We should thus at least do better than a model without any predictors.
Create the baseline evaluations:
gaussian_baseline <- baseline_gaussian(
test_data = test_set,
train_data = train_set,
dependent_col = "score",
n = 100
)
gaussian_baseline$summarized_metrics
#> # A tibble: 9 × 8
#> Measure RMSE MAE `NRMSE(IQR)` RRSE RAE RMSLE `Training Rows`
#> <chr> <dbl> <dbl> <dbl> <dbl> <dbl> <dbl> <dbl>
#> 1 Mean 19.6 15.8 0.944 1.04 1.02 0.559 9.88
#> 2 Median 19.2 15.5 0.925 1.01 1 0.548 10
#> 3 SD 1.19 0.941 0.0575 0.0630 0.0607 0.0303 3.31
#> 4 IQR 0.682 0.00321 0.0328 0.0360 0.000207 0.0189 6
#> 5 Max 26.8 21.8 1.29 1.42 1.41 0.727 15
#> 6 Min 18.9 15.5 0.912 1.00 1 0.541 5
#> 7 NAs 0 0 0 0 0 0 0
#> 8 INFs 0 0 0 0 0 0 0
#> 9 All_rows 19.1 15.5 0.923 1.01 1 0.543 18The All_rows row tells us the performance when fitting
the intercept model on the full training set. It is quite close to the
mean of the random evaluations.
gaussian_baseline$random_evaluations
#> # A tibble: 100 × 12
#> RMSE MAE `NRMSE(IQR)` RRSE RAE RMSLE Predictions Coefficients
#> <dbl> <dbl> <dbl> <dbl> <dbl> <dbl> <list<tibble[,3]>> <list<tibble[,>
#> 1 19.1 15.5 0.921 1.01 1 0.544 [12 × 3] [1 × 10]
#> 2 19.2 15.5 0.926 1.02 1 0.543 [12 × 3] [1 × 10]
#> 3 19.0 15.5 0.917 1.01 1 0.568 [12 × 3] [1 × 10]
#> 4 19.0 15.5 0.916 1.00 1 0.566 [12 × 3] [1 × 10]
#> 5 19.2 15.5 0.927 1.02 1 0.542 [12 × 3] [1 × 10]
#> 6 19.5 15.5 0.937 1.03 1 0.541 [12 × 3] [1 × 10]
#> 7 20.4 15.9 0.983 1.08 1.02 0.546 [12 × 3] [1 × 10]
#> 8 18.9 15.5 0.912 1.00 1 0.558 [12 × 3] [1 × 10]
#> 9 19.5 15.5 0.939 1.03 1 0.541 [12 × 3] [1 × 10]
#> 10 18.9 15.5 0.912 1.00 1 0.558 [12 × 3] [1 × 10]
#> # ℹ 90 more rows
#> # ℹ 4 more variables: Process <list>, `Training Rows` <int>, Dependent <chr>,
#> # Fixed <chr>Plot the density plot for RMSE:
plot_metric_density(baseline = gaussian_baseline$random_evaluations,
metric = "RMSE")
In this instance, the All_rows row might have been
enough, as the subsets mainly add higher RMSE scores.
Instead of manually typing all possible model formulas for a set of
fixed effects (including the possible interactions),
combine_predictors() can do it for you (with some
constraints).
When including interactions, >200k formulas have been precomputed for up to 8 fixed effects, with a maximum interaction size of 3, and a maximum of 5 fixed effects per formula. It’s possible to further limit the generated formulas.
We can also append a random effects structure to the generated formulas.
combine_predictors(
dependent = "y",
fixed_effects = c("a", "b", "c"),
random_effects = "(1|d)"
)
#> [1] "y ~ a + (1|d)" "y ~ b + (1|d)"
#> [3] "y ~ c + (1|d)" "y ~ a * b + (1|d)"
#> [5] "y ~ a * c + (1|d)" "y ~ a + b + (1|d)"
#> [7] "y ~ a + c + (1|d)" "y ~ b * c + (1|d)"
#> [9] "y ~ b + c + (1|d)" "y ~ a * b * c + (1|d)"
#> [11] "y ~ a * b + c + (1|d)" "y ~ a * c + b + (1|d)"
#> [13] "y ~ a + b * c + (1|d)" "y ~ a + b + c + (1|d)"
#> [15] "y ~ a * b + a * c + (1|d)" "y ~ a * b + b * c + (1|d)"
#> [17] "y ~ a * c + b * c + (1|d)" "y ~ a * b + a * c + b * c + (1|d)"If two or more fixed effects should not be in the same formula, like an effect and its log-transformed version, we can provide them as sublists.
combine_predictors(
dependent = "y",
fixed_effects = list("a", list("b", "log_b")),
random_effects = "(1|d)"
)
#> [1] "y ~ a + (1|d)" "y ~ b + (1|d)" "y ~ log_b + (1|d)"
#> [4] "y ~ a * b + (1|d)" "y ~ a * log_b + (1|d)" "y ~ a + b + (1|d)"
#> [7] "y ~ a + log_b + (1|d)"