About

The goal of lfproQC R package is to provide an optimal combination of normalization and imputation methods for the label-free proteomics expression dataset.

Installation

You can install the development version of lfproQC from GitHub with:

# install.packages("devtools")
devtools::install_github("kabilansbio/lfproQC", build_manual = TRUE, build_vignette = TRUE)

Example

This is a basic example for finding the best combinations of normalization and imputation method for the label-free proteomics expression dataset:

library(lfproQC)
## basic example code with the example dataset and data groups
yeast <- best_combination(yeast_data, yeast_groups, data_type = "Protein")
yeast$`Best combinations`
#>   PCV_best_combination PEV_best_combination PMAD_best_combination
#> 1     rlr_knn, rlr_lls              vsn_lls               rlr_lls

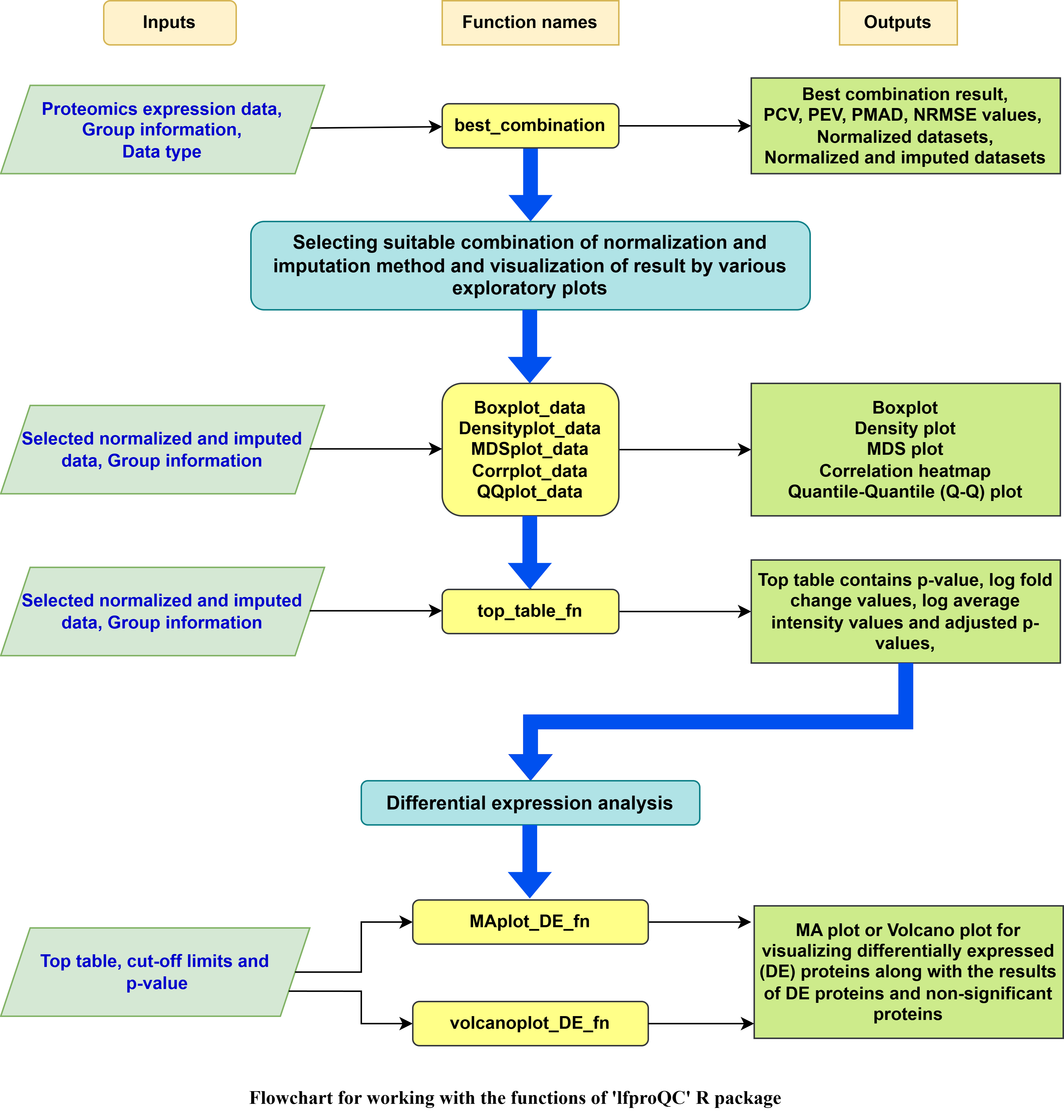
The overall workflow for using the ‘lfproQC’ package