Package {performance}


Type: Package
Title: Assessment of Regression Models Performance
Version: 0.16.0
Maintainer: Daniel Lüdecke <officialeasystats@gmail.com>
Description: Utilities for computing measures to assess model quality, which are not directly provided by R's 'base' or 'stats' packages. These include e.g. measures like r-squared, intraclass correlation coefficient (Nakagawa, Johnson & Schielzeth (2017) <doi:10.1098/rsif.2017.0213>), root mean squared error or functions to check models for overdispersion, singularity or zero-inflation and more. Functions apply to a large variety of regression models, including generalized linear models, mixed effects models and Bayesian models. References: Lüdecke et al. (2021) <doi:10.21105/joss.03139>.
License: GPL-3
URL: https://easystats.github.io/performance/
BugReports: https://github.com/easystats/performance/issues
Depends: R (≥ 4.0)
Imports: bayestestR (≥ 0.17.0), insight (≥ 1.4.4), datawizard (≥ 1.3.0), stats, methods, utils
Suggests: AER, afex, BayesFactor, bayesplot, betareg, bigutilsr, blavaan, boot, brms, car, carData, CompQuadForm, correlation (≥ 0.8.8), cplm, curl, dagitty, dbscan, DHARMa (≥ 0.4.7), discovr, estimatr, fixest, flextable, forecast, ftExtra, gamm4, ggdag, glmmTMB (≥ 1.1.12), GPArotation, graphics, Hmisc, httr2, ICS, ICSOutlier, ISLR, ivreg, lavaan, lme4, lmtest, loo, MASS, Matrix, mclogit, mclust, metadat, metafor, mgcv, mlogit, modelbased (≥ 0.12.0), multimode, nestedLogit, nlme, nnet, nonnest2, ordinal, parallel, parameters (≥ 0.28.0), patchwork, pscl, psych, psychTools, quantreg, qqplotr (≥ 0.0.6), randomForest, RcppEigen, reformulas, rempsyc, rmarkdown, rstanarm, rstantools, sandwich, see (≥ 0.13.0), survey, survival, testthat (≥ 3.2.1), tweedie, VGAM, withr (≥ 3.0.0)
Encoding: UTF-8
Language: en-US
RoxygenNote: 7.3.3
Config/testthat/edition: 3
Config/testthat/parallel: true
Config/Needs/website: rstudio/bslib, r-lib/pkgdown, easystats/easystatstemplate
Config/rcmdcheck/ignore-inconsequential-notes: true
NeedsCompilation: no
Packaged: 2026-02-04 10:03:43 UTC; mail
Author: Daniel Lüdecke ORCID iD [aut, cre], Dominique Makowski ORCID iD [aut, ctb], Mattan S. Ben-Shachar ORCID iD [aut, ctb], Indrajeet Patil ORCID iD [aut, ctb], Philip Waggoner ORCID iD [aut, ctb], Brenton M. Wiernik ORCID iD [aut, ctb], Rémi Thériault ORCID iD [aut, ctb], Vincent Arel-Bundock ORCID iD [ctb], Martin Jullum [rev], gjo11 [rev], Etienne Bacher ORCID iD [ctb], Joseph Luchman ORCID iD [ctb]
Repository: CRAN
Date/Publication: 2026-02-04 12:00:02 UTC

performance: An R Package for Assessment, Comparison and Testing of Statistical Models

Description

A crucial aspect when building regression models is to evaluate the quality of modelfit. It is important to investigate how well models fit to the data and which fit indices to report. Functions to create diagnostic plots or to compute fit measures do exist, however, mostly spread over different packages. There is no unique and consistent approach to assess the model quality for different kind of models.

The primary goal of the performance package is to fill this gap and to provide utilities for computing indices of model quality and goodness of fit. These include measures like r-squared (R2), root mean squared error (RMSE) or intraclass correlation coefficient (ICC), but also functions to check (mixed) models for overdispersion, zero-inflation, convergence or singularity.

References: Lüdecke et al. (2021) doi:10.21105/joss.03139

Details

performance-package

Author(s)

Maintainer: Daniel Lüdecke officialeasystats@gmail.com (ORCID)

Authors:

Other contributors:

See Also

Useful links:


Binned residuals for binomial logistic regression

Description

Check model quality of binomial logistic regression models.

Usage

binned_residuals(
  model,
  term = NULL,
  n_bins = NULL,
  show_dots = NULL,
  ci = 0.95,
  ci_type = "exact",
  residuals = "deviance",
  iterations = 1000,
  verbose = TRUE,
  ...
)

Arguments

model

A glm-object with binomial-family.

term

Name of independent variable from x. If not NULL, average residuals for the categories of term are plotted; else, average residuals for the estimated probabilities of the response are plotted.

n_bins

Numeric, the number of bins to divide the data. If n_bins = NULL, the square root of the number of observations is taken.

show_dots

Logical, if TRUE, will show data points in the plot. Set to FALSE for models with many observations, if generating the plot is too time-consuming. By default, show_dots = NULL. In this case binned_residuals() tries to guess whether performance will be poor due to a very large model and thus automatically shows or hides dots.

ci

Numeric, the confidence level for the error bounds.

ci_type

Character, the type of error bounds to calculate. Can be "exact" (default), "gaussian" or "boot". "exact" calculates the error bounds based on the exact binomial distribution, using binom.test(). "gaussian" uses the Gaussian approximation, while "boot" uses a simple bootstrap method, where confidence intervals are calculated based on the quantiles of the bootstrap distribution.

residuals

Character, the type of residuals to calculate. Can be "deviance" (default), "pearson" or "response". It is recommended to use "response" only for those models where other residuals are not available.

iterations

Integer, the number of iterations to use for the bootstrap method. Only used if ci_type = "boot".

verbose

Toggle warnings and messages.

...

Currently not used.

Details

Binned residual plots are achieved by "dividing the data into categories (bins) based on their fitted values, and then plotting the average residual versus the average fitted value for each bin." (Gelman, Hill 2007: 97). If the model were true, one would expect about 95% of the residuals to fall inside the error bounds.

If term is not NULL, one can compare the residuals in relation to a specific model predictor. This may be helpful to check if a term would fit better when transformed, e.g. a rising and falling pattern of residuals along the x-axis is a signal to consider taking the logarithm of the predictor (cf. Gelman and Hill 2007, pp. 97-98).

Value

A data frame representing the data that is mapped in the accompanying plot. In case all residuals are inside the error bounds, points are black. If some of the residuals are outside the error bounds (indicated by the grey-shaded area), blue points indicate residuals that are OK, while red points indicate model under- or over-fitting for the relevant range of estimated probabilities.

Note

binned_residuals() returns a data frame, however, the print() method only returns a short summary of the result. The data frame itself is used for plotting. The plot() method, in turn, creates a ggplot-object.

References

Gelman, A., and Hill, J. (2007). Data analysis using regression and multilevel/hierarchical models. Cambridge; New York: Cambridge University Press.

Examples

model <- glm(vs ~ wt + mpg, data = mtcars, family = "binomial")
result <- binned_residuals(model)
result

# look at the data frame
as.data.frame(result)



# plot
plot(result, show_dots = TRUE)



Check model for independence of residuals.

Description

Check model for independence of residuals, i.e. for autocorrelation of error terms.

Usage

check_autocorrelation(x, ...)

## Default S3 method:
check_autocorrelation(x, nsim = 1000, ...)

## S3 method for class 'performance_simres'
check_autocorrelation(x, time = NULL, ...)

Arguments

x

A model object, or an object returned by simulate_residuals().

...

Currently not used for models. For simulated residuals, arguments are passed to DHARMa::testTemporalAutocorrelation().

nsim

Number of simulations for the Durbin-Watson-Test.

time

A vector with time values to specify the temporal order of the data. Only used if x is an object returned by simulate_residuals() or by DHARMa.

Details

Performs a Durbin-Watson-Test to check for autocorrelated residuals. In case of autocorrelation, robust standard errors return more accurate results for the estimates, or maybe a mixed model with error term for the cluster groups should be used.

Value

Invisibly returns the p-value of the test statistics. A p-value < 0.05 indicates autocorrelated residuals.

See Also

Other functions to check model assumptions and and assess model quality: check_collinearity(), check_convergence(), check_heteroscedasticity(), check_homogeneity(), check_model(), check_outliers(), check_overdispersion(), check_predictions(), check_singularity(), check_zeroinflation()

Examples

m <- lm(mpg ~ wt + cyl + gear + disp, data = mtcars)
check_autocorrelation(m)

Check suitability of data for clustering

Description

This checks whether the data is appropriate for clustering using the Hopkins' H statistic of given data. If the value of Hopkins statistic is close to 0 (below 0.5), then we can reject the null hypothesis and conclude that the dataset is significantly clusterable. A value for H lower than 0.25 indicates a clustering tendency at the ⁠90%⁠ confidence level. The visual assessment of cluster tendency (VAT) approach (Bezdek and Hathaway, 2002) consists in investigating the heatmap of the ordered dissimilarity matrix. Following this, one can potentially detect the clustering tendency by counting the number of square shaped blocks along the diagonal.

Usage

check_clusterstructure(x, standardize = TRUE, distance = "euclidean", ...)

Arguments

x

A data frame.

standardize

Standardize the data frame before clustering (default).

distance

Distance method used. Other methods than "euclidean" (default) are exploratory in the context of clustering tendency. See stats::dist() for list of available methods.

...

Arguments passed to or from other methods.

Value

The H statistic (numeric)

References

See Also

check_kmo(), check_sphericity_bartlett() and check_factorstructure().

Examples


library(performance)
check_clusterstructure(iris[, 1:4])
plot(check_clusterstructure(iris[, 1:4]))


Check for multicollinearity of model terms

Description

check_collinearity() checks regression models for multicollinearity by calculating the (generalized) variance inflation factor (VIF, Fox & Monette 1992). multicollinearity() is an alias for check_collinearity(). check_concurvity() is a wrapper around mgcv::concurvity(), and can be considered as a collinearity check for smooth terms in GAMs. Confidence intervals for VIF and tolerance are based on Marcoulides et al. (2019, Appendix B).

Usage

check_collinearity(x, ...)

multicollinearity(x, ...)

## Default S3 method:
check_collinearity(x, ci = 0.95, verbose = TRUE, ...)

## S3 method for class 'glmmTMB'
check_collinearity(x, component = "all", ci = 0.95, verbose = TRUE, ...)

check_concurvity(x, ...)

Arguments

x

A model object (that should at least respond to vcov(), and if possible, also to model.matrix() - however, it also should work without model.matrix()).

...

Currently not used.

ci

Confidence Interval (CI) level for VIF and tolerance values.

verbose

Toggle off warnings or messages.

component

For models with zero-inflation component, multicollinearity can be checked for the conditional model (count component, component = "conditional" or component = "count"), zero-inflation component (component = "zero_inflated" or component = "zi") or both components (component = "all"). Following model-classes are currently supported: hurdle, zeroinfl, zerocount, MixMod and glmmTMB.

Details

check_collinearity() calculates the generalized variance inflation factor (Fox & Monette 1992), which also returns valid results for categorical variables. The adjusted VIF is calculated as ⁠VIF^(1/(2*<nlevels>)⁠ (Fox & Monette 1992), which is identical to the square root of the VIF for numeric predictors, or for categorical variables with two levels.

Value

A data frame with information about name of the model term, the (generalized) variance inflation factor and associated confidence intervals, the adjusted VIF, which is the factor by which the standard error is increased due to possible correlation with other terms (inflation due to collinearity), and tolerance values (including confidence intervals), where tolerance = 1/vif.

Multicollinearity

Multicollinearity should not be confused with a raw strong correlation between predictors. What matters is the association between one or more predictor variables, conditional on the other variables in the model. In a nutshell, multicollinearity means that once you know the effect of one predictor, the value of knowing the other predictor is rather low. Thus, one of the predictors doesn't help much in terms of better understanding the model or predicting the outcome. As a consequence, if multicollinearity is a problem, the model seems to suggest that the predictors in question don't seems to be reliably associated with the outcome (low estimates, high standard errors), although these predictors actually are strongly associated with the outcome, i.e. indeed might have strong effect (McElreath 2020, chapter 6.1).

Multicollinearity might arise when a third, unobserved variable has a causal effect on each of the two predictors that are associated with the outcome. In such cases, the actual relationship that matters would be the association between the unobserved variable and the outcome.

Remember: "Pairwise correlations are not the problem. It is the conditional associations - not correlations - that matter." (McElreath 2020, p. 169)

Interpretation of the Variance Inflation Factor

The variance inflation factor is a measure to analyze the magnitude of multicollinearity of model terms. A VIF less than 5 indicates a low correlation of that predictor with other predictors. A value between 5 and 10 indicates a moderate correlation, while VIF values larger than 10 are a sign for high, not tolerable correlation of model predictors (James et al. 2013). The adjusted VIF column in the output indicates how much larger the standard error is due to the association with other predictors conditional on the remaining variables in the model. Note that these thresholds, although commonly used, are also criticized for being too high. Zuur et al. (2010) suggest using lower values, e.g. a VIF of 3 or larger may already no longer be considered as "low".

Multicollinearity and Interaction Terms

If interaction terms are included in a model, high VIF values are expected. This portion of multicollinearity among the component terms of an interaction is also called "inessential ill-conditioning", which leads to inflated VIF values that are typically seen for models with interaction terms (Francoeur 2013). Centering interaction terms can resolve this issue (Kim and Jung 2024).

Multicollinearity and Polynomial Terms

Polynomial transformations are considered a single term and thus VIFs are not calculated between them.

Concurvity for Smooth Terms in Generalized Additive Models

check_concurvity() is a wrapper around mgcv::concurvity(), and can be considered as a collinearity check for smooth terms in GAMs."Concurvity occurs when some smooth term in a model could be approximated by one or more of the other smooth terms in the model." (see ?mgcv::concurvity). check_concurvity() returns a column named VIF, which is the "worst" measure. While mgcv::concurvity() range between 0 and 1, the VIF value is 1 / (1 - worst), to make interpretation comparable to classical VIF values, i.e. 1 indicates no problems, while higher values indicate increasing lack of identifiability. The VIF proportion column equals the "estimate" column from mgcv::concurvity(), ranging from 0 (no problem) to 1 (total lack of identifiability).

Note

The code to compute the confidence intervals for the VIF and tolerance values was adapted from the Appendix B from the Marcoulides et al. paper. Thus, credits go to these authors the original algorithm. There is also a plot()-method implemented in the see-package.

References

See Also

see::plot.see_check_collinearity() for options to customize the plot.

Other functions to check model assumptions and and assess model quality: check_autocorrelation(), check_convergence(), check_heteroscedasticity(), check_homogeneity(), check_model(), check_outliers(), check_overdispersion(), check_predictions(), check_singularity(), check_zeroinflation()

Examples

m <- lm(mpg ~ wt + cyl + gear + disp, data = mtcars)
check_collinearity(m)


# plot results
x <- check_collinearity(m)
plot(x)


Convergence test for mixed effects models

Description

check_convergence() provides an alternative convergence test for merMod-objects.

Usage

check_convergence(model = NULL, tolerance = 0.001, x = NULL, ...)

Arguments

model

A merMod or glmmTMB-object.

tolerance

Indicates up to which value the convergence result is accepted. The smaller tolerance is, the stricter the test will be.

x

Deprecated, please use model instead.

...

Currently not used.

Value

TRUE if convergence is fine and FALSE if convergence is suspicious. Additionally, the convergence value is returned as attribute.

Convergence and log-likelihood

Convergence problems typically arise when the model hasn't converged to a solution where the log-likelihood has a true maximum. This may result in unreliable and overly complex (or non-estimable) estimates and standard errors.

Inspect model convergence

lme4 performs a convergence-check (see ?lme4::convergence), however, as discussed here and suggested by one of the lme4-authors in this comment, this check can be too strict. is_converged() (and its wrapper function, performance::check_convergence()) thus provides an alternative convergence test for merMod-objects.

Resolving convergence issues

Convergence issues are not easy to diagnose. The help page on ?lme4::convergence provides most of the current advice about how to resolve convergence issues. In general, convergence issues may be addressed by one or more of the following strategies: 1. Rescale continuous predictors; 2. try a different optimizer; 3. increase the number of iterations; or, if everything else fails, 4. simplify the model. Another clue might be large parameter values, e.g. estimates (on the scale of the linear predictor) larger than 10 in (non-identity link) generalized linear model might indicate complete separation, which can be addressed by regularization, e.g. penalized regression or Bayesian regression with appropriate priors on the fixed effects.

Convergence versus Singularity

Note the different meaning between singularity and convergence: singularity indicates an issue with the "true" best estimate, i.e. whether the maximum likelihood estimation for the variance-covariance matrix of the random effects is positive definite or only semi-definite. Convergence is a question of whether we can assume that the numerical optimization has worked correctly or not. A convergence failure means the optimizer (the algorithm) could not find a stable solution (Bates et. al 2015).

For singular models (see ?lme4::isSingular), convergence is determined based on the optimizer's convergence code. If the optimizer reports successful convergence (convergence code 0) for a singular model, is_converged() returns TRUE. For non-singular models, in cases where the gradient and Hessian are not available, is_converged() returns FALSE and prints a message to indicate that convergence cannot be assessed through the usual gradient-based checks. Note that performance::check_convergence() is a wrapper around insight::is_converged().

References

Bates, D., Mächler, M., Bolker, B., and Walker, S. (2015). Fitting Linear Mixed-Effects Models Using lme4. Journal of Statistical Software, 67(1), 1-48. doi:10.18637/jss.v067.i01

See Also

Other functions to check model assumptions and and assess model quality: check_autocorrelation(), check_collinearity(), check_heteroscedasticity(), check_homogeneity(), check_model(), check_outliers(), check_overdispersion(), check_predictions(), check_singularity(), check_zeroinflation()

Examples


data(cbpp, package = "lme4")
set.seed(1)
cbpp$x <- rnorm(nrow(cbpp))
cbpp$x2 <- runif(nrow(cbpp))

model <- lme4::glmer(
  cbind(incidence, size - incidence) ~ period + x + x2 + (1 + x | herd),
  data = cbpp,
  family = binomial()
)

check_convergence(model)


model <- suppressWarnings(glmmTMB::glmmTMB(
  Sepal.Length ~ poly(Petal.Width, 4) * poly(Petal.Length, 4) +
    (1 + poly(Petal.Width, 4) | Species),
  data = iris
))
check_convergence(model)



Check correct model adjustment for identifying causal effects

Description

The purpose of check_dag() is to build, check and visualize your model based on directed acyclic graphs (DAG). The function checks if a model is correctly adjusted for identifying specific relationships of variables, especially directed (maybe also "causal") effects for given exposures on an outcome. In case of incorrect adjustments, the function suggests the minimal required variables that should be adjusted for (sometimes also called "controlled for"), i.e. variables that at least need to be included in the model. Depending on the goal of the analysis, it is still possible to add more variables to the model than just the minimally required adjustment sets.

check_dag() is a convenient wrapper around ggdag::dagify(), dagitty::adjustmentSets() and dagitty::adjustedNodes() to check correct adjustment sets. It returns a dagitty object that can be visualized with plot(). as.dag() is a small convenient function to return the dagitty-string, which can be used for the online-tool from the dagitty-website.

Usage

check_dag(
  ...,
  outcome = NULL,
  exposure = NULL,
  adjusted = NULL,
  latent = NULL,
  effect = "all",
  coords = NULL
)

as.dag(x, ...)

Arguments

...

One or more formulas, which are converted into dagitty syntax. First element may also be model object. If a model objects is provided, its formula is used as first formula, and all independent variables will be used for the adjusted argument. See 'Details' and 'Examples'.

outcome

Name of the dependent variable (outcome), as character string or as formula. Must be a valid name from the formulas provided in .... If not set, the first dependent variable from the formulas is used.

exposure

Name of the exposure variable (as character string or formula), for which the direct and total causal effect on the outcome should be checked. Must be a valid name from the formulas provided in .... If not set, the first independent variable from the formulas is used.

adjusted

A character vector or formula with names of variables that are adjusted for in the model, e.g. adjusted = c("x1", "x2") or adjusted = ~ x1 + x2. If a model object is provided in ..., any values in adjusted will be overwritten by the model's independent variables.

latent

A character vector with names of latent variables in the model.

effect

Character string, indicating which effect to check. Can be "all" (default), "total", or "direct".

coords

Coordinates of the variables when plotting the DAG. The coordinates can be provided in three different ways:

  • a list with two elements, x and y, which both are named vectors of numerics. The names correspond to the variable names in the DAG, and the values for x and y indicate the x/y coordinates in the plot.

  • a list with elements that correspond to the variables in the DAG. Each element is a numeric vector of length two with x- and y-coordinate.

  • a data frame with three columns: x, y and name (which contains the variable names).

See 'Examples'.

x

An object of class check_dag, as returned by check_dag().

Value

An object of class check_dag, which can be visualized with plot(). The returned object also inherits from class dagitty and thus can be used with all functions from the ggdag and dagitty packages.

Specifying the DAG formulas

The formulas have following syntax:

Minimally required adjustments

The function checks if the model is correctly adjusted for identifying the direct and total effects of the exposure on the outcome. If the model is correctly specified, no adjustment is needed to estimate the direct effect. If the model is not correctly specified, the function suggests the minimally required variables that should be adjusted for. The function distinguishes between direct and total effects, and checks if the model is correctly adjusted for both. If the model is cyclic, the function stops and suggests to remove cycles from the model.

Note that it sometimes could be necessary to try out different combinations of suggested adjustments, because check_dag() can not always detect whether at least one of several variables is required, or whether adjustments should be done for all listed variables. It can be useful to copy the dagitty-code (using as.dag(), which prints the dagitty-string into the console) into the dagitty-website and play around with different adjustments.

Direct and total effects

The direct effect of an exposure on an outcome is the effect that is not mediated by any other variable in the model. The total effect is the sum of the direct and indirect effects. The function checks if the model is correctly adjusted for identifying the direct and total effects of the exposure on the outcome.

Why are DAGs important - the Table 2 fallacy

Correctly thinking about and identifying the relationships between variables is important when it comes to reporting coefficients from regression models that mutually adjust for "confounders" or include covariates. Different coefficients might have different interpretations, depending on their relationship to other variables in the model. Sometimes, a regression coefficient represents the direct effect of an exposure on an outcome, but sometimes it must be interpreted as total effect, due to the involvement of mediating effects. This problem is also called "Table 2 fallacy" (Westreich and Greenland 2013). DAG helps visualizing and thereby focusing the relationships of variables in a regression model to detect missing adjustments or over-adjustment.

References

Examples


# no adjustment needed
check_dag(
  y ~ x + b,
  outcome = "y",
  exposure = "x"
)

# incorrect adjustment
dag <- check_dag(
  y ~ x + b + c,
  x ~ b,
  outcome = "y",
  exposure = "x"
)
dag
plot(dag)

# After adjusting for `b`, the model is correctly specified
dag <- check_dag(
  y ~ x + b + c,
  x ~ b,
  outcome = "y",
  exposure = "x",
  adjusted = "b"
)
dag

# using formula interface for arguments "outcome", "exposure" and "adjusted"
check_dag(
  y ~ x + b + c,
  x ~ b,
  outcome = ~y,
  exposure = ~x,
  adjusted = ~ b + c
)

# if not provided, "outcome" is taken from first formula, same for "exposure"
# thus, we can simplify the above expression to
check_dag(
  y ~ x + b + c,
  x ~ b,
  adjusted = ~ b + c
)

# use specific layout for the DAG
dag <- check_dag(
  score ~ exp + b + c,
  exp ~ b,
  outcome = "score",
  exposure = "exp",
  coords = list(
    # x-coordinates for all nodes
    x = c(score = 5, exp = 4, b = 3, c = 3),
    # y-coordinates for all nodes
    y = c(score = 3, exp = 3, b = 2, c = 4)
  )
)
plot(dag)

# alternative way of providing the coordinates
dag <- check_dag(
  score ~ exp + b + c,
  exp ~ b,
  outcome = "score",
  exposure = "exp",
  coords = list(
    # x/y coordinates for each node
    score = c(5, 3),
    exp = c(4, 3),
    b = c(3, 2),
    c = c(3, 4)
  )
)
plot(dag)

# Objects returned by `check_dag()` can be used with "ggdag" or "dagitty"
ggdag::ggdag_status(dag)

# Using a model object to extract information about outcome,
# exposure and adjusted variables
data(mtcars)
m <- lm(mpg ~ wt + gear + disp + cyl, data = mtcars)
dag <- check_dag(
  m,
  wt ~ disp + cyl,
  wt ~ am
)
dag
plot(dag)


Classify the distribution of a model-family using machine learning

Description

Choosing the right distributional family for regression models is essential to get more accurate estimates and standard errors. This function may help to check a models' distributional family and see if the model-family probably should be reconsidered. Since it is difficult to exactly predict the correct model family, consider this function as somewhat experimental.

Usage

check_distribution(model)

Arguments

model

Typically, a model (that should response to residuals()). May also be a numeric vector.

Details

This function uses an internal random forest model to classify the distribution from a model-family. Currently, following distributions are trained (i.e. results of check_distribution() may be one of the following): "bernoulli", "beta", "beta-binomial", "binomial", "cauchy", "chi", "exponential", "F", "gamma", "half-cauchy", "inverse-gamma", "lognormal", "normal", "negative binomial", "negative binomial (zero-inflated)", "pareto", "poisson", "poisson (zero-inflated)", "tweedie", "uniform" and "weibull".

Note the similarity between certain distributions according to shape, skewness, etc. Thus, the predicted distribution may not be perfectly representing the distributional family of the underlying fitted model, or the response value.

There is a plot() method, which shows the probabilities of all predicted distributions, however, only if the probability is greater than zero.

Note

This function is somewhat experimental and might be improved in future releases. The final decision on the model-family should also be based on theoretical aspects and other information about the data and the model.

There is also a plot()-method implemented in the see-package.

Examples


data(sleepstudy, package = "lme4")
model <<- lme4::lmer(Reaction ~ Days + (Days | Subject), sleepstudy)
check_distribution(model)


plot(check_distribution(model))


Check suitability of data for Factor Analysis (FA) with Bartlett's Test of Sphericity and KMO

Description

This checks whether the data is appropriate for Factor Analysis (FA) by running the Bartlett's Test of Sphericity and the Kaiser, Meyer, Olkin (KMO) Measure of Sampling Adequacy (MSA). See details below for more information about the interpretation and meaning of each test.

Usage

check_factorstructure(x, n = NULL, ...)

check_kmo(x, n = NULL, ...)

check_sphericity_bartlett(x, n = NULL, ...)

Arguments

x

A data frame or a correlation matrix. If the latter is passed, n must be provided.

n

If a correlation matrix was passed, the number of observations must be specified.

...

Arguments passed to or from other methods.

Details

Bartlett's Test of Sphericity

Bartlett's (1951) test of sphericity tests whether a matrix (of correlations) is significantly different from an identity matrix (filled with 0). It tests whether the correlation coefficients are all 0. The test computes the probability that the correlation matrix has significant correlations among at least some of the variables in a dataset, a prerequisite for factor analysis to work.

While it is often suggested to check whether Bartlett’s test of sphericity is significant before starting with factor analysis, one needs to remember that the test is testing a pretty extreme scenario (that all correlations are non-significant). As the sample size increases, this test tends to be always significant, which makes it not particularly useful or informative in well-powered studies.

Kaiser, Meyer, Olkin (KMO)

(Measure of Sampling Adequacy (MSA) for Factor Analysis.)

Kaiser (1970) introduced a Measure of Sampling Adequacy (MSA), later modified by Kaiser and Rice (1974). The Kaiser-Meyer-Olkin (KMO) statistic, which can vary from 0 to 1, indicates the degree to which each variable in a set is predicted without error by the other variables.

A value of 0 indicates that the sum of partial correlations is large relative to the sum correlations, indicating factor analysis is likely to be inappropriate. A KMO value close to 1 indicates that the sum of partial correlations is not large relative to the sum of correlations and so factor analysis should yield distinct and reliable factors. It means that patterns of correlations are relatively compact, and so factor analysis should yield distinct and reliable factors. Values smaller than 0.5 suggest that you should either collect more data or rethink which variables to include.

Kaiser (1974) suggested that KMO > .9 were marvelous, in the .80s, meritorious, in the .70s, middling, in the .60s, mediocre, in the .50s, miserable, and less than .5, unacceptable. Hair et al. (2006) suggest accepting a value > 0.5. Values between 0.5 and 0.7 are mediocre, and values between 0.7 and 0.8 are good.

Variables with individual KMO values below 0.5 could be considered for exclusion them from the analysis (note that you would need to re-compute the KMO indices as they are dependent on the whole dataset).

Value

A list of lists of indices related to sphericity and KMO.

References

This function is a wrapper around the KMO and the cortest.bartlett() functions in the psych package (Revelle, 2016).

See Also

check_clusterstructure().

Examples

library(performance)

check_factorstructure(mtcars)

# One can also pass a correlation matrix
r <- cor(mtcars)
check_factorstructure(r, n = nrow(mtcars))


Check variables for within- and/or between-group variation

Description

Checks if variables vary within and/or between levels of grouping variables. This function can be used to infer the hierarchical Design of a given dataset, or detect any predictors that might cause heterogeneity bias (Bell and Jones, 2015). Use summary() on the output if you are mainly interested if and which predictors are possibly affected by heterogeneity bias.

Usage

check_group_variation(x, ...)

## Default S3 method:
check_group_variation(x, ...)

## S3 method for class 'data.frame'
check_group_variation(
  x,
  select = NULL,
  by = NULL,
  include_by = FALSE,
  numeric_as_factor = FALSE,
  tolerance_numeric = 1e-04,
  tolerance_factor = "crossed",
  ...
)

## S3 method for class 'check_group_variation'
summary(object, flatten = FALSE, ...)

Arguments

x

A data frame or a mixed model. See details and examples.

...

Arguments passed to other methods

select

Character vector (or formula) with names of variables to select that should be checked. If NULL, selects all variables (except those in by).

by

Character vector (or formula) with the name of the variable that indicates the group- or cluster-ID. For cross-classified or nested designs, by can also identify two or more variables as group- or cluster-IDs.

include_by

When there is more than one grouping variable, should they be check against each other?

numeric_as_factor

Should numeric variables be tested as factors?

tolerance_numeric

The minimal percent of variation (observed icc) that is tolerated to indicate no within- or no between-effect.

tolerance_factor

How should a non-numeric variable be identified as varying only "within" a grouping variable? Options are:

  • "crossed" - if all groups have all unique values of X.

  • "balanced" - if all groups have all unique values of X, with equal frequency.

object

result from check_group_variation()

flatten

Logical, if TRUE, the values are returned as character vector, not as list. Duplicated values are removed.

Details

This function attempt to identify the variability of a set of variables (select) with respect to one or more grouping variables (by). If x is a (mixed effect) model, the variability of the fixed effects predictors are checked with respect to the random grouping variables.

Generally, a variable is considered to vary between groups if is correlated with those groups, and to vary within groups if it not a constant within at least one group.

Numeric variables

Numeric variables are partitioned via datawizard::demean() to their within- and between-group components. Then, the variance for each of these two component is calculated. Variables with within-group variance larger than tolerance_numeric are labeled as within, variables with a between-group variance larger than tolerance_numeric are labeled as between, and variables with both variances larger than tolerance_numeric are labeled as both.

Setting numeric_as_factor = TRUE causes numeric variables to be tested using the following criteria.

Non-numeric variables

These variables can have one of the following three labels:

Additionally, the design of non-numeric variables is also checked to see if they are nested within the groups or is they are crossed. This is indicated by the Design column.

Heterogeneity bias

Variables that vary both within and between groups can cause a heterogeneity bias (Bell and Jones, 2015). It is recommended to center (person-mean centering) those variables to avoid this bias. See datawizard::demean() for further details. Use summary() to get a short text result that indicates if and which predictors are possibly affected by heterogeneity bias.

Value

A data frame with Group, Variable, Variation and Design columns.

References

See Also

For further details, read the vignette https://easystats.github.io/parameters/articles/demean.html and also see documentation for datawizard::demean().

Examples

data(npk)
check_group_variation(npk, by = "block")

data(iris)
check_group_variation(iris, by = "Species")

data(ChickWeight)
check_group_variation(ChickWeight, by = "Chick")

# A subset of mlmRev::egsingle
egsingle <- data.frame(
  schoolid = factor(rep(c("2020", "2820"), times = c(18, 6))),
  lowinc = rep(c(TRUE, FALSE), times = c(18, 6)),
  childid = factor(rep(
    c("288643371", "292020281", "292020361", "295341521"),
    each = 6
  )),
  female = rep(c(TRUE, FALSE), each = 12),
  year = rep(1:6, times = 4),
  math = c(
    -3.068, -1.13, -0.921, 0.463, 0.021, 2.035,
    -2.732, -2.097, -0.988, 0.227, 0.403, 1.623,
    -2.732, -1.898, -0.921, 0.587, 1.578, 2.3,
    -2.288, -2.162, -1.631, -1.555, -0.725, 0.097
  )
)

result <- check_group_variation(
  egsingle,
  by = c("schoolid", "childid"),
  include_by = TRUE
)
result

summary(result)



data(sleepstudy, package = "lme4")
check_group_variation(sleepstudy, select = "Days", by = "Subject")

# Or
mod <- lme4::lmer(Reaction ~ Days + (Days | Subject), data = sleepstudy)
result <- check_group_variation(mod)
result

summary(result)


Check model predictor for heterogeneity bias (Deprecated)

Description

check_heterogeneity_bias() checks if model predictors or variables may cause a heterogeneity bias, i.e. if variables have any within-group variance (Bell and Jones, 2015).

We recommend using check_group_variation() instead, for a more detailed and flexible examination of group-wise variability.

Usage

check_heterogeneity_bias(x, select = NULL, by = NULL, nested = FALSE)

Arguments

x

A data frame or a mixed model object.

select

Character vector (or formula) with names of variables to select that should be checked. If x is a mixed model object, this argument will be ignored.

by

Character vector (or formula) with the name of the variable that indicates the group- or cluster-ID. For cross-classified or nested designs, by can also identify two or more variables as group- or cluster-IDs. If the data is nested and should be treated as such, set nested = TRUE. Else, if by defines two or more variables and nested = FALSE, a cross-classified design is assumed. If x is a model object, this argument will be ignored.

For nested designs, by can be:

  • a character vector with the name of the variable that indicates the levels, ordered from highest level to lowest (e.g. by = c("L4", "L3", "L2").

  • a character vector with variable names in the format by = "L4/L3/L2", where the levels are separated by /.

See also section De-meaning for cross-classified designs and De-meaning for nested designs in datawizard::demean().

nested

Logical, if TRUE, the data is treated as nested. If FALSE, the data is treated as cross-classified. Only applies if by contains more than one variable.

References

See Also

For further details, read the vignette https://easystats.github.io/parameters/articles/demean.html and also see documentation for datawizard::demean().

For a more detailed and flexible examination of group-wise variability, see check_group_variation().

Examples

data(iris)
iris$ID <- sample(1:4, nrow(iris), replace = TRUE) # fake-ID
check_heterogeneity_bias(iris, select = c("Sepal.Length", "Petal.Length"), by = "ID")

Check model for (non-)constant error variance

Description

Significance testing for linear regression models assumes that the model errors (or residuals) have constant variance. If this assumption is violated the p-values from the model are no longer reliable.

Usage

check_heteroscedasticity(x, ...)

check_heteroskedasticity(x, ...)

Arguments

x

A model object.

...

Currently not used.

Details

This test of the hypothesis of (non-)constant error is also called Breusch-Pagan test (1979).

Value

The p-value of the test statistics. A p-value < 0.05 indicates a non-constant variance (heteroskedasticity).

Note

There is also a plot()-method implemented in the see-package.

References

Breusch, T. S., and Pagan, A. R. (1979) A simple test for heteroscedasticity and random coefficient variation. Econometrica 47, 1287-1294.

See Also

Other functions to check model assumptions and and assess model quality: check_autocorrelation(), check_collinearity(), check_convergence(), check_homogeneity(), check_model(), check_outliers(), check_overdispersion(), check_predictions(), check_singularity(), check_zeroinflation()

Examples

m <<- lm(mpg ~ wt + cyl + gear + disp, data = mtcars)
check_heteroscedasticity(m)

# plot results

x <- check_heteroscedasticity(m)
plot(x)


Check model for homogeneity of variances

Description

Check model for homogeneity of variances between groups described by independent variables in a model.

Usage

check_homogeneity(x, method = "bartlett", ...)

## S3 method for class 'afex_aov'
check_homogeneity(x, method = "levene", ...)

Arguments

x

A linear model or an ANOVA object.

method

Name of the method (underlying test) that should be performed to check the homogeneity of variances. May either be "levene" for Levene's Test for Homogeneity of Variance, "bartlett" for the Bartlett test (assuming normal distributed samples or groups), "fligner" for the Fligner-Killeen test (rank-based, non-parametric test), or "auto". In the latter case, Bartlett test is used if the model response is normal distributed, else Fligner-Killeen test is used.

...

Arguments passed down to car::leveneTest().

Value

Invisibly returns the p-value of the test statistics. A p-value < 0.05 indicates a significant difference in the variance between the groups.

Note

There is also a plot()-method implemented in the see-package.

See Also

Other functions to check model assumptions and and assess model quality: check_autocorrelation(), check_collinearity(), check_convergence(), check_heteroscedasticity(), check_model(), check_outliers(), check_overdispersion(), check_predictions(), check_singularity(), check_zeroinflation()

Examples

model <<- lm(len ~ supp + dose, data = ToothGrowth)
check_homogeneity(model)

# plot results

result <- check_homogeneity(model)
plot(result)


Describe Properties of Item Scales

Description

Compute various measures of internal consistencies applied to (sub)scales, which items were extracted using parameters::principal_components() or parameters::factor_analysis().

Usage

check_itemscale(x, factor_index = NULL, verbose = TRUE)

Arguments

x

An object of class parameters_pca, as returned by parameters::principal_components(), of class parameters_efa, as returned by parameters::factor_analysis(), or a data frame.

factor_index

If x is a data frame, factor_index must be specified. It must be a numeric vector of same length as number of columns in x, where each element is the index of the factor to which the respective column in x.

verbose

Toggle warnings and messages. If TRUE, messages are printed.

Details

check_itemscale() calculates various measures of internal consistencies, such as Cronbach's alpha, item difficulty or discrimination etc. on subscales which were built from several items. Subscales are retrieved from the results of parameters::principal_components() or parameters::factor_analysis(), i.e. based on how many components were extracted from the PCA, respectively how many factors were extracted from the factor analysis. check_itemscale() retrieves those variables that belong to a component and calculates the above mentioned measures.

Value

A list of data frames, with related measures of internal consistencies of each subscale.

Note

References

Examples


# data generation from '?prcomp', slightly modified
C <- chol(S <- toeplitz(0.9^(0:15)))
set.seed(17)
X <- matrix(rnorm(1600), 100, 16)
Z <- X %*% C

pca <- parameters::principal_components(
  as.data.frame(Z),
  rotation = "varimax",
  n = 3
)
pca
check_itemscale(pca)

# as data frame
check_itemscale(
  as.data.frame(Z),
  factor_index = parameters::closest_component(pca)
)


Visual check of model assumptions

Description

Visual check of various model assumptions (normality of residuals, normality of random effects, linear relationship, homogeneity of variance, multicollinearity).

If check_model() doesn't work as expected, try setting verbose = TRUE to get hints about possible problems.

Usage

check_model(model = NULL, ...)

## Default S3 method:
check_model(
  model = NULL,
  panel = TRUE,
  check = "all",
  detrend = TRUE,
  bandwidth = "nrd",
  type = "density",
  residual_type = NULL,
  show_dots = NULL,
  show_ci = NULL,
  maximum_dots = 2000,
  size_dot = 2,
  size_line = 0.8,
  size_title = 12,
  size_axis_title = base_size,
  base_size = 10,
  alpha = 0.2,
  alpha_dot = 0.8,
  colors = c("#3aaf85", "#1b6ca8", "#cd201f"),
  theme = see::theme_lucid(),
  verbose = FALSE,
  x = NULL,
  ...
)

Arguments

model

A model object.

...

Arguments passed down to the individual check functions, especially to check_predictions() and binned_residuals().

panel

Logical, if TRUE, plots are arranged as panels; else, single plots for each diagnostic are returned.

check

Character vector, indicating which checks for should be performed and plotted. May be one or more of "all", "vif", "qq", "normality", "linearity", "ncv", "homogeneity", "outliers", "reqq", "pp_check", "binned_residuals" or "overdispersion". Note that not all check apply to all type of models (see 'Details'). "reqq" is a QQ-plot for random effects and only available for mixed models. "ncv" is an alias for "linearity", and checks for non-constant variance, i.e. for heteroscedasticity, as well as the linear relationship. By default, all possible checks are performed and plotted.

detrend

Logical. Should Q-Q/P-P plots be detrended? Defaults to TRUE for linear models or when residual_type = "normal". Defaults to FALSE for QQ plots based on simulated residuals (i.e. when residual_type = "simulated").

bandwidth

A character string indicating the smoothing bandwidth to be used. Unlike stats::density(), which used "nrd0" as default, the default used here is "nrd" (which seems to give more plausible results for non-Gaussian models). When problems with plotting occur, try to change to a different value.

type

Plot type for the posterior predictive checks plot. Can be "density", "discrete_dots", "discrete_interval" or "discrete_both" (the ⁠discrete_*⁠ options are appropriate for models with discrete - binary, integer or ordinal etc. - outcomes).

residual_type

Character, indicating the type of residuals to be used. For non-Gaussian models, the default is "simulated", which uses simulated residuals. These are based on simulate_residuals() and thus uses the DHARMa package to return randomized quantile residuals. For Gaussian models, the default is "normal", which uses the default residuals from the model. Setting residual_type = "normal" for non-Gaussian models will use a half-normal Q-Q plot of the absolute value of the standardized deviance residuals.

show_dots

Logical, if TRUE, will show data points in the plot. Set to FALSE for models with many observations, if generating the plot is too time-consuming. By default, show_dots = NULL. In this case check_model() tries to guess whether performance will be poor due to a very large model and thus automatically shows or hides dots.

show_ci

Logical, if TRUE, confidence intervals in plots are shown. For models with only categorical predictors, confidence intervals are not shown by default, because in this case, these are usually on very large scales.

maximum_dots

Limits the number of data points for models with many observations, to reduce the time for rendering the plot. Defaults to a maximum of 2000 data points to render

size_dot, size_line

Size of line and dot-geoms.

base_size, size_title, size_axis_title

Base font size for axis and plot titles.

alpha, alpha_dot

The alpha level of the confidence bands and dot-geoms. Scalar from 0 to 1.

colors

Character vector with color codes (hex-format). Must be of length 3. First color is usually used for reference lines, second color for dots, and third color for outliers or extreme values.

theme

A ggplot2-theme function, e.g. theme = see::theme_lucid() or theme = ggplot2::theme_dark().

verbose

If FALSE (default), suppress most warning messages.

x

Deprecated, please use model instead.

Details

For Bayesian models from packages rstanarm or brms, models will be "converted" to their frequentist counterpart, using bayestestR::bayesian_as_frequentist. A more advanced model-check for Bayesian models will be implemented at a later stage.

See also the related vignette.

Value

The data frame that is used for plotting.

Posterior Predictive Checks

Posterior predictive checks can be used to look for systematic discrepancies between real and simulated data. It helps to see whether the type of model (distributional family) fits well to the data. See check_predictions() for further details.

Linearity Assumption

The plot Linearity checks the assumption of linear relationship. However, the spread of dots also indicate possible heteroscedasticity (i.e. non-constant variance, hence, the alias "ncv" for this plot), thus it shows if residuals have non-linear patterns. This plot helps to see whether predictors may have a non-linear relationship with the outcome, in which case the reference line may roughly indicate that relationship. A straight and horizontal line indicates that the model specification seems to be ok. But for instance, if the line would be U-shaped, some of the predictors probably should better be modeled as quadratic term. See check_heteroscedasticity() for further details.

Some caution is needed when interpreting these plots. Although these plots are helpful to check model assumptions, they do not necessarily indicate so-called "lack of fit", e.g. missed non-linear relationships or interactions. Thus, it is always recommended to also look at effect plots, including partial residuals.

Homogeneity of Variance

This plot checks the assumption of equal variance (homoscedasticity). The desired pattern would be that dots spread equally above and below a straight, horizontal line and show no apparent deviation.

Influential Observations

This plot is used to identify influential observations. If any points in this plot fall outside of Cook’s distance (the dashed lines) then it is considered an influential observation. See check_outliers() for further details.

Multicollinearity

This plot checks for potential collinearity among predictors. In a nutshell, multicollinearity means that once you know the effect of one predictor, the value of knowing the other predictor is rather low. Multicollinearity might arise when a third, unobserved variable has a causal effect on each of the two predictors that are associated with the outcome. In such cases, the actual relationship that matters would be the association between the unobserved variable and the outcome. See check_collinearity() for further details.

Normality of Residuals

This plot is used to determine if the residuals of the regression model are normally distributed. Usually, dots should fall along the line. If there is some deviation (mostly at the tails), this indicates that the model doesn't predict the outcome well for that range that shows larger deviations from the line. For generalized linear models and when residual_type = "normal", a half-normal Q-Q plot of the absolute value of the standardized deviance residuals is shown, however, the interpretation of the plot remains the same. See check_normality() for further details. Usually, for generalized linear (mixed) models, a test comparing simulated quantile residuals against the uniform distribution is conducted (see next section).

Distribution of Simulated Quantile Residuals

Fore non-Gaussian models, when residual_type = "simulated" (the default for generalized linear (mixed) models), residuals are not expected to be normally distributed. In this case, we generate simulated quantile residuals to compare whether observed response values deviate from model expectations. Simulated quantile residuals are generated by simulating a series of values from a fitted model for each case, comparing the observed response values to these simulations, and computing the empirical quantile of the observed value in the distribution of simulated values. When the model is correctly-specified, these quantile residuals will follow a uniform (flat) distribution. The Q-Q plot compares the simulated quantile residuals against a uniform distribution. The plot is interpreted in the same way as for a normal-distribution Q-Q plot in linear regression. See simulate_residuals() and check_residuals() for further details.

Overdispersion

For count models, an overdispersion plot is shown. Overdispersion occurs when the observed variance is higher than the variance of a theoretical model. For Poisson models, variance increases with the mean and, therefore, variance usually (roughly) equals the mean value. If the variance is much higher, the data are "overdispersed". See check_overdispersion() for further details.

Binned Residuals

For models from binomial families, a binned residuals plot is shown. Binned residual plots are achieved by cutting the the data into bins and then plotting the average residual versus the average fitted value for each bin. If the model were true, one would expect about 95% of the residuals to fall inside the error bounds. See binned_residuals() for further details.

Residuals for (Generalized) Linear Models

Plots that check the homogeneity of variance use standardized Pearson's residuals for generalized linear models, and standardized residuals for linear models. The plots for the normality of residuals (with overlayed normal curve) and for the linearity assumption use the default residuals for lm and glm (which are deviance residuals for glm). The Q-Q plots use simulated quantile residuals (see simulate_residuals()) for non-Gaussian models and standardized residuals for linear models.

Troubleshooting

For models with many observations, or for more complex models in general, generating the plot might become very slow. One reason might be that the underlying graphic engine becomes slow for plotting many data points. In such cases, setting the argument show_dots = FALSE might help. Furthermore, look at the check argument and see if some of the model checks could be skipped, which also increases performance.

If check_model() doesn't work as expected, try setting verbose = TRUE to get hints about possible problems.

Note

This function just prepares the data for plotting. To create the plots, see needs to be installed. Furthermore, this function suppresses all possible warnings. In case you observe suspicious plots, please refer to the dedicated functions (like check_collinearity(), check_normality() etc.) to get informative messages and warnings.

See Also

Other functions to check model assumptions and and assess model quality: check_autocorrelation(), check_collinearity(), check_convergence(), check_heteroscedasticity(), check_homogeneity(), check_outliers(), check_overdispersion(), check_predictions(), check_singularity(), check_zeroinflation()

Examples



m <- lm(mpg ~ wt + cyl + gear + disp, data = mtcars)
check_model(m)

data(sleepstudy, package = "lme4")
m <- lme4::lmer(Reaction ~ Days + (Days | Subject), sleepstudy)
check_model(m, panel = FALSE)



Check if a distribution is unimodal or multimodal

Description

For univariate distributions (one-dimensional vectors), this functions performs a Ameijeiras-Alonso et al. (2018) excess mass test. For multivariate distributions (data frames), it uses mixture modelling. However, it seems that it always returns a significant result (suggesting that the distribution is multimodal). A better method might be needed here.

Usage

check_multimodal(x, ...)

Arguments

x

A numeric vector or a data frame.

...

Arguments passed to or from other methods.

References

Examples



# Univariate
x <- rnorm(1000)
check_multimodal(x)

x <- c(rnorm(1000), rnorm(1000, 2))
check_multimodal(x)

# Multivariate
m <- data.frame(
  x = rnorm(200),
  y = rbeta(200, 2, 1)
)
plot(m$x, m$y)
check_multimodal(m)

m <- data.frame(
  x = c(rnorm(100), rnorm(100, 4)),
  y = c(rbeta(100, 2, 1), rbeta(100, 1, 4))
)
plot(m$x, m$y)
check_multimodal(m)



Check model for (non-)normality of residuals.

Description

Check model for (non-)normality of residuals.

Usage

check_normality(x, ...)

## S3 method for class 'merMod'
check_normality(x, effects = "fixed", ...)

Arguments

x

A model object.

...

Currently not used.

effects

Should normality for residuals ("fixed") or random effects ("random") be tested? Only applies to mixed-effects models. May be abbreviated.

Details

check_normality() calls stats::shapiro.test and checks the standardized residuals (or studentized residuals for mixed models) for normal distribution. Note that this formal test almost always yields significant results for the distribution of residuals and visual inspection (e.g. Q-Q plots) are preferable. For generalized linear models, no formal statistical test is carried out. Rather, there's only a plot() method for GLMs. This plot shows a half-normal Q-Q plot of the absolute value of the standardized deviance residuals is shown (in line with changes in plot.lm() for R 4.3+).

Value

The p-value of the test statistics. A p-value < 0.05 indicates a significant deviation from normal distribution.

Note

For mixed-effects models, studentized residuals, and not standardized residuals, are used for the test. There is also a plot()-method implemented in the see-package.

See Also

see::plot.see_check_normality() for options to customize the plot.

Examples


m <<- lm(mpg ~ wt + cyl + gear + disp, data = mtcars)
check_normality(m)

# plot results
x <- check_normality(m)
plot(x)


# QQ-plot
plot(check_normality(m), type = "qq")

# PP-plot
plot(check_normality(m), type = "pp")



Outliers detection (check for influential observations)

Description

Checks for and locates influential observations (i.e., "outliers") via several distance and/or clustering methods. If several methods are selected, the returned "Outlier" vector will be a composite outlier score, made of the average of the binary (0 or 1) results of each method. It represents the probability of each observation of being classified as an outlier by at least one method. The decision rule used by default is to classify as outliers observations which composite outlier score is superior or equal to 0.5 (i.e., that were classified as outliers by at least half of the methods). See the Details section below for a description of the methods.

Usage

check_outliers(x, ...)

## Default S3 method:
check_outliers(
  x,
  method = c("cook", "pareto"),
  threshold = NULL,
  ID = NULL,
  verbose = TRUE,
  ...
)

## S3 method for class 'numeric'
check_outliers(x, method = "zscore_robust", threshold = NULL, ...)

## S3 method for class 'data.frame'
check_outliers(x, method = "mahalanobis", threshold = NULL, ID = NULL, ...)

## S3 method for class 'performance_simres'
check_outliers(
  x,
  type = "default",
  iterations = 100,
  alternative = "two.sided",
  ...
)

Arguments

x

A model, a data.frame, a performance_simres simulate_residuals() or a DHARMa object, or an EFA/PCA/Omega object returned by the psych package, or an object returned by parameters::factor_analysis() or item_omega().

...

When method = "ics", further arguments in ... are passed down to ICSOutlier::ics.outlier(). When method = "mahalanobis", they are passed down to stats::mahalanobis(). percentage_central can be specified when method = "mcd". For objects of class performance_simres or DHARMa, further arguments are passed down to DHARMa::testOutliers().

method

The outlier detection method(s). Can be "all" or some of "cook", "pareto", "zscore", "zscore_robust", "iqr", "ci", "eti", "hdi", "bci", "mahalanobis", "mahalanobis_robust", "mcd", "ics", "optics" or "lof".

threshold

A list containing the threshold values for each method (e.g. list('mahalanobis' = 7, 'cook' = 1)), above which an observation is considered as outlier. If NULL, default values will be used (see 'Details'). If a numeric value is given, it will be used as the threshold for any of the method run. For EFA/PCA/Omega, indicates the threshold for correlation of residuals (by default, 0.05).

ID

Optional, to report an ID column along with the row number.

verbose

Toggle warnings.

type

Type of method to test for outliers. Can be one of "default", "binomial" or "bootstrap". Only applies when x is an object returned by simulate_residuals() or of class DHARMa. See 'Details' in ?DHARMa::testOutliers for a detailed description of the types.

iterations

Number of simulations to run.

alternative

A character string specifying the alternative hypothesis. Can be one of "two.sided", "less", or "greater".

Details

Outliers can be defined as particularly influential observations. Most methods rely on the computation of some distance metric, and the observations greater than a certain threshold are considered outliers. Importantly, outliers detection methods are meant to provide information to consider for the researcher, rather than to be an automatized procedure which mindless application is a substitute for thinking.

An example sentence for reporting the usage of the composite method could be:

"Based on a composite outlier score (see the 'check_outliers' function in the 'performance' R package; Lüdecke et al., 2021) obtained via the joint application of multiple outliers detection algorithms (Z-scores, Iglewicz, 1993; Interquartile range (IQR); Mahalanobis distance, Cabana, 2019; Robust Mahalanobis distance, Gnanadesikan and Kettenring, 1972; Minimum Covariance Determinant, Leys et al., 2018; Invariant Coordinate Selection, Archimbaud et al., 2018; OPTICS, Ankerst et al., 1999; Isolation Forest, Liu et al. 2008; and Local Outlier Factor, Breunig et al., 2000), we excluded n participants that were classified as outliers by at least half of the methods used."

Value

A logical vector of the detected outliers with a nice printing method: a check (message) on whether outliers were detected or not. The information on the distance measure and whether or not an observation is considered as outlier can be recovered with the as.data.frame function. Note that the function will (silently) return a vector of FALSE for non-supported data types such as character strings.

Model-specific methods

Univariate methods

Multivariate methods

Methods for simulated residuals

The approach for detecting outliers based on simulated residuals differs from the traditional methods and may not be detecting outliers as expected. Literally, this approach compares observed to simulated values. However, we do not know the deviation of the observed data to the model expectation, and thus, the term "outlier" should be taken with a grain of salt. It refers to "simulation outliers". Basically, the comparison tests whether on observed data point is outside the simulated range. It is strongly recommended to read the related documentations in the DHARMa package, e.g. ?DHARMa::testOutliers.

Threshold specification

Default thresholds are currently specified as follows:

list(
  zscore = stats::qnorm(p = 1 - 0.001 / 2),
  zscore_robust = stats::qnorm(p = 1 - 0.001 / 2),
  iqr = 1.7,
  ci = 1 - 0.001,
  eti = 1 - 0.001,
  hdi = 1 - 0.001,
  bci = 1 - 0.001,
  cook = stats::qf(0.5, ncol(x), nrow(x) - ncol(x)),
  pareto = 0.7,
  mahalanobis = stats::qchisq(p = 1 - 0.001, df = ncol(x)),
  mahalanobis_robust = stats::qchisq(p = 1 - 0.001, df = ncol(x)),
  mcd = stats::qchisq(p = 1 - 0.001, df = ncol(x)),
  ics = 0.001,
  optics = 2 * ncol(x),
  optics_xi = 0.05,
  lof = 0.001
)

Meta-analysis models

For meta-analysis models (e.g. objects of class rma from the metafor package or metagen from package meta), studies are defined as outliers when their confidence interval lies outside the confidence interval of the pooled effect.

Note

There is also a plot()-method implemented in the see package. Please note that the range of the distance-values along the y-axis is re-scaled to range from 0 to 1.

References

See Also

see::plot.see_check_outliers() for options to customize the plot.

Other functions to check model assumptions and and assess model quality: check_autocorrelation(), check_collinearity(), check_convergence(), check_heteroscedasticity(), check_homogeneity(), check_model(), check_overdispersion(), check_predictions(), check_singularity(), check_zeroinflation()

Examples

data <- mtcars # Size nrow(data) = 32

# For single variables ------------------------------------------------------
# Find all observations beyond +/- 2 SD
outliers_list <- check_outliers(data$mpg, method = "zscore", threshold = 2)
outliers_list # Show the row index of the outliers
as.numeric(outliers_list) # The object is a binary vector...
filtered_data <- data[!outliers_list, ] # And can be used to filter a data frame
nrow(filtered_data) # New size, 30 (2 outliers removed)


# For dataframes ------------------------------------------------------
check_outliers(data, threshold = 2) # It works the same way on data frames

# You can also use multiple methods at once
outliers_list <- check_outliers(data, method = c(
  "mahalanobis",
  "iqr",
  "zscore"
))
outliers_list

# Using `as.data.frame()`, we can access more details!
outliers_info <- as.data.frame(outliers_list)
head(outliers_info)
outliers_info$Outlier # Including the probability of being an outlier

# And we can be more stringent in our outliers removal process
filtered_data <- data[outliers_info$Outlier < 0.1, ]

# We can run the function stratified by groups using `{datawizard}` package:
group_iris <- datawizard::data_group(iris, "Species")
check_outliers(group_iris)
# nolint start

# nolint end

# You can also run all the methods
check_outliers(data, method = "all", verbose = FALSE)

# For statistical models ---------------------------------------------
# select only mpg and disp (continuous)
mt1 <- mtcars[, c(1, 3, 4)]
# create some fake outliers and attach outliers to main df
mt2 <- rbind(mt1, data.frame(
  mpg = c(37, 40), disp = c(300, 400),
  hp = c(110, 120)
))
# fit model with outliers
model <- lm(disp ~ mpg + hp, data = mt2)

outliers_list <- check_outliers(model)
plot(outliers_list)

insight::get_data(model)[outliers_list, ] # Show outliers data



Check overdispersion (and underdispersion) of GL(M)M's

Description

check_overdispersion() checks generalized linear (mixed) models for overdispersion (and underdispersion).

Usage

check_overdispersion(x, ...)

## S3 method for class 'performance_simres'
check_overdispersion(x, alternative = "two.sided", ...)

Arguments

x

Fitted model of class merMod, glmmTMB, glm, or glm.nb (package MASS), or an object returned by simulate_residuals().

...

Arguments passed down to simulate_residuals(). This only applies for models with zero-inflation component, or for models of class glmmTMB from nbinom1 or nbinom2 family.

alternative

A character string specifying the alternative hypothesis. Can be one of "two.sided", "less", or "greater".

Details

Overdispersion occurs when the observed variance is higher than the variance of a theoretical model. For Poisson models, variance increases with the mean and, therefore, variance usually (roughly) equals the mean value. If the variance is much higher, the data are "overdispersed". A less common case is underdispersion, where the variance is much lower than the mean.

Value

A list with results from the overdispersion test, like chi-squared statistics, p-value or dispersion ratio.

Interpretation of the Dispersion Ratio

If the dispersion ratio is close to one, a Poisson model fits well to the data. Dispersion ratios larger than one indicate overdispersion, thus a negative binomial model or similar might fit better to the data. Dispersion ratios much smaller than one indicate underdispersion. A p-value < .05 indicates either overdispersion or underdispersion (the first being more common).

Overdispersion in Poisson Models

For Poisson models, the overdispersion test is based on the code from Gelman and Hill (2007), page 115.

Overdispersion in Negative Binomial or Zero-Inflated Models

For negative binomial (mixed) models or models with zero-inflation component, the overdispersion test is based simulated residuals (see simulate_residuals()).

Overdispersion in Mixed Models

For merMod- and glmmTMB-objects, check_overdispersion() is based on the code in the GLMM FAQ, section How can I deal with overdispersion in GLMMs?. Note that this function only returns an approximate estimate of an overdispersion parameter. Using this approach would be inaccurate for zero-inflated or negative binomial mixed models (fitted with glmmTMB), thus, in such cases, the overdispersion test is based on simulate_residuals() (which is identical to check_overdispersion(simulate_residuals(model))).

How to fix Overdispersion

Overdispersion can be fixed by either modeling the dispersion parameter, or by choosing a different distributional family (like Quasi-Poisson, or negative binomial, see Gelman and Hill (2007), pages 115-116).

Tests based on simulated residuals

For certain models, resp. model from certain families, tests are based on simulated residuals (see simulate_residuals()). These are usually more accurate for testing such models than the traditionally used Pearson residuals. However, when simulating from more complex models, such as mixed models or models with zero-inflation, there are several important considerations. Arguments specified in ... are passed to simulate_residuals(), which relies on DHARMa::simulateResiduals() (and therefore, arguments in ... are passed further down to DHARMa). The defaults in DHARMa are set on the most conservative option that works for all models. However, in many cases, the help advises to use different settings in particular situations or for particular models. It is recommended to read the 'Details' in ?DHARMa::simulateResiduals closely to understand the implications of the simulation process and which arguments should be modified to get the most accurate results.

References

See Also

Other functions to check model assumptions and and assess model quality: check_autocorrelation(), check_collinearity(), check_convergence(), check_heteroscedasticity(), check_homogeneity(), check_model(), check_outliers(), check_predictions(), check_singularity(), check_zeroinflation()

Examples


data(Salamanders, package = "glmmTMB")
m <- glm(count ~ spp + mined, family = poisson, data = Salamanders)
check_overdispersion(m)


Posterior predictive checks

Description

Posterior predictive checks mean "simulating replicated data under the fitted model and then comparing these to the observed data" (Gelman and Hill, 2007, p. 158). Posterior predictive checks can be used to "look for systematic discrepancies between real and simulated data" (Gelman et al. 2014, p. 169).

performance provides posterior predictive check methods for a variety of frequentist models (e.g., lm, merMod, glmmTMB, ...). For Bayesian models, the model is passed to bayesplot::pp_check().

If check_predictions() doesn't work as expected, try setting verbose = TRUE to get hints about possible problems.

Usage

check_predictions(model = NULL, ...)

## Default S3 method:
check_predictions(
  model = NULL,
  iterations = 50,
  check_range = FALSE,
  re_formula = NULL,
  bandwidth = "nrd",
  type = "density",
  verbose = TRUE,
  object = NULL,
  ...
)

Arguments

model

A statistical model.

...

Additional arguments passed on to downstream functions. For frequentist models, these are forwarded to simulate(); for Bayesian models (e.g., stanreg, brmsfit), they are forwarded to bayesplot::pp_check().

iterations

The number of draws to simulate/bootstrap.

check_range

Logical, if TRUE, includes a plot with the minimum value of the original response against the minimum values of the replicated responses, and the same for the maximum value. This plot helps judging whether the variation in the original data is captured by the model or not (Gelman et al. 2020, pp.163). The minimum and maximum values of y should be inside the range of the related minimum and maximum values of yrep.

re_formula

Formula containing group-level effects (random effects) to be considered in the simulated data. If NULL (default), condition on all random effects. If NA or ~0, condition on no random effects. See simulate() in lme4.

bandwidth

A character string indicating the smoothing bandwidth to be used. Unlike stats::density(), which used "nrd0" as default, the default used here is "nrd" (which seems to give more plausible results for non-Gaussian models). When problems with plotting occur, try to change to a different value.

type

Plot type for the posterior predictive checks plot. Can be "density", "discrete_dots", "discrete_interval" or "discrete_both" (the ⁠discrete_*⁠ options are appropriate for models with discrete - binary, integer or ordinal etc. - outcomes).

verbose

Toggle warnings.

object

Deprecated, please use model instead.

Details

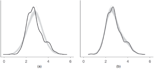
An example how posterior predictive checks can also be used for model comparison is Figure 6 from Gabry et al. 2019, Figure 6.


Posterior Predictive Check
The model shown in the right panel (b) can simulate new data that are more similar to the observed outcome than the model in the left panel (a). Thus, model (b) is likely to be preferred over model (a).

Value

A data frame of simulated responses and the original response vector.

Note

Every model object that has a simulate()-method should work with check_predictions(). On R 3.6.0 and higher, if bayesplot (or a package that imports bayesplot such as rstanarm or brms) is loaded, pp_check() is also available as an alias for check_predictions().

If check_predictions() doesn't work as expected, try setting verbose = TRUE to get hints about possible problems.

References

See Also

simulate_residuals() and check_residuals(). See also see::print.see_performance_pp_check() for options to customize the plot.

Other functions to check model assumptions and and assess model quality: check_autocorrelation(), check_collinearity(), check_convergence(), check_heteroscedasticity(), check_homogeneity(), check_model(), check_outliers(), check_overdispersion(), check_singularity(), check_zeroinflation()

Examples


# linear model
model <- lm(mpg ~ disp, data = mtcars)
check_predictions(model)

# discrete/integer outcome
set.seed(99)
d <- iris
d$skewed <- rpois(150, 1)
model <- glm(
  skewed ~ Species + Petal.Length + Petal.Width,
  family = poisson(),
  data = d
)
check_predictions(model, type = "discrete_both")


Check distribution of simulated quantile residuals

Description

check_residuals() checks generalized linear (mixed) models for uniformity of randomized quantile residuals, which can be used to identify typical model misspecification problems, such as over/underdispersion, zero-inflation, and residual spatial and temporal autocorrelation.

Usage

check_residuals(x, ...)

## Default S3 method:
check_residuals(x, alternative = "two.sided", distribution = "punif", ...)

Arguments

x

A supported model object or an object returned by simulate_residuals() or DHARMa::simulateResiduals().

...

Passed down to stats::ks.test().

alternative

A character string specifying the alternative hypothesis. Can be one of "two.sided", "less", or "greater". See stats::ks.test() for details.

distribution

The distribution to compare the residuals against. Can be (a) a character value giving a cumulative distribution function (for example, "punif" (default) or "pnorm"), (b) a cumulative distribution function itself (for example, punif or pnorm), or (c) a numeric vector of values.

Details

Simulated quantile residuals are generated by simulating a series of values from a fitted model for each case, comparing the observed response values to these simulations, and computing the empirical quantile of the observed value in the distribution of simulated values. When the model is correctly-specified, these quantile residuals will follow a uniform (flat) distribution. check_residuals() tests the distribution of the quantile residuals against the uniform distribution using a Kolmogorov-Smirnov test. Essentially, comparing quantile residuals to the uniform distribution tests whether the observed response values deviate from model expectations (i.e., simulated values). In this sense, check_residuals() is similar to posterior predictive checks with check_predictions().

There is a plot() method to visualize the distribution of quantile residuals using a Q-Q plot. This plot can be interpreted in the same way as a Q-Q plot for normality of residuals in linear regression.

If desired, a different theoretical distribution or a vector of numeric values can be tested against using the distribution argument.

Value

The p-value of the test statistics.

Tests based on simulated residuals

For certain models, resp. model from certain families, tests like check_zeroinflation() or check_overdispersion() are based on simulated residuals. These are usually more accurate for such tests than the traditionally used Pearson residuals. However, when simulating from more complex models, such as mixed models or models with zero-inflation, there are several important considerations. simulate_residuals() relies on DHARMa::simulateResiduals(), and additional arguments specified in ... are passed further down to that function. The defaults in DHARMa are set on the most conservative option that works for all models. However, in many cases, the help advises to use different settings in particular situations or for particular models. It is recommended to read the 'Details' in ?DHARMa::simulateResiduals closely to understand the implications of the simulation process and which arguments should be modified to get the most accurate results.

See Also

simulate_residuals(), check_zeroinflation(), check_overdispersion() and check_predictions(). See also see::plot.see_performance_simres() for options to customize the plot.

Examples


dat <- DHARMa::createData(sampleSize = 100, overdispersion = 0.5, family = poisson())
m <- glm(observedResponse ~ Environment1, family = poisson(), data = dat)
res <- simulate_residuals(m)
check_residuals(res)


Check mixed models for boundary fits

Description

Check mixed models for boundary fits.

Usage

check_singularity(x, tolerance = 1e-05, ...)

## S3 method for class 'glmmTMB'
check_singularity(x, tolerance = 1e-05, check = "model", ...)

Arguments

x

A mixed model.

tolerance

Indicates up to which value the convergence result is accepted. The larger tolerance is, the stricter the test will be.

...

Currently not used.

check

Indicates whether singularity check should be carried out for the full model ("model", the default), or per random effects term ("terms").

Details

If a model is "singular", this means that some dimensions of the variance-covariance matrix have been estimated as exactly zero. This often occurs for mixed models with complex random effects structures.

"While singular models are statistically well defined (it is theoretically sensible for the true maximum likelihood estimate to correspond to a singular fit), there are real concerns that (1) singular fits correspond to overfitted models that may have poor power; (2) chances of numerical problems and mis-convergence are higher for singular models (e.g. it may be computationally difficult to compute profile confidence intervals for such models); (3) standard inferential procedures such as Wald statistics and likelihood ratio tests may be inappropriate." (lme4 Reference Manual)

There is no gold-standard about how to deal with singularity and which random-effects specification to choose. Beside using fully Bayesian methods (with informative priors), proposals in a frequentist framework are:

Note the different meaning between singularity and convergence: singularity indicates an issue with the "true" best estimate, i.e. whether the maximum likelihood estimation for the variance-covariance matrix of the random effects is positive definite or only semi-definite. Convergence is a question of whether we can assume that the numerical optimization has worked correctly or not.

Value

TRUE if the model fit is singular.

References

See Also

Other functions to check model assumptions and and assess model quality: check_autocorrelation(), check_collinearity(), check_convergence(), check_heteroscedasticity(), check_homogeneity(), check_model(), check_outliers(), check_overdispersion(), check_predictions(), check_zeroinflation()

Examples


data(sleepstudy, package = "lme4")
set.seed(123)
sleepstudy$mygrp <- sample(1:5, size = 180, replace = TRUE)
sleepstudy$mysubgrp <- NA
for (i in 1:5) {
  filter_group <- sleepstudy$mygrp == i
  sleepstudy$mysubgrp[filter_group] <-
    sample(1:30, size = sum(filter_group), replace = TRUE)
}

model <- lme4::lmer(
  Reaction ~ Days + (1 | mygrp / mysubgrp) + (1 | Subject),
  data = sleepstudy
)
# any singular fits?
check_singularity(model)
# singular fit for which particular random effects terms?
check_singularity(model, check = "terms")

## Not run: 
# Fixing singularity issues using priors in glmmTMB
# Example taken from `vignette("priors", package = "glmmTMB")`
dat <- readRDS(system.file(
  "vignette_data",
  "gophertortoise.rds",
  package = "glmmTMB"
))
model <- glmmTMB::glmmTMB(
  shells ~ prev + offset(log(Area)) + factor(year) + (1 | Site),
  family = poisson,
  data = dat
)
# singular fit
check_singularity(model)

# impose Gamma prior on random effects parameters
prior <- data.frame(
  prior = "gamma(1, 2.5)", # mean can be 1, but even 1e8
  class = "ranef" # for random effects
)
model_with_priors <- update(model, priors = prior)
# no singular fit
check_singularity(model_with_priors)

## End(Not run)


Check model for violation of sphericity

Description

Check model for violation of sphericity. For Bartlett's Test of Sphericity (used for correlation matrices and factor analyses), see check_sphericity_bartlett.

Usage

check_sphericity(x, ...)

Arguments

x

A model object.

...

Arguments passed to car::Anova.

Value

Invisibly returns the p-values of the test statistics. A p-value < 0.05 indicates a violation of sphericity.

Examples


data(Soils, package = "carData")
soils.mod <- lm(
  cbind(pH, N, Dens, P, Ca, Mg, K, Na, Conduc) ~ Block + Contour * Depth,
  data = Soils
)

check_sphericity(Manova(soils.mod))


Check distribution symmetry

Description

Uses Hotelling and Solomons test of symmetry by testing if the standardized nonparametric skew (\frac{(Mean - Median)}{SD}) is different than 0.

This is an underlying assumption of Wilcoxon signed-rank test.

Usage

check_symmetry(x, ...)

Arguments

x

Model or numeric vector

...

Not used.

Examples

V <- suppressWarnings(wilcox.test(mtcars$mpg))
check_symmetry(V)


Check for zero-inflation in count models

Description

check_zeroinflation() checks whether count models are over- or underfitting zeros in the outcome.

Usage

check_zeroinflation(x, ...)

## Default S3 method:
check_zeroinflation(x, tolerance = 0.05, ...)

## S3 method for class 'performance_simres'
check_zeroinflation(x, tolerance = 0.1, alternative = "two.sided", ...)

Arguments

x

Fitted model of class merMod, glmmTMB, glm, or glm.nb (package MASS).

...

Arguments passed down to simulate_residuals(). This only applies for models with zero-inflation component, or for models of class glmmTMB from nbinom1 or nbinom2 family.

tolerance

The tolerance for the ratio of observed and predicted zeros to considered as over- or underfitting zeros. A ratio between 1 +/- tolerance is considered as OK, while a ratio beyond or below this threshold would indicate over- or underfitting.

alternative

A character string specifying the alternative hypothesis. Can be one of "two.sided", "less", or "greater".

Details

If the amount of observed zeros is larger than the amount of predicted zeros, the model is underfitting zeros, which indicates a zero-inflation in the data. In such cases, it is recommended to use negative binomial or zero-inflated models.

In case of negative binomial models, models with zero-inflation component, or hurdle models, the results from check_zeroinflation() are based on simulate_residuals(), i.e. check_zeroinflation(simulate_residuals(model)) is internally called if necessary.

Value

A list with information about the amount of predicted and observed zeros in the outcome, as well as the ratio between these two values.

Tests based on simulated residuals

For certain models, resp. model from certain families, tests are based on simulated residuals (see simulate_residuals()). These are usually more accurate for testing such models than the traditionally used Pearson residuals. However, when simulating from more complex models, such as mixed models or models with zero-inflation, there are several important considerations. Arguments specified in ... are passed to simulate_residuals(), which relies on DHARMa::simulateResiduals() (and therefore, arguments in ... are passed further down to DHARMa). The defaults in DHARMa are set on the most conservative option that works for all models. However, in many cases, the help advises to use different settings in particular situations or for particular models. It is recommended to read the 'Details' in ?DHARMa::simulateResiduals closely to understand the implications of the simulation process and which arguments should be modified to get the most accurate results.

See Also

Other functions to check model assumptions and and assess model quality: check_autocorrelation(), check_collinearity(), check_convergence(), check_heteroscedasticity(), check_homogeneity(), check_model(), check_outliers(), check_overdispersion(), check_predictions(), check_singularity()

Examples


data(Salamanders, package = "glmmTMB")
m <- glm(count ~ spp + mined, family = poisson, data = Salamanders)
check_zeroinflation(m)

# for models with zero-inflation component, it's better to carry out
# the check for zero-inflation using simulated residuals
m <- glmmTMB::glmmTMB(
  count ~ spp + mined,
  ziformula = ~ mined + spp,
  family = poisson,
  data = Salamanders
)
res <- simulate_residuals(m)
check_zeroinflation(res)


Classify the distribution of a model-family using machine learning

Description

Classify the distribution of a model-family using machine learning

Details

The trained model to classify distributions, which is used by the check_distribution() function.


Compare performance of different models

Description

compare_performance() computes indices of model performance for different models at once and hence allows comparison of indices across models.

Usage

compare_performance(
  ...,
  metrics = "all",
  rank = FALSE,
  estimator = "ML",
  verbose = TRUE
)

Arguments

...

Multiple model objects (also of different classes).

metrics

Can be "all", "common" or a character vector of metrics to be computed. See related documentation() of object's class for details.

rank

Logical, if TRUE, models are ranked according to 'best' overall model performance. See 'Details'.

estimator

Only for linear models. Corresponds to the different estimators for the standard deviation of the errors. If estimator = "ML" (default, except for performance_aic() when the model object is of class lmerMod), the scaling is done by n (the biased ML estimator), which is then equivalent to using AIC(logLik()). Setting it to "REML" will give the same results as AIC(logLik(..., REML = TRUE)).

verbose

Toggle warnings.

Details

Model Weights

When information criteria (IC) are requested in metrics (i.e., any of "all", "common", "AIC", "AICc", "BIC", "WAIC", or "LOOIC"), model weights based on these criteria are also computed. For all IC except LOOIC, weights are computed as w = exp(-0.5 * delta_ic) / sum(exp(-0.5 * delta_ic)), where delta_ic is the difference between the model's IC value and the smallest IC value in the model set (Burnham and Anderson, 2002). For LOOIC, weights are computed as "stacking weights" using loo::stacking_weights().

Ranking Models

When rank = TRUE, a new column Performance_Score is returned. This score ranges from 0\ performance. Note that all score value do not necessarily sum up to 100\ Rather, calculation is based on normalizing all indices (i.e. rescaling them to a range from 0 to 1), and taking the mean value of all indices for each model. This is a rather quick heuristic, but might be helpful as exploratory index.

In particular when models are of different types (e.g. mixed models, classical linear models, logistic regression, ...), not all indices will be computed for each model. In case where an index can't be calculated for a specific model type, this model gets an NA value. All indices that have any NAs are excluded from calculating the performance score.

There is a plot()-method for compare_performance(), which creates a "spiderweb" plot, where the different indices are normalized and larger values indicate better model performance. Hence, points closer to the center indicate worse fit indices (see online-documentation for more details).

REML versus ML estimator

By default, estimator = "ML", which means that values from information criteria (AIC, AICc, BIC) for specific model classes (like models from lme4) are based on the ML-estimator, while the default behaviour of AIC() for such classes is setting REML = TRUE. This default is intentional, because comparing information criteria based on REML fits is usually not valid (it might be useful, though, if all models share the same fixed effects - however, this is usually not the case for nested models, which is a prerequisite for the LRT). Set estimator = "REML" explicitly return the same (AIC/...) values as from the defaults in AIC.merMod().

Value

A data frame with one row per model and one column per "index" (see metrics).

Note

There is also a plot()-method implemented in the see-package.

References

Burnham, K. P., and Anderson, D. R. (2002). Model selection and multimodel inference: A practical information-theoretic approach (2nd ed.). Springer-Verlag. doi:10.1007/b97636

Examples


data(iris)
lm1 <- lm(Sepal.Length ~ Species, data = iris)
lm2 <- lm(Sepal.Length ~ Species + Petal.Length, data = iris)
lm3 <- lm(Sepal.Length ~ Species * Petal.Length, data = iris)
compare_performance(lm1, lm2, lm3)
compare_performance(lm1, lm2, lm3, rank = TRUE)

m1 <- lm(mpg ~ wt + cyl, data = mtcars)
m2 <- glm(vs ~ wt + mpg, data = mtcars, family = "binomial")
m3 <- lme4::lmer(Petal.Length ~ Sepal.Length + (1 | Species), data = iris)
compare_performance(m1, m2, m3)


Cronbach's Alpha for Items or Scales

Description

Compute various measures of internal consistencies for tests or item-scales of questionnaires. cronbachs_alpha() calculates the Cronbach's Alpha value for all variables in x. item_alpha() is an alias for cronbachs_alpha().

Usage

cronbachs_alpha(x, ...)

item_alpha(x, ...)

## S3 method for class 'data.frame'
cronbachs_alpha(x, verbose = TRUE, ...)

Arguments

x

A matrix or a data frame, or an object of class parameters_pca, as returned by parameters::principal_components(), or an object of class parameters_efa, as returned by parameters::factor_analysis().

...

Currently not used.

verbose

Toggle warnings and messages.

Details

The Cronbach's Alpha value for x. A value closer to 1 indicates greater internal consistency, where usually following rule of thumb is applied to interpret the results:

Value

The Cronbach's Alpha value for x.

Note

item_alpha() is an alias for cronbachs_alpha().

References

Bland, J. M., and Altman, D. G. Statistics notes: Cronbach's alpha. BMJ 1997;314:572. 10.1136/bmj.314.7080.572

Examples

data(mtcars)
x <- mtcars[, c("cyl", "gear", "carb", "hp")]
cronbachs_alpha(x)

Print tables in different output formats

Description

Prints tables (i.e. data frame) in different output formats.

Usage

## S3 method for class 'performance_model'
display(object, format = "markdown", digits = 2, caption = NULL, ...)

## S3 method for class 'performance_model'
print(x, digits = 3, layout = "horizontal", ...)

## S3 method for class 'performance_model'
print_md(
  x,
  digits = 2,
  caption = "Indices of model performance",
  layout = "horizontal",
  ...
)

## S3 method for class 'compare_performance'
print_md(
  x,
  digits = 2,
  caption = "Comparison of Model Performance Indices",
  layout = "horizontal",
  ...
)

Arguments

object, x

An object returned by one of the package's function, for example model_performance(), compare_performance(), or check_itemscale().

format

String, indicating the output format. Can be "markdown" "html", or "tt". format = "tt" creates a tinytable object, which is either printed as markdown or HTML table, depending on the environment. See insight::export_table() for details.

digits

Number of decimal places.

caption

Table caption as string. If NULL, no table caption is printed.

...

Arguments passed to other methods, e.g. format() (and thereby to insight::format_table() or insight::export_table(). See related documentation for details on available arguments. For example, to control digits for information criteria like AIC or BIC, use ⁠ic_digits = <value>⁠.

layout

Table layout (can be either "horizontal" or "vertical").

Details

display() is useful when the table-output from functions, which is usually printed as formatted text-table to console, should be formatted for pretty table-rendering in markdown documents, or if knitted from rmarkdown to PDF or Word files. See vignette for examples.

Value

A character vector. If format = "markdown", the return value will be a character vector in markdown-table format.

Global Options to Customize Output when Printing

Examples

model <- lm(mpg ~ wt + cyl, data = mtcars)
mp <- model_performance(model)
display(mp)
display(mp, digits = 3, ic_digits = 4)

Intraclass Correlation Coefficient (ICC)

Description

This function calculates the intraclass-correlation coefficient (ICC) - sometimes also called variance partition coefficient (VPC) or repeatability - for mixed effects models. The ICC can be calculated for all models supported by insight::get_variance(). For models fitted with the brms-package, icc() might fail due to the large variety of models and families supported by the brms-package. In such cases, an alternative to the ICC is the variance_decomposition(), which is based on the posterior predictive distribution (see 'Details').

Usage

icc(
  model,
  by_group = FALSE,
  tolerance = 1e-05,
  ci = NULL,
  iterations = 100,
  ci_method = NULL,
  null_model = NULL,
  approximation = "lognormal",
  model_component = NULL,
  verbose = TRUE,
  ...
)

variance_decomposition(model, re_formula = NULL, robust = TRUE, ci = 0.95, ...)

Arguments

model

A (Bayesian) mixed effects model.

by_group

Logical, if TRUE, icc() returns the variance components for each random-effects level (if there are multiple levels). See 'Details'.

tolerance

Tolerance for singularity check of random effects, to decide whether to compute random effect variances or not. Indicates up to which value the convergence result is accepted. The larger tolerance is, the stricter the test will be. See performance::check_singularity().

ci

Confidence resp. credible interval level. For icc(), r2(), and rmse(), confidence intervals are based on bootstrapped samples from the ICC, R2 or RMSE value. See iterations.

iterations

Number of bootstrap-replicates when computing confidence intervals for the ICC, R2, RMSE etc.

ci_method

Character string, indicating the bootstrap-method. Should be NULL (default), in which case lme4::bootMer() is used for bootstrapped confidence intervals. However, if bootstrapped intervals cannot be calculated this way, try ci_method = "boot", which falls back to boot::boot(). This may successfully return bootstrapped confidence intervals, but bootstrapped samples may not be appropriate for the multilevel structure of the model. There is also an option ci_method = "analytical", which tries to calculate analytical confidence assuming a chi-squared distribution. However, these intervals are rather inaccurate and often too narrow. It is recommended to calculate bootstrapped confidence intervals for mixed models.

null_model

Optional, a null model to compute the random effect variances, which is passed to insight::get_variance(). Usually only required if calculation of r-squared or ICC fails when null_model is not specified. If calculating the null model takes longer and you already have fit the null model, you can pass it here, too, to speed up the process.

approximation

Character string, indicating the approximation method for the distribution-specific (observation level, or residual) variance. Only applies to non-Gaussian models. Can be "lognormal" (default), "delta" or "trigamma". For binomial models, the default is the theoretical distribution specific variance, however, it can also be "observation_level". See Nakagawa et al. 2017, in particular supplement 2, for details.

model_component

For models that can have a zero-inflation component, specify for which component variances should be returned. If NULL or "full" (the default), both the conditional and the zero-inflation component are taken into account. If "conditional", only the conditional component is considered.

verbose

Toggle warnings and messages.

...

Arguments passed down to lme4::bootMer() or boot::boot() for bootstrapped ICC, R2, RMSE etc.; for variance_decomposition(), arguments are passed down to brms::posterior_predict().

re_formula

Formula containing group-level effects to be considered in the prediction. If NULL (default), include all group-level effects. Else, for instance for nested models, name a specific group-level effect to calculate the variance decomposition for this group-level. See 'Details' and ?brms::posterior_predict.

robust

Logical, if TRUE, the median instead of mean is used to calculate the central tendency of the variances.

Details

Interpretation

The ICC can be interpreted as "the proportion of the variance explained by the grouping structure in the population". The grouping structure entails that measurements are organized into groups (e.g., test scores in a school can be grouped by classroom if there are multiple classrooms and each classroom was administered the same test) and ICC indexes how strongly measurements in the same group resemble each other. This index goes from 0, if the grouping conveys no information, to 1, if all observations in a group are identical (Gelman and Hill, 2007, p. 258). In other word, the ICC - sometimes conceptualized as the measurement repeatability - "can also be interpreted as the expected correlation between two randomly drawn units that are in the same group" (Hox 2010: 15), although this definition might not apply to mixed models with more complex random effects structures. The ICC can help determine whether a mixed model is even necessary: an ICC of zero (or very close to zero) means the observations within clusters are no more similar than observations from different clusters, and setting it as a random factor might not be necessary.

Difference with R2

The coefficient of determination R2 (that can be computed with r2()) quantifies the proportion of variance explained by a statistical model, but its definition in mixed model is complex (hence, different methods to compute a proxy exist). ICC is related to R2 because they are both ratios of variance components. More precisely, R2 is the proportion of the explained variance (of the full model), while the ICC is the proportion of explained variance that can be attributed to the random effects. In simple cases, the ICC corresponds to the difference between the conditional R2 and the marginal R2 (see r2_nakagawa()).

Calculation

The ICC is calculated by dividing the random effect variance, σ2i, by the total variance, i.e. the sum of the random effect variance and the residual variance, σ2ε.

Adjusted and unadjusted ICC

icc() calculates an adjusted and an unadjusted ICC, which both take all sources of uncertainty (i.e. of all random effects) into account. While the adjusted ICC only relates to the random effects, the unadjusted ICC also takes the fixed effects variances into account, more precisely, the fixed effects variance is added to the denominator of the formula to calculate the ICC (see Nakagawa et al. 2017). Typically, the adjusted ICC is of interest when the analysis of random effects is of interest. icc() returns a meaningful ICC also for more complex random effects structures, like models with random slopes or nested design (more than two levels) and is applicable for models with other distributions than Gaussian. For more details on the computation of the variances, see ?insight::get_variance.

ICC for unconditional and conditional models

Usually, the ICC is calculated for the null model ("unconditional model"). However, according to Raudenbush and Bryk (2002) or Rabe-Hesketh and Skrondal (2012) it is also feasible to compute the ICC for full models with covariates ("conditional models") and compare how much, e.g., a level-2 variable explains the portion of variation in the grouping structure (random intercept).

ICC for specific group-levels

The proportion of variance for specific levels related to the overall model can be computed by setting by_group = TRUE. The reported ICC is the variance for each (random effect) group compared to the total variance of the model. For mixed models with a simple random intercept, this is identical to the classical (adjusted) ICC.

Variance decomposition for brms-models

If model is of class brmsfit, icc() might fail due to the large variety of models and families supported by the brms package. In such cases, variance_decomposition() is an alternative ICC measure. The function calculates a variance decomposition based on the posterior predictive distribution. In this case, first, the draws from the posterior predictive distribution not conditioned on group-level terms (posterior_predict(..., re_formula = NA)) are calculated as well as draws from this distribution conditioned on all random effects (by default, unless specified else in re_formula) are taken. Then, second, the variances for each of these draws are calculated. The "ICC" is then the ratio between these two variances. This is the recommended way to analyse random-effect-variances for non-Gaussian models. It is then possible to compare variances across models, also by specifying different group-level terms via the re_formula-argument.

Sometimes, when the variance of the posterior predictive distribution is very large, the variance ratio in the output makes no sense, e.g. because it is negative. In such cases, it might help to use robust = TRUE.

Value

A list with two values, the adjusted ICC and the unadjusted ICC. For variance_decomposition(), a list with two values, the decomposed ICC as well as the credible intervals for this ICC.

Supported models and model families

The single variance components that are required to calculate the marginal and conditional r-squared values are calculated using the insight::get_variance() function. The results are validated against the solutions provided by Nakagawa et al. (2017), in particular examples shown in the Supplement 2 of the paper. Other model families are validated against results from the MuMIn package. This means that the r-squared values returned by r2_nakagawa() should be accurate and reliable for following mixed models or model families:

Following model families are not yet validated, but should work:

Extracting variance components for models with zero-inflation part is not straightforward, because it is not definitely clear how the distribution-specific variance should be calculated. Therefore, it is recommended to carefully inspect the results, and probably validate against other models, e.g. Bayesian models (although results may be only roughly comparable).

Log-normal regressions (e.g. lognormal() family in glmmTMB or gaussian("log")) often have a very low fixed effects variance (if they were calculated as suggested by Nakagawa et al. 2017). This results in very low ICC or r-squared values, which may not be meaningful.

References

Examples


model <- lme4::lmer(Sepal.Length ~ Petal.Length + (1 | Species), data = iris)
icc(model)

# ICC for specific group-levels
data(sleepstudy, package = "lme4")
set.seed(12345)
sleepstudy$grp <- sample(1:5, size = 180, replace = TRUE)
sleepstudy$subgrp <- NA
for (i in 1:5) {
  filter_group <- sleepstudy$grp == i
  sleepstudy$subgrp[filter_group] <-
    sample(1:30, size = sum(filter_group), replace = TRUE)
}
model <- lme4::lmer(
  Reaction ~ Days + (1 | grp / subgrp) + (1 | Subject),
  data = sleepstudy
)
icc(model, by_group = TRUE)


Difficulty of Questionnaire Items

Description

Compute various measures of internal consistencies for tests or item-scales of questionnaires.

Usage

item_difficulty(x, maximum_value = NULL)

Arguments

x

Depending on the function, x may be a matrix as returned by the cor()-function, or a data frame with items (e.g. from a test or questionnaire).

maximum_value

Numeric value, indicating the maximum value of an item. If NULL (default), the maximum is taken from the maximum value of all columns in x (assuming that the maximum value at least appears once in the data). If NA, each item's maximum value is taken as maximum. If the required maximum value is not present in the data, specify the theoreritcal maximum using maximum_value.

Details

Item difficutly of an item is defined as the quotient of the sum actually achieved for this item of all and the maximum achievable score. This function calculates the item difficulty, which should range between 0.2 and 0.8. Lower values are a signal for more difficult items, while higher values close to one are a sign for easier items. The ideal value for item difficulty is p + (1 - p) / 2, where p = 1 / max(x). In most cases, the ideal item difficulty lies between 0.5 and 0.8.

Value

A data frame with three columns: The name(s) of the item(s), the item difficulties for each item, and the ideal item difficulty.

References

Examples

data(mtcars)
x <- mtcars[, c("cyl", "gear", "carb", "hp")]
item_difficulty(x)

Discrimination and Item-Total Correlation of Questionnaire Items

Description

Compute various measures of internal consistencies for tests or item-scales of questionnaires. item_discrimination() calculates the corrected item-total correlations for each item of x with the remaining items. item_totalcor() by default calculates the item-total correlations (without correction).

Usage

item_discrimination(x, standardize = FALSE, corrected = TRUE, verbose = TRUE)

item_totalcor(x, standardize = FALSE, corrected = FALSE, verbose = TRUE)

Arguments

x

A matrix or a data frame.

standardize

Logical, if TRUE, the data frame's vectors will be standardized. Recommended when the variables have different measures / scales.

corrected

Logical, if TRUE, the item-total correlations are corrected for the item itself (default). If FALSE, the item-total correlations are calculated without correction.

verbose

Toggle warnings and messages.

Details

item_totalcor() calculates the item-total correlations (without correction). A positive item-total correlation indicates that an item successfully aligns with the overall test, with higher values signifying a better fit. Conversely, a value near zero suggests the item is not measuring the intended construct, while a negative correlation is a major red flag that the item is flawed, miskeyed, or measures the opposite of what is intended. This means a positive correlation is desired, a zero correlation is problematic, and a negative correlation requires immediate attention.

The standard item-total correlation has an inherent flaw: the score of the item being analyzed is included in the total score. This inclusion can artificially inflate the correlation coefficient, as an item will always correlate with itself. The corrected item-total correlation, or item discrimination, addresses this issue by calculating the correlation between the score on a single item and the sum of the scores of all other items on the scale. This is done with item_discrimination(). The absolute value of the item discrimination indices should be above 0.2. An index between 0.2 and 0.4 is considered as "fair", while a satisfactory index ranges from 0.4 to 0.7. Items with low discrimination indices are often ambiguously worded and should be examined. Items with negative indices should be examined to determine why a negative value was obtained (e.g. reversed answer categories regarding positive and negative poles - in such cases, use datawizard::reverse() to reverse-code items in advance).

Interpretation of the Corrected Item-Total Correlation Values:

Corrected Item-Total Correlation Value Interpretation Action
Above 0.40 The item has a very good discrimination and is strongly related to the underlying construct. Retain the item.
0.30 to 0.39 The item has good discrimination and contributes positively to the scale's internal consistency. Retain the item.
0.20 to 0.29 The item has marginal discrimination. While not ideal, it may still be acceptable, especially in shorter scales or when measuring a very broad construct. Consider revising the item for clarity or content. If other items have stronger correlations, this one might be a candidate for removal if the scale needs to be shortened.
Below 0.20 The item has poor discrimination. It does not correlate well with the rest of the scale and may be measuring something else. Its inclusion is likely to decrease the overall reliability (e.g., Cronbach's Alpha) of the scale. Revise the item substantially or, more likely, remove it from the scale.
Negative Value The item is negatively related to the rest of the scale. This is a serious issue. The item must be revised or removed. Check for scoring errors (e.g., a reverse-keyed item that wasn't properly recoded).

item_discrimination() and item_totalcor() only differ in the default value of the corrected argument. The former calculates the corrected item-total correlations, while the latter calculates the item-total correlations.

Value

A data frame with the item discrimination (corrected item-total correlations) for each item of the scale.

References

Examples

data(mtcars)
x <- mtcars[, c("cyl", "gear", "carb", "hp")]
item_discrimination(x)
item_totalcor(x)

Mean Inter-Item-Correlation

Description

Compute various measures of internal consistencies for tests or item-scales of questionnaires.

Usage

item_intercor(x, method = "pearson")

Arguments

x

A matrix as returned by the cor()-function, or a data frame with items (e.g. from a test or questionnaire).

method

Correlation computation method. May be one of "pearson" (default), "spearman" or "kendall". You may use initial letter only.

Details

This function calculates a mean inter-item-correlation, i.e. a correlation matrix of x will be computed (unless x is already a matrix as returned by the cor() function) and the mean of the sum of all items' correlation values is returned. Requires either a data frame or a computed cor() object.

"Ideally, the average inter-item correlation for a set of items should be between 0.20 and 0.40, suggesting that while the items are reasonably homogeneous, they do contain sufficiently unique variance so as to not be isomorphic with each other. When values are lower than 0.20, then the items may not be representative of the same content domain. If values are higher than 0.40, the items may be only capturing a small bandwidth of the construct." (Piedmont 2014)

Value

The mean inter-item-correlation value for x.

References

Piedmont RL. 2014. Inter-item Correlations. In: Michalos AC (eds) Encyclopedia of Quality of Life and Well-Being Research. Dordrecht: Springer, 3303-3304. doi:10.1007/978-94-007-0753-5_1493

Examples

data(mtcars)
x <- mtcars[, c("cyl", "gear", "carb", "hp")]
item_intercor(x)

McDonald's Omega for Items or Scales

Description

This function computes McDonald's omega reliability coefficients alongside Cronbach's alpha for a set of items or a scale. It acts as a wrapper for the psych::omega() function. The aim is to make McDonald's omega readily available and present it with the widely-known Cronbach's alpha, allowing for a more complete understanding of scale reliability. The output includes various forms of omega (e.g., total, hierarchical) depending on the factor structure specified.

Usage

item_omega(x, ...)

## S3 method for class 'data.frame'
item_omega(
  x,
  n = "auto",
  rotation = "oblimin",
  factor_method = "minres",
  poly_cor = FALSE,
  verbose = TRUE,
  ...
)

## S3 method for class 'matrix'
item_omega(
  x,
  n = "auto",
  rotation = "oblimin",
  factor_method = "minres",
  n_obs = NULL,
  poly_cor = FALSE,
  verbose = TRUE,
  ...
)

Arguments

x

A matrix or a data frame.

...

Additional arguments passed to psych::omega().

n

Number of factors to extract.

rotation

Rotation to be applied. Defaults to "oblimin". Further options are "simplimax", "Promax", "cluster" and "target". See ?psych::omega for details.

factor_method

The factoring method to be used. Passed to the fm argument in psych::omega(). Defaults to "minres" (minimum residual). Other options include "ml" (maximum likelihood), "pa" (principal axis), etc.

poly_cor

Logical, if TRUE, polychoric correlations will be computed (by passing poly = TRUE to psych::omega()). Defaults to FALSE.

verbose

Logical, if TRUE (default), messages are printed.

n_obs

Number of observations in the original data set if x is a correlation matrix. Required to compute correct fit indices.

Details

item_omega() is a simple wrapper around psych::omega(), which returns the reliability coefficients. The original object returned by psych::omega() is saved as ⁠$model⁠ attribute. Further information are accessible via the summary() and parameters::model_parameters() methods. Use as.numeric() to return the reliability coefficients as (named) numeric vector. Detailed information can be found in the docs of ?psych::omega.

Value

A data frames containing the reliability coefficients. Use summary() or parameters::model_parameters() on the returned object to extract more information.

References

Examples


data(mtcars)
x <- mtcars[1:7]
result <- item_omega(x, n = 2)

result

as.numeric(result)

summary(result)

parameters::model_parameters(result)


Reliability Test for Items or Scales

Description

Compute various measures of internal consistencies for tests or item-scales of questionnaires.

Usage

item_reliability(x, standardize = FALSE, digits = 3, verbose = TRUE)

Arguments

x

A matrix or a data frame.

standardize

Logical, if TRUE, the data frame's vectors will be standardized. Recommended when the variables have different measures / scales.

digits

Amount of digits for returned values.

verbose

Toggle warnings and messages.

Details

This function calculates the item-total correlations, item discriminations (corrected item-total correlations for each item of x with the remaining items) and the Cronbach's alpha for each item, if it was deleted from the scale. The absolute value of the item discrimination indices should be above 0.2. An index between 0.2 and 0.4 is considered as "fair", while an index above 0.4 (or below -0.4) is "good". The range of satisfactory values is from 0.4 to 0.7. Items with low discrimination indices are often ambiguously worded and should be examined. Items with negative indices should be examined to determine why a negative value was obtained (e.g. reversed answer categories regarding positive and negative poles).

See check_itemscale() and item_discrimination() for more details on the interpretation of the results.

Value

A data frame with the item-total correlations (column Item_Total_Correlation), corrected item-total correlations (item discrimination, column Discrimination) and Cronbach's Alpha (if item deleted, column Alpha_if_deleted) for each item of the scale, or NULL if data frame had too less columns.

Note

References

Examples

data(mtcars)
x <- mtcars[, c("cyl", "gear", "carb", "hp")]
item_reliability(x)

Split-Half Reliability

Description

Compute various measures of internal consistencies for tests or item-scales of questionnaires.

Usage

item_split_half(x, digits = 3)

Arguments

x

A matrix or a data frame.

digits

Amount of digits for returned values.

Details

This function calculates the split-half reliability for items in x, including the Spearman-Brown adjustment. Splitting is done by selecting odd versus even columns in x. A value closer to 1 indicates greater internal consistency.

Value

A list with two elements: the split-half reliability splithalf and the Spearman-Brown corrected split-half reliability spearmanbrown.

References

Examples

data(mtcars)
x <- mtcars[, c("cyl", "gear", "carb", "hp")]
item_split_half(x)

LOO-related Indices for Bayesian regressions.

Description

Compute LOOIC (leave-one-out cross-validation (LOO) information criterion) and ELPD (expected log predictive density) for Bayesian regressions. For LOOIC and ELPD, smaller and larger values are respectively indicative of a better fit.

Usage

looic(model, verbose = TRUE)

Arguments

model

A Bayesian regression model.

verbose

Toggle off warnings.

Value

A list with four elements, the ELPD, LOOIC and their standard errors.

Examples



model <- suppressWarnings(rstanarm::stan_glm(
  mpg ~ wt + cyl,
  data = mtcars,
  chains = 1,
  iter = 500,
  refresh = 0
))
looic(model)



Model Performance

Description

See the documentation for your object's class:

Usage

model_performance(model, ...)

performance(model, ...)

Arguments

model

Statistical model.

...

Arguments passed to or from other methods, resp. for compare_performance(), one or multiple model objects (also of different classes).

Details

model_performance() correctly detects transformed response and returns the "corrected" AIC and BIC value on the original scale. To get back to the original scale, the likelihood of the model is multiplied by the Jacobian/derivative of the transformation.

Value

A data frame (with one row) and one column per "index" (see metrics).

See Also

compare_performance() to compare performance of many different models.

Examples

model <- lm(mpg ~ wt + cyl, data = mtcars)
model_performance(model)

model <- glm(vs ~ wt + mpg, data = mtcars, family = "binomial")
model_performance(model)

Performance of FA / PCA models

Description

Compute indices of model performance for models from the psych package, and for parameters::factor_analysis() and item_omega().

Usage

## S3 method for class 'fa'
model_performance(model, metrics = "all", verbose = TRUE, ...)

Arguments

model

A model object of class fa (e.g., from psych::fa()), principal (e.g., from psych::principal()), or from parameters::factor_analysis() or item_omega().

metrics

Can be "all" or a character vector of metrics to be computed (some of "Chi2", "Chi2_df", "df", "p_Chi2", "RMSR", "RMSR_corrected", "TLI", "RMSEA", and "BIC". For omega-models, can also include "R2" and "Correlation".

verbose

Toggle off warnings.

...

Arguments passed to or from other methods.

Details

The RMSR_corrected metric is the Root Mean Square Residual corrected for degrees of freedom (i.e., dividing by degrees of freedom rather than the number of observations).

For omega-models, the columns R2 and Correlation are measures of factor score adequacy. R2 refers to the multiple R square of scores with factors, while Correlation indicates the correlation of scores with factors.

Value

A data frame (with one row) and one column per "index" (see metrics).

Examples


out <- psych::fa(psychTools::bfi[, 1:25], 5)
model_performance(out)

out <- item_omega(mtcars, n = 3)
model_performance(out)


Performance of instrumental variable regression models

Description

Performance of instrumental variable regression models

Usage

## S3 method for class 'ivreg'
model_performance(model, metrics = "all", verbose = TRUE, ...)

Arguments

model

A model.

metrics

Can be "all", "common" or a character vector of metrics to be computed (some of c("AIC", "AICc", "BIC", "R2", "RMSE", "SIGMA", "Sargan", "Wu_Hausman", "weak_instruments")). "common" will compute AIC, BIC, R2 and RMSE.

verbose

Toggle off warnings.

...

Arguments passed to or from other methods.

Details

model_performance() correctly detects transformed response and returns the "corrected" AIC and BIC value on the original scale. To get back to the original scale, the likelihood of the model is multiplied by the Jacobian/derivative of the transformation.


Model summary for k-means clustering

Description

Model summary for k-means clustering

Usage

## S3 method for class 'kmeans'
model_performance(model, verbose = TRUE, ...)

Arguments

model

Object of type kmeans.

verbose

Toggle off warnings.

...

Arguments passed to or from other methods.

Examples

# a 2-dimensional example
x <- rbind(
  matrix(rnorm(100, sd = 0.3), ncol = 2),
  matrix(rnorm(100, mean = 1, sd = 0.3), ncol = 2)
)
colnames(x) <- c("x", "y")
model <- kmeans(x, 2)
model_performance(model)

Performance of lavaan SEM / CFA Models

Description

Compute indices of model performance for SEM or CFA models from the lavaan package.

Usage

## S3 method for class 'lavaan'
model_performance(model, metrics = "all", verbose = TRUE, ...)

Arguments

model

A lavaan model.

metrics

Can be "all" or a character vector of metrics to be computed (some of "Chi2", "Chi2_df", "p_Chi2", "Baseline", "Baseline_df", "p_Baseline", "GFI", "AGFI", "NFI", "NNFI", "CFI", "RMSEA", "RMSEA_CI_low", "RMSEA_CI_high", "p_RMSEA", "RMR", "SRMR", "RFI", "PNFI", "IFI", "RNI", "Loglikelihood", "AIC", "BIC", and "BIC_adjusted".

verbose

Toggle off warnings.

...

Arguments passed to or from other methods.

Details

Indices of fit

See the documentation for ?lavaan::fitmeasures.

What to report

Kline (2015) suggests that at a minimum the following indices should be reported: The model chi-square, the RMSEA, the CFI and the SRMR.

Value

A data frame (with one row) and one column per "index" (see metrics).

References

Examples


# Confirmatory Factor Analysis (CFA) ---------
data(HolzingerSwineford1939, package = "lavaan")
structure <- " visual  =~ x1 + x2 + x3
               textual =~ x4 + x5 + x6
               speed   =~ x7 + x8 + x9 "
model <- lavaan::cfa(structure, data = HolzingerSwineford1939)
model_performance(model)


Performance of Regression Models

Description

Compute indices of model performance for regression models.

Usage

## S3 method for class 'lm'
model_performance(model, metrics = "all", verbose = TRUE, ...)

Arguments

model

A model.

metrics

Can be "all", "common" or a character vector of metrics to be computed (one or more of "AIC", "AICc", "BIC", "R2", "R2_adj", "RMSE", "SIGMA", "LOGLOSS", "PCP", "SCORE"). "common" will compute AIC, BIC, R2 and RMSE.

verbose

Toggle off warnings.

...

Arguments passed to or from other methods.

Details

Depending on model, following indices are computed:

model_performance() correctly detects transformed response and returns the "corrected" AIC and BIC value on the original scale. To get back to the original scale, the likelihood of the model is multiplied by the Jacobian/derivative of the transformation.

Value

A data frame (with one row) and one column per "index" (see metrics).

Examples

model <- lm(mpg ~ wt + cyl, data = mtcars)
model_performance(model)

model <- glm(vs ~ wt + mpg, data = mtcars, family = "binomial")
model_performance(model)

Performance of Mixed Models

Description

Compute indices of model performance for mixed models.

Usage

## S3 method for class 'merMod'
model_performance(
  model,
  metrics = "all",
  estimator = "REML",
  verbose = TRUE,
  ...
)

Arguments

model

A mixed effects model.

metrics

Can be "all", "common" or a character vector of metrics to be computed (some of c("AIC", "AICc", "BIC", "R2", "ICC", "RMSE", "SIGMA", "LOGLOSS", "SCORE")). "common" will compute AIC, BIC, R2, ICC and RMSE.

estimator

Only for linear models. Corresponds to the different estimators for the standard deviation of the errors. If estimator = "ML" (default, except for performance_aic() when the model object is of class lmerMod), the scaling is done by n (the biased ML estimator), which is then equivalent to using AIC(logLik()). Setting it to "REML" will give the same results as AIC(logLik(..., REML = TRUE)).

verbose

Toggle warnings and messages.

...

Arguments passed to or from other methods.

Details

Intraclass Correlation Coefficient (ICC)

This method returns the adjusted ICC only, as this is typically of interest when judging the variance attributed to the random effects part of the model (see also icc()).

REML versus ML estimator

The default behaviour of model_performance() when computing AIC or BIC of linear mixed model from package lme4 is the same as for AIC() or BIC() (i.e. estimator = "REML"). However, for model comparison using compare_performance() sets estimator = "ML" by default, because comparing information criteria based on REML fits is usually not valid (unless all models have the same fixed effects). Thus, make sure to set the correct estimator-value when looking at fit-indices or comparing model fits.

Other performance indices

Furthermore, see 'Details' in model_performance.lm() for more details on returned indices.

Value

A data frame (with one row) and one column per "index" (see metrics).

Examples


model <- lme4::lmer(Petal.Length ~ Sepal.Length + (1 | Species), data = iris)
model_performance(model)


Performance of Meta-Analysis Models

Description

Compute indices of model performance for meta-analysis model from the metafor package.

Usage

## S3 method for class 'rma'
model_performance(
  model,
  metrics = "all",
  estimator = "ML",
  verbose = TRUE,
  ...
)

Arguments

model

A rma object as returned by metafor::rma().

metrics

Can be "all" or a character vector of metrics to be computed (some of c("AIC", "BIC", "I2", "H2", "TAU2", "R2", "CochransQ", "QE", "Omnibus", "QM")).

estimator

Only for linear models. Corresponds to the different estimators for the standard deviation of the errors. If estimator = "ML" (default, except for performance_aic() when the model object is of class lmerMod), the scaling is done by n (the biased ML estimator), which is then equivalent to using AIC(logLik()). Setting it to "REML" will give the same results as AIC(logLik(..., REML = TRUE)).

verbose

Toggle off warnings.

...

Arguments passed to or from other methods.

Details

Indices of fit

See the documentation for ?metafor::fitstats.

Value

A data frame (with one row) and one column per "index" (see metrics).

Examples


data(dat.bcg, package = "metadat")
dat <- metafor::escalc(
  measure = "RR",
  ai = tpos,
  bi = tneg,
  ci = cpos,
  di = cneg,
  data = dat.bcg
)
model <- metafor::rma(yi, vi, data = dat, method = "REML")
model_performance(model)


Performance of Bayesian Models

Description

Compute indices of model performance for (general) linear models.

Usage

## S3 method for class 'stanreg'
model_performance(model, metrics = "all", verbose = TRUE, ...)

## S3 method for class 'BFBayesFactor'
model_performance(
  model,
  metrics = "all",
  verbose = TRUE,
  average = FALSE,
  prior_odds = NULL,
  ...
)

Arguments

model

Object of class stanreg or brmsfit.

metrics

Can be "all", "common" or a character vector of metrics to be computed (some of c("LOOIC", "WAIC", "R2", "R2_adj", "RMSE", "SIGMA", "LOGLOSS", "SCORE")). "common" will compute LOOIC, WAIC, R2 and RMSE.

verbose

Toggle off warnings.

...

Arguments passed to or from other methods.

average

Compute model-averaged index? See bayestestR::weighted_posteriors().

prior_odds

Optional vector of prior odds for the models compared to the first model (or the denominator, for BFBayesFactor objects). For data.frames, this will be used as the basis of weighting.

Details

Depending on model, the following indices are computed:

Value

A data frame (with one row) and one column per "index" (see metrics).

References

Gelman, A., Goodrich, B., Gabry, J., and Vehtari, A. (2018). R-squared for Bayesian regression models. The American Statistician, The American Statistician, 1-6.

See Also

r2_bayes

Examples



model <- suppressWarnings(rstanarm::stan_glm(
  mpg ~ wt + cyl,
  data = mtcars,
  chains = 1,
  iter = 500,
  refresh = 0
))
model_performance(model)

model <- suppressWarnings(rstanarm::stan_glmer(
  mpg ~ wt + cyl + (1 | gear),
  data = mtcars,
  chains = 1,
  iter = 500,
  refresh = 0
))
model_performance(model)



Accuracy of predictions from model fit

Description

This function calculates the predictive accuracy of linear or logistic regression models.

Usage

performance_accuracy(
  model,
  method = "cv",
  k = 5,
  n = 1000,
  ci = 0.95,
  verbose = TRUE
)

Arguments

model

A linear or logistic regression model. A mixed-effects model is also accepted.

method

Character string, indicating whether cross-validation (method = "cv") or bootstrapping (method = "boot") is used to compute the accuracy values.

k

The number of folds for the k-fold cross-validation.

n

Number of bootstrap-samples.

ci

The level of the confidence interval.

verbose

Toggle warnings.

Details

For linear models, the accuracy is the correlation coefficient between the actual and the predicted value of the outcome. For logistic regression models, the accuracy corresponds to the AUC-value, calculated with the bayestestR::auc()-function.

The accuracy is the mean value of multiple correlation resp. AUC-values, which are either computed with cross-validation or non-parametric bootstrapping (see argument method). The standard error is the standard deviation of the computed correlation resp. AUC-values.

Value

A list with three values: The Accuracy of the model predictions, i.e. the proportion of accurately predicted values from the model, its standard error, SE, and the Method used to compute the accuracy.

Examples

model <- lm(mpg ~ wt + cyl, data = mtcars)
performance_accuracy(model)

model <- glm(vs ~ wt + mpg, data = mtcars, family = "binomial")
performance_accuracy(model)

Compute the AIC or second-order AIC

Description

Compute the AIC or the second-order Akaike's information criterion (AICc). performance_aic() is a small wrapper that returns the AIC, however, for models with a transformed response variable, performance_aic() returns the corrected AIC value (see 'Examples'). It is a generic function that also works for some models that don't have a AIC method (like Tweedie models). performance_aicc() returns the second-order (or "small sample") AIC that incorporates a correction for small sample sizes.

Usage

performance_aicc(x, ...)

performance_aic(x, ...)

## Default S3 method:
performance_aic(x, estimator = "ML", verbose = TRUE, ...)

## S3 method for class 'lmerMod'
performance_aic(x, estimator = "REML", verbose = TRUE, ...)

Arguments

x

A model object.

...

Currently not used.

estimator

Only for linear models. Corresponds to the different estimators for the standard deviation of the errors. If estimator = "ML" (default, except for performance_aic() when the model object is of class lmerMod), the scaling is done by n (the biased ML estimator), which is then equivalent to using AIC(logLik()). Setting it to "REML" will give the same results as AIC(logLik(..., REML = TRUE)).

verbose

Toggle warnings.

Details

performance_aic() correctly detects transformed response and, unlike stats::AIC(), returns the "corrected" AIC value on the original scale. To get back to the original scale, the likelihood of the model is multiplied by the Jacobian/derivative of the transformation.

In case it is not possible to return the corrected AIC value, a warning is given that the corrected log-likelihood value could not be computed.

Value

Numeric, the AIC or AICc value.

References

Examples

m <- lm(mpg ~ wt + cyl + gear + disp, data = mtcars)
AIC(m)
performance_aicc(m)

# correct AIC for models with transformed response variable
data("mtcars")
mtcars$mpg <- floor(mtcars$mpg)
model <- lm(log(mpg) ~ factor(cyl), mtcars)

# wrong AIC, not corrected for log-transformation
AIC(model)

# performance_aic() correctly detects transformed response and
# returns corrected AIC
performance_aic(model)

## Not run: 
# there are a few exceptions where the corrected log-likelihood values
# cannot be returned. The following exampe gives a warning.
model <- lm(1 / mpg ~ factor(cyl), mtcars)
performance_aic(model)

## End(Not run)

Cross-validated model performance

Description

This function cross-validates regression models in a user-supplied new sample or by using holdout (train-test), k-fold, or leave-one-out cross-validation.

Usage

performance_cv(
  model,
  data = NULL,
  method = "holdout",
  metrics = "all",
  prop = 0.3,
  k = 5,
  stack = TRUE,
  verbose = TRUE,
  ...
)

Arguments

model

A regression model.

data

Optional. A data frame containing the same variables as model that will be used as the cross-validation sample.

method

Character string, indicating the cross-validation method to use: whether holdout ("holdout", aka train-test), k-fold ("k_fold"), or leave-one-out ("loo"). If data is supplied, this argument is ignored.

metrics

Can be "all", "common" or a character vector of metrics to be computed (some of c("ELPD", "Deviance", "MSE", "RMSE", "R2")). "common" will compute R2 and RMSE.

prop

If method = "holdout", what proportion of the sample to hold out as the test sample?

k

If method = "k_fold", the number of folds to use.

stack

Logical. If method = "k_fold", should performance be computed by stacking residuals from each holdout fold and calculating each metric on the stacked data (TRUE, default) or should performance be computed by calculating metrics within each holdout fold and averaging performance across each fold (FALSE)?

verbose

Toggle warnings.

...

Not used.

Value

A data frame with columns for each metric requested, as well as k if method = "holdout" and the Method used for cross-validation. If method = "holdout" and stack = TRUE, the standard error (standard deviation across holdout folds) for each metric is also included.

Examples

model <- lm(mpg ~ wt + cyl, data = mtcars)
performance_cv(model)


Hosmer-Lemeshow goodness-of-fit test

Description

Check model quality of logistic regression models.

Usage

performance_hosmer(model, n_bins = 10)

Arguments

model

A glm-object with binomial-family.

n_bins

Numeric, the number of bins to divide the data.

Details

A well-fitting model shows no significant difference between the model and the observed data, i.e. the reported p-value should be greater than 0.05.

Value

An object of class hoslem_test with following values: chisq, the Hosmer-Lemeshow chi-squared statistic; df, degrees of freedom and p.value the p-value for the goodness-of-fit test.

References

Hosmer, D. W., and Lemeshow, S. (2000). Applied Logistic Regression. Hoboken, NJ, USA: John Wiley and Sons, Inc. doi:10.1002/0471722146

Examples

model <- glm(vs ~ wt + mpg, data = mtcars, family = "binomial")
performance_hosmer(model)

Log Loss

Description

Compute the log loss for models with binary outcome.

Usage

performance_logloss(model, verbose = TRUE, ...)

Arguments

model

Model with binary outcome.

verbose

Toggle off warnings.

...

Currently not used.

Details

Logistic regression models predict the probability of an outcome of being a "success" or "failure" (or 1 and 0 etc.). performance_logloss() evaluates how good or bad the predicted probabilities are. High values indicate bad predictions, while low values indicate good predictions. The lower the log-loss, the better the model predicts the outcome.

Value

Numeric, the log loss of model.

See Also

performance_score()

Examples

data(mtcars)
m <- glm(formula = vs ~ hp + wt, family = binomial, data = mtcars)
performance_logloss(m)

Mean Absolute Error of Models

Description

Compute mean absolute error of models.

Usage

performance_mae(model, ...)

mae(model, ...)

Arguments

model

A model.

...

Arguments passed down to lme4::bootMer() or boot::boot() for bootstrapped ICC, R2, RMSE etc.; for variance_decomposition(), arguments are passed down to brms::posterior_predict().

Value

Numeric, the mean absolute error of model.

Examples

data(mtcars)
m <- lm(mpg ~ hp + gear, data = mtcars)
performance_mae(m)

Mean Square Error of Linear Models

Description

Compute mean square error of linear models.

Usage

performance_mse(model, ...)

mse(model, ...)

Arguments

model

A model.

...

Arguments passed down to lme4::bootMer() or boot::boot() for bootstrapped ICC, R2, RMSE etc.; for variance_decomposition(), arguments are passed down to brms::posterior_predict().

Details

The mean square error is the mean of the sum of squared residuals, i.e. it measures the average of the squares of the errors. Less technically speaking, the mean square error can be considered as the variance of the residuals, i.e. the variation in the outcome the model doesn't explain. Lower values (closer to zero) indicate better fit.

Value

Numeric, the mean square error of model.

Examples

data(mtcars)
m <- lm(mpg ~ hp + gear, data = mtcars)
performance_mse(m)

Percentage of Correct Predictions

Description

Percentage of correct predictions (PCP) for models with binary outcome.

Usage

performance_pcp(model, ci = 0.95, method = "Herron", verbose = TRUE)

Arguments

model

Model with binary outcome.

ci

The level of the confidence interval.

method

Name of the method to calculate the PCP (see 'Details'). Default is "Herron". May be abbreviated.

verbose

Toggle off warnings.

Details

method = "Gelman-Hill" (or "gelman_hill") computes the PCP based on the proposal from Gelman and Hill 2017, 99, which is defined as the proportion of cases for which the deterministic prediction is wrong, i.e. the proportion where the predicted probability is above 0.5, although y=0 (and vice versa) (see also Herron 1999, 90).

method = "Herron" (or "herron") computes a modified version of the PCP (Herron 1999, 90-92), which is the sum of predicted probabilities, where y=1, plus the sum of 1 - predicted probabilities, where y=0, divided by the number of observations. This approach is said to be more accurate.

The PCP ranges from 0 to 1, where values closer to 1 mean that the model predicts the outcome better than models with an PCP closer to 0. In general, the PCP should be above 0.5 (i.e. 50\ Furthermore, the PCP of the full model should be considerably above the null model's PCP.

The likelihood-ratio test indicates whether the model has a significantly better fit than the null-model (in such cases, p < 0.05).

Value

A list with several elements: the percentage of correct predictions of the full and the null model, their confidence intervals, as well as the chi-squared and p-value from the Likelihood-Ratio-Test between the full and null model.

References

Examples

data(mtcars)
m <- glm(formula = vs ~ hp + wt, family = binomial, data = mtcars)
performance_pcp(m)
performance_pcp(m, method = "Gelman-Hill")

Random Effects Reliability

Description

These functions provide information about the reliability of group-level estimates (i.e., random effects) in mixed models. They are useful to assess whether the predictors yield consistent group-level variability. "Group-level" can refer, for instance, to different participants in a study, and the predictors to the effect of some experimental condition.

The conceptually related functions are implemented, performance_reliability(), based on Rouder & Mehrvarz (2024) that uses estimated model variances, and performance_dvour() (d-vour), which corresponds to the Variability-Over-Uncertainty Ratio ("vour") between random effects coefficient variability and their associated uncertainty.

Note: performance_reliability() requires to recompute the model to estimate some of the variances of interest, which does not make it very usable with Bayesian models. Please get in touch if you have would like to help addressing this.

Usage

performance_reliability(x, ...)

performance_dvour(x, ...)

Arguments

x

A model object.

...

Currently not used.

Details

Reliability (Signal-to-Noise Ratio)

performance_reliability() estimates the reliability of random effects (intercepts and slopes) in mixed-effects models using variance decomposition. This method follows the hierarchical modeling framework of Rouder & Mehrvarz (2024), defining reliability as the signal-to-noise variance ratio:

\gamma^2 = \frac{\sigma_B^2}{\sigma_B^2 + \sigma_W^2}

where:

This metric quantifies how much observed variability is due to actual differences between groups, rather than measurement error or within-group fluctuations.

To account for trial count (L), reliability is adjusted following:

E(r) = \frac{\gamma^2}{\gamma^2 + 1/L}

where L is the number of observations per random effect level (note that Rouder (2024) recommends 2/L to adjust for contrast effects).

Variability-Over-Uncertainty Ratio (d-vour)

performance_dvour() computes an alternative reliability measure corresponding to the normalized ratio of observed variability to uncertainty in random effect estimates. This is defined as:

\text{D-vour} = \frac{\sigma_B^2}{\sigma_B^2 + \mu_{\text{SE}}^2}

where:

Interpretation:

While d-vour shares some similarity to Rouder's Reliability, it does not explicitly model within-group trial-level noise and is only based on the random effect estimates, and can thus be not accurate when there is not a lot of random factor groups (the reliability of this index - the meta-reliability - depends on the number of groups).

References

Examples


url <- "https://raw.githubusercontent.com/easystats/circus/refs/heads/main/data/illusiongame.csv"
df <- read.csv(url)

m <- lme4::lmer(RT ~ (1 | Participant), data = df)
performance_reliability(m)
performance_dvour(m)

m <- glmmTMB::glmmTMB(RT ~ (1 | Participant), data = df)
performance_reliability(m)
performance_dvour(m)

m <- lme4::lmer(RT ~ (1 | Participant) + (1 | Trial), data = df)
performance_reliability(m)
performance_dvour(m)

m <- glmmTMB::glmmTMB(RT ~ (1 | Participant) + (1 | Trial), data = df)
performance_reliability(m)
performance_dvour(m)


m <- lme4::lmer(
  RT ~ Illusion_Difference + (Illusion_Difference | Participant) + (1 | Trial),
  data = df
)
performance_reliability(m)
performance_dvour(m)

m <- glmmTMB::glmmTMB(
  RT ~ Illusion_Difference + (Illusion_Difference | Participant) + (1 | Trial),
  data = df
)
performance_reliability(m)
performance_dvour(m)



Root Mean Squared Error

Description

Compute root mean squared error for (mixed effects) models, including Bayesian regression models.

Usage

performance_rmse(
  model,
  normalized = FALSE,
  ci = NULL,
  iterations = 100,
  ci_method = NULL,
  verbose = TRUE,
  ...
)

rmse(
  model,
  normalized = FALSE,
  ci = NULL,
  iterations = 100,
  ci_method = NULL,
  verbose = TRUE,
  ...
)

Arguments

model

A model.

normalized

Logical, use TRUE if normalized rmse should be returned.

ci

Confidence resp. credible interval level. For icc(), r2(), and rmse(), confidence intervals are based on bootstrapped samples from the ICC, R2 or RMSE value. See iterations.

iterations

Number of bootstrap-replicates when computing confidence intervals for the ICC, R2, RMSE etc.

ci_method

Character string, indicating the bootstrap-method. Should be NULL (default), in which case lme4::bootMer() is used for bootstrapped confidence intervals. However, if bootstrapped intervals cannot be calculated this way, try ci_method = "boot", which falls back to boot::boot(). This may successfully return bootstrapped confidence intervals, but bootstrapped samples may not be appropriate for the multilevel structure of the model. There is also an option ci_method = "analytical", which tries to calculate analytical confidence assuming a chi-squared distribution. However, these intervals are rather inaccurate and often too narrow. It is recommended to calculate bootstrapped confidence intervals for mixed models.

verbose

Toggle warnings and messages.

...

Arguments passed down to lme4::bootMer() or boot::boot() for bootstrapped ICC, R2, RMSE etc.; for variance_decomposition(), arguments are passed down to brms::posterior_predict().

Details

The RMSE is the square root of the variance of the residuals and indicates the absolute fit of the model to the data (difference between observed data to model's predicted values). It can be interpreted as the standard deviation of the unexplained variance, and is in the same units as the response variable. Lower values indicate better model fit.

The normalized RMSE is the proportion of the RMSE related to the range of the response variable. Hence, lower values indicate less residual variance.

Value

Numeric, the root mean squared error.

Examples


data(Orthodont, package = "nlme")
m <- nlme::lme(distance ~ age, data = Orthodont)

# RMSE
performance_rmse(m, normalized = FALSE)

# normalized RMSE
performance_rmse(m, normalized = TRUE)


Simple ROC curve

Description

This function calculates a simple ROC curves of x/y coordinates based on response and predictions of a binomial model.

It returns the area under the curve (AUC) as a percentage, which corresponds to the probability that a randomly chosen observation of "condition 1" is correctly classified by the model as having a higher probability of being "condition 1" than a randomly chosen "condition 2" observation.

Applying as.data.frame() to the output returns a data frame containing the following:

Usage

performance_roc(x, ..., predictions, new_data)

Arguments

x

A numeric vector, representing the outcome (0/1), or a model with binomial outcome.

...

One or more models with binomial outcome. In this case, new_data is ignored.

predictions

If x is numeric, a numeric vector of same length as x, representing the actual predicted values.

new_data

If x is a model, a data frame that is passed to predict() as newdata-argument. If NULL, the ROC for the full model is calculated.

Value

A data frame with three columns, the x/y-coordinate pairs for the ROC curve (Sensitivity and Specificity), and a column with the model name.

Note

There is also a plot()-method implemented in the see-package.

Examples

library(bayestestR)
data(iris)

set.seed(123)
iris$y <- rbinom(nrow(iris), size = 1, .3)
folds <- sample(nrow(iris), size = nrow(iris) / 8, replace = FALSE)
test_data <- iris[folds, ]
train_data <- iris[-folds, ]

model <- glm(y ~ Sepal.Length + Sepal.Width, data = train_data, family = "binomial")
as.data.frame(performance_roc(model, new_data = test_data))
as.numeric(performance_roc(model))

roc <- performance_roc(model, new_data = test_data)
area_under_curve(roc$Specificity, roc$Sensitivity)

if (interactive()) {
  m1 <- glm(y ~ Sepal.Length + Sepal.Width, data = iris, family = "binomial")
  m2 <- glm(y ~ Sepal.Length + Petal.Width, data = iris, family = "binomial")
  m3 <- glm(y ~ Sepal.Length + Species, data = iris, family = "binomial")
  performance_roc(m1, m2, m3)

  # if you have `see` package installed, you can also plot comparison of
  # ROC curves for different models
  if (require("see")) plot(performance_roc(m1, m2, m3))
}

Residual Standard Error for Linear Models

Description

Compute residual standard error of linear models.

Usage

performance_rse(model)

Arguments

model

A model.

Details

The residual standard error is the square root of the residual sum of squares divided by the residual degrees of freedom.

Value

Numeric, the residual standard error of model.

Examples

data(mtcars)
m <- lm(mpg ~ hp + gear, data = mtcars)
performance_rse(m)

Proper Scoring Rules

Description

Calculates the logarithmic, quadratic/Brier and spherical score from a model with binary or count outcome.

Usage

performance_score(model, verbose = TRUE, ...)

Arguments

model

Model with binary or count outcome.

verbose

Toggle off warnings.

...

Arguments from other functions, usually only used internally.

Details

Proper scoring rules can be used to evaluate the quality of model predictions and model fit. performance_score() calculates the logarithmic, quadratic/Brier and spherical scoring rules. The spherical rule takes values in the interval ⁠[0, 1]⁠, with values closer to 1 indicating a more accurate model, and the logarithmic rule in the interval ⁠[-Inf, 0]⁠, with values closer to 0 indicating a more accurate model.

For stan_lmer() and stan_glmer() models, the predicted values are based on posterior_predict(), instead of predict(). Thus, results may differ more than expected from their non-Bayesian counterparts in lme4.

Value

A list with three elements, the logarithmic, quadratic/Brier and spherical score.

Note

Code is partially based on GLMMadaptive::scoring_rules().

References

Carvalho, A. (2016). An overview of applications of proper scoring rules. Decision Analysis 13, 223–242. doi:10.1287/deca.2016.0337

See Also

performance_logloss()

Examples


## Dobson (1990) Page 93: Randomized Controlled Trial :
counts <- c(18, 17, 15, 20, 10, 20, 25, 13, 12)
outcome <- gl(3, 1, 9)
treatment <- gl(3, 3)
model <- glm(counts ~ outcome + treatment, family = poisson())

performance_score(model)

data(Salamanders, package = "glmmTMB")
model <- glmmTMB::glmmTMB(
  count ~ spp + mined + (1 | site),
  zi = ~ spp + mined,
  family = nbinom2(),
  data = Salamanders
)

performance_score(model)



Compute the model's R2

Description

Calculate the R2, also known as the coefficient of determination, value for different model objects. Depending on the model, R2, pseudo-R2, or marginal / adjusted R2 values are returned.

Usage

r2(model, ...)

## Default S3 method:
r2(model, ci = NULL, verbose = TRUE, ...)

## S3 method for class 'mlm'
r2(model, multivariate = TRUE, ...)

## S3 method for class 'merMod'
r2(model, ci = NULL, tolerance = 1e-05, ...)

Arguments

model

A statistical model.

...

Arguments passed down to the related r2-methods.

ci

Confidence interval level, as scalar. If NULL (default), no confidence intervals for R2 are calculated.

verbose

Logical. Should details about R2 and CI methods be given (TRUE) or not (FALSE)?

multivariate

Logical. Should multiple R2 values be reported as separated by response (FALSE) or should a single R2 be reported as combined across responses computed by r2_mlm (TRUE).

tolerance

Tolerance for singularity check of random effects, to decide whether to compute random effect variances for the conditional r-squared or not. Indicates up to which value the convergence result is accepted. When r2_nakagawa() returns a warning, stating that random effect variances can't be computed (and thus, the conditional r-squared is NA), decrease the tolerance-level. See also check_singularity().

Value

Returns a list containing values related to the most appropriate R2 for the given model (or NULL if no R2 could be extracted). See the list below:

Note

If there is no r2()-method defined for the given model class, r2() tries to return a "generic" r-quared value, calculated as following: 1-sum((y-y_hat)^2)/sum((y-y_bar)^2)

See Also

r2_bayes(), r2_coxsnell(), r2_kullback(), r2_loo(), r2_mcfadden(), r2_nagelkerke(), r2_nakagawa(), r2_tjur(), r2_xu(), r2_zeroinflated(), and r2_mlm().

Examples


# Pseudo r-quared for GLM
model <- glm(vs ~ wt + mpg, data = mtcars, family = "binomial")
r2(model)

# r-squared including confidence intervals
model <- lm(mpg ~ wt + hp, data = mtcars)
r2(model, ci = 0.95)

model <- lme4::lmer(Sepal.Length ~ Petal.Length + (1 | Species), data = iris)
r2(model)


Bayesian R2

Description

Compute R2 for Bayesian models. For mixed models (including a random part), it additionally computes the R2 related to the fixed effects only (marginal R2). While r2_bayes() returns a single R2 value, r2_posterior() returns a posterior sample of Bayesian R2 values.

Usage

r2_bayes(model, robust = TRUE, ci = 0.95, verbose = TRUE, ...)

r2_posterior(model, ...)

## S3 method for class 'brmsfit'
r2_posterior(model, verbose = TRUE, ...)

## S3 method for class 'stanreg'
r2_posterior(model, verbose = TRUE, ...)

## S3 method for class 'BFBayesFactor'
r2_posterior(model, average = FALSE, prior_odds = NULL, verbose = TRUE, ...)

Arguments

model

A Bayesian regression model (from brms, rstanarm, BayesFactor, etc).

robust

Logical, if TRUE, the median instead of mean is used to calculate the central tendency of the variances.

ci

Value or vector of probability of the CI (between 0 and 1) to be estimated.

verbose

Toggle off warnings.

...

Arguments passed to r2_posterior().

average

Compute model-averaged index? See bayestestR::weighted_posteriors().

prior_odds

Optional vector of prior odds for the models compared to the first model (or the denominator, for BFBayesFactor objects). For data.frames, this will be used as the basis of weighting.

Details

r2_bayes() returns an "unadjusted" R2 value. See r2_loo() to calculate a LOO-adjusted R2, which comes conceptually closer to an adjusted R2 measure.

For mixed models, the conditional and marginal R2 are returned. The marginal R2 considers only the variance of the fixed effects, while the conditional R2 takes both the fixed and random effects into account. Technically, since r2_bayes() relies on rstantools::bayes_R2(), the "marginal" R2 calls bayes_R2(re.form = NA), while the "conditional" R2 calls bayes_R2(re.form = NULL). The re.form argument is passed to rstantools::posterior_epred(), which is internally called in bayes_R2().

Note that for "marginal" and "conditional", we refer to the wording suggested by Nakagawa et al. 2017. Thus, we don't use the term "marginal" in the sense that the random effects are integrated out, but are "ignored".

r2_posterior() is the actual workhorse for r2_bayes() and returns a posterior sample of Bayesian R2 values.

Value

A list with the Bayesian R2 value. For mixed models, a list with the Bayesian R2 value and the marginal Bayesian R2 value. The standard errors and credible intervals for the R2 values are saved as attributes.

References

Examples


library(performance)

model <- suppressWarnings(rstanarm::stan_glm(
  mpg ~ wt + cyl,
  data = mtcars,
  chains = 1,
  iter = 500,
  refresh = 0,
  show_messages = FALSE
))
r2_bayes(model)

model <- suppressWarnings(rstanarm::stan_lmer(
  Petal.Length ~ Petal.Width + (1 | Species),
  data = iris,
  chains = 1,
  iter = 500,
  refresh = 0
))
r2_bayes(model)



model <- suppressWarnings(brms::brm(
  mpg ~ wt + cyl,
  data = mtcars,
  silent = 2,
  refresh = 0
))
r2_bayes(model)

model <- suppressWarnings(brms::brm(
  Petal.Length ~ Petal.Width + (1 | Species),
  data = iris,
  silent = 2,
  refresh = 0
))
r2_bayes(model)



Cox & Snell's R2

Description

Calculates the pseudo-R2 value based on the proposal from Cox & Snell (1989).

Usage

r2_coxsnell(model, ...)

Arguments

model

Model with binary outcome.

...

Currently not used.

Details

This index was proposed by Cox and Snell (1989, pp. 208-9) and, apparently independently, by Magee (1990); but had been suggested earlier for binary response models by Maddala (1983). However, this index achieves a maximum of less than 1 for discrete models (i.e. models whose likelihood is a product of probabilities) which have a maximum of 1, instead of densities, which can become infinite (Nagelkerke, 1991).

Value

A named vector with the R2 value.

References

Examples

model <- glm(vs ~ wt + mpg, data = mtcars, family = "binomial")
r2_coxsnell(model)


Efron's R2

Description

Calculates Efron's pseudo R2.

Usage

r2_efron(model)

Arguments

model

Generalized linear model.

Details

Efron's R2 is calculated by taking the sum of the squared model residuals, divided by the total variability in the dependent variable. This R2 equals the squared correlation between the predicted values and actual values, however, note that model residuals from generalized linear models are not generally comparable to those of OLS.

Value

The R2 value.

References

Efron, B. (1978). Regression and ANOVA with zero-one data: Measures of residual variation. Journal of the American Statistical Association, 73, 113-121.

Examples

## Dobson (1990) Page 93: Randomized Controlled Trial:
counts <- c(18, 17, 15, 20, 10, 20, 25, 13, 12) #
outcome <- gl(3, 1, 9)
treatment <- gl(3, 3)
model <- glm(counts ~ outcome + treatment, family = poisson())

r2_efron(model)

Ferrari's and Cribari-Neto's R2

Description

Calculates Ferrari's and Cribari-Neto's pseudo R2 (for beta-regression models).

Usage

r2_ferrari(model, ...)

## Default S3 method:
r2_ferrari(model, correct_bounds = FALSE, ...)

Arguments

model

Generalized linear, in particular beta-regression model.

...

Currently not used.

correct_bounds

Logical, whether to correct the bounds of the response variable to avoid 0 and 1. If TRUE, the response variable is normalized and "compressed", i.e. zeros and ones are excluded.

Value

A list with the pseudo R2 value.

References

Examples


data("GasolineYield", package = "betareg")
model <- betareg::betareg(yield ~ batch + temp, data = GasolineYield)
r2_ferrari(model)


Kullback-Leibler R2

Description

Calculates the Kullback-Leibler-divergence-based R2 for generalized linear models.

Usage

r2_kullback(model, ...)

## S3 method for class 'glm'
r2_kullback(model, adjust = TRUE, ...)

Arguments

model

A generalized linear model.

...

Additional arguments. Currently not used.

adjust

Logical, if TRUE (the default), the adjusted R2 value is returned.

Value

A named vector with the R2 value.

References

Cameron, A. C. and Windmeijer, A. G. (1997) An R-squared measure of goodness of fit for some common nonlinear regression models. Journal of Econometrics, 77: 329-342.

Examples

model <- glm(vs ~ wt + mpg, data = mtcars, family = "binomial")
r2_kullback(model)

LOO-adjusted R2

Description

Compute LOO-adjusted R2.

Usage

r2_loo(model, robust = TRUE, ci = 0.95, verbose = TRUE, ...)

r2_loo_posterior(model, ...)

## S3 method for class 'brmsfit'
r2_loo_posterior(model, verbose = TRUE, ...)

## S3 method for class 'stanreg'
r2_loo_posterior(model, verbose = TRUE, ...)

Arguments

model

A Bayesian regression model (from brms, rstanarm, BayesFactor, etc).

robust

Logical, if TRUE, the median instead of mean is used to calculate the central tendency of the variances.

ci

Value or vector of probability of the CI (between 0 and 1) to be estimated.

verbose

Toggle off warnings.

...

Arguments passed to r2_posterior().

Details

r2_loo() returns an "adjusted" R2 value computed using a leave-one-out-adjusted posterior distribution. This is conceptually similar to an adjusted/unbiased R2 estimate in classical regression modeling. See r2_bayes() for an "unadjusted" R2.

Mixed models are not currently fully supported.

r2_loo_posterior() is the actual workhorse for r2_loo() and returns a posterior sample of LOO-adjusted Bayesian R2 values.

Value

A list with the Bayesian R2 value. For mixed models, a list with the Bayesian R2 value and the marginal Bayesian R2 value. The standard errors and credible intervals for the R2 values are saved as attributes.

A list with the LOO-adjusted R2 value. The standard errors and credible intervals for the R2 values are saved as attributes.

Examples


model <- suppressWarnings(rstanarm::stan_glm(
  mpg ~ wt + cyl,
  data = mtcars,
  chains = 1,
  iter = 500,
  refresh = 0,
  show_messages = FALSE
))
r2_loo(model)


McFadden's R2

Description

Calculates McFadden's pseudo R2.

Usage

r2_mcfadden(model, ...)

Arguments

model

Generalized linear or multinomial logit (mlogit) model.

...

Currently not used.

Value

For most models, a list with McFadden's R2 and adjusted McFadden's R2 value. For some models, only McFadden's R2 is available.

References

Examples

if (require("mlogit")) {
  data("Fishing", package = "mlogit")
  Fish <- mlogit.data(Fishing, varying = c(2:9), shape = "wide", choice = "mode")

  model <- mlogit(mode ~ price + catch, data = Fish)
  r2_mcfadden(model)
}

McKelvey & Zavoinas R2

Description

Calculates McKelvey and Zavoinas pseudo R2.

Usage

r2_mckelvey(model)

Arguments

model

Generalized linear model.

Details

McKelvey and Zavoinas R2 is based on the explained variance, where the variance of the predicted response is divided by the sum of the variance of the predicted response and residual variance. For binomial models, the residual variance is either pi^2/3 for logit-link and 1 for probit-link. For poisson-models, the residual variance is based on log-normal approximation, similar to the distribution-specific variance as described in ?insight::get_variance.

Value

The R2 value.

References

McKelvey, R., Zavoina, W. (1975), "A Statistical Model for the Analysis of Ordinal Level Dependent Variables", Journal of Mathematical Sociology 4, S. 103–120.

Examples

## Dobson (1990) Page 93: Randomized Controlled Trial:
counts <- c(18, 17, 15, 20, 10, 20, 25, 13, 12) #
outcome <- gl(3, 1, 9)
treatment <- gl(3, 3)
model <- glm(counts ~ outcome + treatment, family = poisson())

r2_mckelvey(model)

Multivariate R2

Description

Calculates two multivariate R2 values for multivariate linear regression.

Usage

r2_mlm(model, ...)

Arguments

model

Multivariate linear regression model.

...

Currently not used.

Details

The two indexes returned summarize model fit for the set of predictors given the system of responses. As compared to the default r2 index for multivariate linear models, the indexes returned by this function provide a single fit value collapsed across all responses.

The two returned indexes were proposed by Van den Burg and Lewis (1988) as an extension of the metrics proposed by Cramer and Nicewander (1979). Of the numerous indexes proposed across these two papers, only two metrics, the R_{xy} and P_{xy}, are recommended for use by Azen and Budescu (2006).

For a multivariate linear regression with p predictors and q responses where p > q, the R_{xy} index is computed as:

R_{xy} = 1 - \prod_{i=1}^p (1 - \rho_i^2)

Where \rho is a canonical variate from a canonical correlation between the predictors and responses. This metric is symmetric and its value does not change when the roles of the variables as predictors or responses are swapped.

The P_{xy} is computed as:

P_{xy} = \frac{q - trace(\bf{S}_{\bf{YY}}^{-1}\bf{S}_{\bf{YY|X}})}{q}

Where \bf{S}_{\bf{YY}} is the matrix of response covariances and \bf{S}_{\bf{YY|X}} is the matrix of residual covariances given the predictors. This metric is asymmetric and can change depending on which variables are considered predictors versus responses.

Value

A named vector with the R2 values.

Author(s)

Joseph Luchman

References

Examples

model <- lm(cbind(qsec, drat) ~ wt + mpg + cyl, data = mtcars)
r2_mlm(model)

model_swap <- lm(cbind(wt, mpg, cyl) ~ qsec + drat, data = mtcars)
r2_mlm(model_swap)


Nagelkerke's R2

Description

Calculate Nagelkerke's pseudo-R2.

Usage

r2_nagelkerke(model, ...)

Arguments

model

A generalized linear model, including cumulative links resp. multinomial models.

...

Currently not used.

Value

A named vector with the R2 value.

References

Nagelkerke, N. J. (1991). A note on a general definition of the coefficient of determination. Biometrika, 78(3), 691-692.

Examples

model <- glm(vs ~ wt + mpg, data = mtcars, family = "binomial")
r2_nagelkerke(model)

Nakagawa's R2 for mixed models

Description

Compute the marginal and conditional r-squared value for mixed effects models with complex random effects structures.

Usage

r2_nakagawa(
  model,
  by_group = FALSE,
  tolerance = 1e-08,
  ci = NULL,
  iterations = 100,
  ci_method = NULL,
  null_model = NULL,
  approximation = "lognormal",
  model_component = NULL,
  verbose = TRUE,
  ...
)

Arguments

model

A mixed effects model.

by_group

Logical, if TRUE, returns the explained variance at different levels (if there are multiple levels). This is essentially similar to the variance reduction approach by Hox (2010), pp. 69-78.

tolerance

Tolerance for singularity check of random effects, to decide whether to compute random effect variances for the conditional r-squared or not. Indicates up to which value the convergence result is accepted. When r2_nakagawa() returns a warning, stating that random effect variances can't be computed (and thus, the conditional r-squared is NA), decrease the tolerance-level. See also check_singularity().

ci

Confidence resp. credible interval level. For icc(), r2(), and rmse(), confidence intervals are based on bootstrapped samples from the ICC, R2 or RMSE value. See iterations.

iterations

Number of bootstrap-replicates when computing confidence intervals for the ICC, R2, RMSE etc.

ci_method

Character string, indicating the bootstrap-method. Should be NULL (default), in which case lme4::bootMer() is used for bootstrapped confidence intervals. However, if bootstrapped intervals cannot be calculated this way, try ci_method = "boot", which falls back to boot::boot(). This may successfully return bootstrapped confidence intervals, but bootstrapped samples may not be appropriate for the multilevel structure of the model. There is also an option ci_method = "analytical", which tries to calculate analytical confidence assuming a chi-squared distribution. However, these intervals are rather inaccurate and often too narrow. It is recommended to calculate bootstrapped confidence intervals for mixed models.

null_model

Optional, a null model to compute the random effect variances, which is passed to insight::get_variance(). Usually only required if calculation of r-squared or ICC fails when null_model is not specified. If calculating the null model takes longer and you already have fit the null model, you can pass it here, too, to speed up the process.

approximation

Character string, indicating the approximation method for the distribution-specific (observation level, or residual) variance. Only applies to non-Gaussian models. Can be "lognormal" (default), "delta" or "trigamma". For binomial models, the default is the theoretical distribution specific variance, however, it can also be "observation_level". See Nakagawa et al. 2017, in particular supplement 2, for details.

model_component

For models that can have a zero-inflation component, specify for which component variances should be returned. If NULL or "full" (the default), both the conditional and the zero-inflation component are taken into account. If "conditional", only the conditional component is considered.

verbose

Toggle warnings and messages.

...

Arguments passed down to lme4::bootMer() or boot::boot() for bootstrapped ICC, R2, RMSE etc.; for variance_decomposition(), arguments are passed down to brms::posterior_predict().

Details

Marginal and conditional r-squared values for mixed models are calculated based on Nakagawa et al. (2017). For more details on the computation of the variances, see insight::get_variance(). The random effect variances are actually the mean random effect variances, thus the r-squared value is also appropriate for mixed models with random slopes or nested random effects (see Johnson, 2014).

The contribution of random effects can be deduced by subtracting the marginal R2 from the conditional R2 or by computing the icc().

Value

A list with the conditional and marginal R2 values.

Supported models and model families

The single variance components that are required to calculate the marginal and conditional r-squared values are calculated using the insight::get_variance() function. The results are validated against the solutions provided by Nakagawa et al. (2017), in particular examples shown in the Supplement 2 of the paper. Other model families are validated against results from the MuMIn package. This means that the r-squared values returned by r2_nakagawa() should be accurate and reliable for following mixed models or model families:

Following model families are not yet validated, but should work:

Extracting variance components for models with zero-inflation part is not straightforward, because it is not definitely clear how the distribution-specific variance should be calculated. Therefore, it is recommended to carefully inspect the results, and probably validate against other models, e.g. Bayesian models (although results may be only roughly comparable).

Log-normal regressions (e.g. lognormal() family in glmmTMB or gaussian("log")) often have a very low fixed effects variance (if they were calculated as suggested by Nakagawa et al. 2017). This results in very low ICC or r-squared values, which may not be meaningful.

References

Examples


model <- lme4::lmer(Sepal.Length ~ Petal.Length + (1 | Species), data = iris)
r2_nakagawa(model)
r2_nakagawa(model, by_group = TRUE)


Somers' Dxy rank correlation for binary outcomes

Description

Calculates the Somers' Dxy rank correlation for logistic regression models.

Usage

r2_somers(model)

Arguments

model

A logistic regression model.

Value

A named vector with the R2 value.

References

Somers, R. H. (1962). A new asymmetric measure of association for ordinal variables. American Sociological Review. 27 (6).

Examples


if (require("correlation") && require("Hmisc")) {
  model <- glm(vs ~ wt + mpg, data = mtcars, family = "binomial")
  r2_somers(model)
}



Tjur's R2 - coefficient of determination (D)

Description

This method calculates the Coefficient of Discrimination D (also known as Tjur's R2; Tjur, 2009) for generalized linear (mixed) models for binary outcomes. It is an alternative to other pseudo-R2 values like Nagelkerke's R2 or Cox-Snell R2. The Coefficient of Discrimination D can be read like any other (pseudo-)R2 value.

Usage

r2_tjur(model, ...)

Arguments

model

Binomial Model.

...

Arguments from other functions, usually only used internally.

Value

A named vector with the R2 value.

References

Tjur, T. (2009). Coefficients of determination in logistic regression models - A new proposal: The coefficient of discrimination. The American Statistician, 63(4), 366-372.

Examples

model <- glm(vs ~ wt + mpg, data = mtcars, family = "binomial")
r2_tjur(model)


Xu' R2 (Omega-squared)

Description

Calculates Xu' Omega-squared value, a simple R2 equivalent for linear mixed models.

Usage

r2_xu(model)

Arguments

model

A linear (mixed) model.

Details

r2_xu() is a crude measure for the explained variance from linear (mixed) effects models, which is originally denoted as Ω2.

Value

The R2 value.

References

Xu, R. (2003). Measuring explained variation in linear mixed effects models. Statistics in Medicine, 22(22), 3527–3541. doi:10.1002/sim.1572

Examples

model <- lm(Sepal.Length ~ Petal.Length + Species, data = iris)
r2_xu(model)

R2 for models with zero-inflation

Description

Calculates R2 for models with zero-inflation component, including mixed effects models.

Usage

r2_zeroinflated(model, method = "default")

Arguments

model

A model.

method

Indicates the method to calculate R2. Can be "default" or "correlation". See 'Details'. May be abbreviated.

Details

The default-method calculates an R2 value based on the residual variance divided by the total variance. For method = "correlation", R2 is a correlation-based measure, which is rather crude. It simply computes the squared correlation between the model's actual and predicted response.

Value

For the default-method, a list with the R2 and adjusted R2 values. For method = "correlation", a named numeric vector with the correlation-based R2 value.

Examples


if (require("pscl")) {
  data(bioChemists)
  model <- zeroinfl(
    art ~ fem + mar + kid5 + ment | kid5 + phd,
    data = bioChemists
  )

  r2_zeroinflated(model)
}


Objects exported from other packages

Description

These objects are imported from other packages. Follow the links below to see their documentation.

insight

display, print_html, print_md


Simulate randomized quantile residuals from a model

Description

Returns simulated residuals from a model. This is useful for checking the uniformity of residuals, in particular for non-Gaussian models, where the residuals are not expected to be normally distributed.

Usage

simulate_residuals(x, iterations = 250, ...)

## S3 method for class 'performance_simres'
residuals(object, quantile_function = NULL, outlier_values = NULL, ...)

Arguments

x

A model object.

iterations

Number of simulations to run.

...

Arguments passed on to DHARMa::simulateResiduals().

object

A performance_simres object, as returned by simulate_residuals().

quantile_function

A function to apply to the residuals. If NULL, the residuals are returned as is. If not NULL, the residuals are passed to this function. This is useful for returning normally distributed residuals, for example: residuals(x, quantile_function = qnorm).

outlier_values

A vector of length 2, specifying the values to replace -Inf and Inf with, respectively.

Details

This function is a small wrapper around DHARMa::simulateResiduals(). It basically only sets plot = FALSE and adds an additional class attribute ("performance_sim_res"), which allows using the DHARMa object in own plotting functions from the see package. See also vignette("DHARMa"). There is a plot() method to visualize the distribution of the residuals.

Value

Simulated residuals, which can be further processed with check_residuals(). The returned object is of class DHARMa and performance_simres.

Tests based on simulated residuals

For certain models, resp. model from certain families, tests like check_zeroinflation() or check_overdispersion() are based on simulated residuals. These are usually more accurate for such tests than the traditionally used Pearson residuals. However, when simulating from more complex models, such as mixed models or models with zero-inflation, there are several important considerations. simulate_residuals() relies on DHARMa::simulateResiduals(), and additional arguments specified in ... are passed further down to that function. The defaults in DHARMa are set on the most conservative option that works for all models. However, in many cases, the help advises to use different settings in particular situations or for particular models. It is recommended to read the 'Details' in ?DHARMa::simulateResiduals closely to understand the implications of the simulation process and which arguments should be modified to get the most accurate results.

References

See Also

check_residuals(), check_zeroinflation(), check_overdispersion() and check_predictions(). See also see::plot.see_performance_simres() for options to customize the plot.

Examples


m <- lm(mpg ~ wt + cyl + gear + disp, data = mtcars)
simulate_residuals(m)

# extract residuals
head(residuals(simulate_residuals(m)))


Test if models are different

Description

Testing whether models are "different" in terms of accuracy or explanatory power is a delicate and often complex procedure, with many limitations and prerequisites. Moreover, many tests exist, each coming with its own interpretation, and set of strengths and weaknesses.

The test_performance() function runs the most relevant and appropriate tests based on the type of input (for instance, whether the models are nested or not). However, it still requires the user to understand what the tests are and what they do in order to prevent their misinterpretation. See the Details section for more information regarding the different tests and their interpretation.

Usage

test_bf(...)

## Default S3 method:
test_bf(..., reference = 1, text_length = NULL)

test_likelihoodratio(..., estimator = "ML", verbose = TRUE)

test_lrt(..., estimator = "ML", verbose = TRUE)

test_performance(..., reference = 1, verbose = TRUE)

test_vuong(..., verbose = TRUE)

test_wald(..., verbose = TRUE)

Arguments

...

Multiple model objects.

reference

This only applies when models are non-nested, and determines which model should be taken as a reference, against which all the other models are tested.

text_length

Numeric, length (number of chars) of output lines. test_bf() describes models by their formulas, which can lead to overly long lines in the output. text_length fixes the length of lines to a specified limit.

estimator

Applied when comparing regression models using test_likelihoodratio(). Corresponds to the different estimators for the standard deviation of the errors. Defaults to "OLS" for linear models, "ML" for all other models (including mixed models), or "REML" for linear mixed models when these have the same fixed effects. See 'Details'.

verbose

Toggle warning and messages.

Details

Nested vs. Non-nested Models

Model's "nesting" is an important concept of models comparison. Indeed, many tests only make sense when the models are "nested", i.e., when their predictors are nested. This means that all the fixed effects predictors of a model are contained within the fixed effects predictors of a larger model (sometimes referred to as the encompassing model). For instance, model1 (y ~ x1 + x2) is "nested" within model2 (y ~ x1 + x2 + x3). Usually, people have a list of nested models, for instance m1 (y ~ 1), m2 (y ~ x1), m3 (y ~ x1 + x2), m4 (y ~ x1 + x2 + x3), and it is conventional that they are "ordered" from the smallest to largest, but it is up to the user to reverse the order from largest to smallest. The test then shows whether a more parsimonious model, or whether adding a predictor, results in a significant difference in the model's performance. In this case, models are usually compared sequentially: m2 is tested against m1, m3 against m2, m4 against m3, etc.

Two models are considered as "non-nested" if their predictors are different. For instance, model1 (y ~ x1 + x2) and model2 (y ~ x3 + x4). In the case of non-nested models, all models are usually compared against the same reference model (by default, the first of the list).

Nesting is detected via the insight::is_nested_models() function. Note that, apart from the nesting, in order for the tests to be valid, other requirements have often to be the fulfilled. For instance, outcome variables (the response) must be the same. You cannot meaningfully test whether apples are significantly different from oranges!

Estimator of the standard deviation

The estimator is relevant when comparing regression models using test_likelihoodratio(). If estimator = "OLS", then it uses the same method as anova(..., test = "LRT") implemented in base R, i.e., scaling by n-k (the unbiased OLS estimator) and using this estimator under the alternative hypothesis. If estimator = "ML", which is for instance used by lrtest(...) in package lmtest, the scaling is done by n (the biased ML estimator) and the estimator under the null hypothesis. In moderately large samples, the differences should be negligible, but it is possible that OLS would perform slightly better in small samples with Gaussian errors. For estimator = "REML", the LRT is based on the REML-fit log-likelihoods of the models. Note that not all types of estimators are available for all model classes.

REML versus ML estimator

When estimator = "ML", which is the default for linear mixed models (unless they share the same fixed effects), values from information criteria (AIC, AICc) are based on the ML-estimator, while the default behaviour of AIC() may be different (in particular for linear mixed models from lme4, which sets REML = TRUE). This default in test_likelihoodratio() intentional, because comparing information criteria based on REML fits requires the same fixed effects for all models, which is often not the case. Thus, while anova.merMod() automatically refits all models to REML when performing a LRT, test_likelihoodratio() checks if a comparison based on REML fits is indeed valid, and if so, uses REML as default (else, ML is the default). Set the estimator argument explicitely to override the default behaviour.

Tests Description

Value

A data frame containing the relevant indices.

References

See Also

compare_performance() to compare the performance indices of many different models.

Examples

# Nested Models
# -------------
m1 <- lm(Sepal.Length ~ Petal.Width, data = iris)
m2 <- lm(Sepal.Length ~ Petal.Width + Species, data = iris)
m3 <- lm(Sepal.Length ~ Petal.Width * Species, data = iris)

test_performance(m1, m2, m3)

test_bf(m1, m2, m3)
test_wald(m1, m2, m3) # Equivalent to anova(m1, m2, m3)

# Equivalent to lmtest::lrtest(m1, m2, m3)
test_likelihoodratio(m1, m2, m3, estimator = "ML")

# Equivalent to anova(m1, m2, m3, test='LRT')
test_likelihoodratio(m1, m2, m3, estimator = "OLS")

if (require("CompQuadForm")) {
  test_vuong(m1, m2, m3) # nonnest2::vuongtest(m1, m2, nested=TRUE)

  # Non-nested Models
  # -----------------
  m1 <- lm(Sepal.Length ~ Petal.Width, data = iris)
  m2 <- lm(Sepal.Length ~ Petal.Length, data = iris)
  m3 <- lm(Sepal.Length ~ Species, data = iris)

  test_performance(m1, m2, m3)
  test_bf(m1, m2, m3)
  test_vuong(m1, m2, m3) # nonnest2::vuongtest(m1, m2)
}

# Tweak the output
# ----------------
test_performance(m1, m2, m3, include_formula = TRUE)


# SEM / CFA (lavaan objects)
# --------------------------
# Lavaan Models
if (require("lavaan")) {
  structure <- " visual  =~ x1 + x2 + x3
                 textual =~ x4 + x5 + x6
                 speed   =~ x7 + x8 + x9

                  visual ~~ textual + speed "
  m1 <- lavaan::cfa(structure, data = HolzingerSwineford1939)

  structure <- " visual  =~ x1 + x2 + x3
                 textual =~ x4 + x5 + x6
                 speed   =~ x7 + x8 + x9

                  visual ~~ 0 * textual + speed "
  m2 <- lavaan::cfa(structure, data = HolzingerSwineford1939)

  structure <- " visual  =~ x1 + x2 + x3
                 textual =~ x4 + x5 + x6
                 speed   =~ x7 + x8 + x9

                  visual ~~ 0 * textual + 0 * speed "
  m3 <- lavaan::cfa(structure, data = HolzingerSwineford1939)

  test_likelihoodratio(m1, m2, m3)

  # Different Model Types
  # ---------------------
  if (require("lme4") && require("mgcv")) {
    m1 <- lm(Sepal.Length ~ Petal.Length + Species, data = iris)
    m2 <- lmer(Sepal.Length ~ Petal.Length + (1 | Species), data = iris)
    m3 <- gam(Sepal.Length ~ s(Petal.Length, by = Species) + Species, data = iris)

    test_performance(m1, m2, m3)
  }
}